H橋mos管驅動電路原理圖與h橋mos管驅動幾種模式
H橋是一種電子電路,可使其連接的負載或輸出端兩端電壓反相/電流反向。這類電路可用于機器人及其它實作場合中直流電動機的順反向控制及轉速控制、步進電機控制(雙極型步進電機還必須要包含兩個H橋的電機控制器),電能變換中的大部分直流-交流變換器(如逆變器及變頻器)、部分直流-直流變換器(推挽式變換器)等,以及其它的功率電子裝置。
H橋是一種電子電路,可使其連接的負載或輸出端兩端電壓反相/電流反向。這類電路可用于機器人及其它實作場合中直流電動機的順反向控制及轉速控制、步進電機控制(雙極型步進電機還必須要包含兩個H橋的電機控制器),電能變換中的大部分直流-交流變換器(如逆變器及變頻器)、部分直流-直流變換器(推挽式變換器)等,以及其它的功率電子裝置。
H橋是一個典型的直流電機控制電路,因為它的電路形狀酷似字母H,故得名與“H橋”。4個三極管組成H的4條垂直腿,而電機就是H中的橫杠。H橋電路,既可以分立元器件形式搭建,也可以整合到集成電路上。“H橋”的名稱起源于其電路,兩個并聯支路和一個負載接入/電路輸出支路,看上去構成了形如“H”字母的電路結構。
h橋mos管驅動電路幾種形式
h橋驅動電路是為了直流電機而設計的一種常見電路,它主要實現直流電機的正反向驅動,其典型電路形式如下:

從圖中可以看出,其形狀類似于字母“H”,而作為負載的直流電機是像“橋”一樣架在上面的,所以稱之為“ H 橋驅動”。4個開關所在位置就稱為“橋臂”。
從電路中不難看出,假設開關 A、D接通,電機為正向轉動,則開關B、C接通時,直流電機將反向轉動。從而實現了電機的正反向驅動。
借助這 4 個開關還可以產生電機的另外 2 個工作狀態: A) 剎車 —— 將B 、D開關(或A、C)接通,則電機慣性轉動產生的電勢將被短路,形成阻礙運動的反電勢,形成“剎車”作用。 B) 惰行 —— 4個開關全部斷開,則電機慣性所產生的電勢將無法形成電路,從而也就不會產生阻礙運動的反電勢,電機將慣性轉動較長時間。
以上只是從原理上描述了H 橋驅動,而實際應用中很少用開關構成橋臂,通常使用晶體管,因為控制更為方便,速度壽命都長于有接點的開關(繼電器)。
細分下來,晶體管有雙極性和MOS管之分,而集成電路只是將它們集成而已,其實質還是這兩種晶體管,只是為了設計、使用方便、可靠而做成了一塊電路。
雙極性晶體管構成的H橋:

MOS管構成的H橋:

h橋mos管驅動電路原理
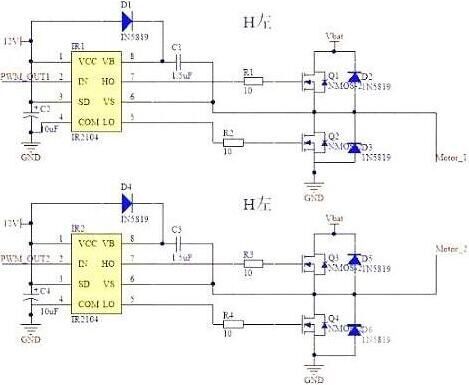
實踐驅動電路中通常要用硬件電路便當地控制開關,電機驅動板主要采用兩種驅動芯片,一種是全橋驅動HIP4082,一種是半橋驅動IR2104,半橋電路是兩個mos管組成的振蕩,全橋電路是四個mos管組成的振蕩。其中,IR2104型半橋驅動芯片能夠驅動高端和低端兩個N溝道MOSFET,能提供較大的柵極驅動電流,并具有硬件死區、硬件防同臂導通等功用。

H橋驅動原理圖
另外,由于驅動電路可能會產生較大的回灌電流,為避免對單片機產生影響,最好用隔離芯片隔離,隔離芯片選取有很多方式,這些芯片常做控制總線驅動器,作用是進步驅動才能,滿足一定條件后,輸出與輸入相同,可停止數據單向傳輸,即單片機信號能夠到驅動芯片,反過來不行。
h橋mos管驅動電路圖

烜芯微專業制造二三極管20年,工廠直銷省20%,1500家電路電器生產企業選用,專業的工程師幫您穩定好每一批產品,如果您有遇到什么需要幫助解決的,可以點擊右邊的工程師,或者點擊銷售經理給您精準的報價以及產品介紹

