最好看的2018免费观看在线-最好看的2019中文电影-最好免费观看高清视频免费-最近免费中文字幕大全免费版视频

您好!歡迎光臨烜芯微科技品牌官網!

深圳市烜芯微科技有限公司

ShenZhen XuanXinWei Technoligy Co.,Ltd
二極管、三極管、MOS管、橋堆

全國服務熱線:18923864027

  • 熱門關鍵詞:
  • 橋堆
  • 場效應管
  • 三極管
  • 二極管
  • 大功率MOS管型號結構-符號介紹與工作原理
    • 發布時間:2019-06-16 22:58:36
    • 來源:
    • 閱讀次數:
    烜芯微是國內專業生產二三極管的生產廠家,先進的生產設備以及專業的工程師,可以很好的幫助客戶朋友穩定好品質,全自動化一貫機,加快了生產速度,以及成本的下降,實現了品質,供貨速度與價格的優勢,今天我們分享,大功率MOS管型號結構-符號介紹與工作原理,供大家參考
    大功率MOS管
    大功率MOS管構造
    本文主要是講大功率MOS管型號-大功率MOS管結構、符號等及工作原理的詳解。大功率MOS管,在一塊摻雜濃度較低的P型半導體硅襯底上,用半導體光刻、擴散工藝制作兩個高摻雜濃度的N+區,并用金屬鋁引出兩個電極,分別作為漏極D和源極S。然后在漏極和源極之間的P型半導體表面復蓋一層很薄的二氧化硅(Si02)絕緣層膜,在再這個絕緣層膜上裝上一個鋁電極,作為柵極G。這就構成了一個N溝道(NPN型)增強型MOS管。顯然它的柵極和其它電極間是絕緣的。下圖所示分別是它的結構圖和代表符號。
    大功率MOS管
    同樣用上述相同的方法在一塊摻雜濃度較低的N型半導體硅襯底上,用半導體光刻、擴散工藝制作兩個高摻雜濃度的P+區,及上述相同的柵極制作過程,就制成為一個P溝道(PNP型)增強型MOS管。如上圖所示分別是P溝道MOS管道結構圖和代表符號。
    大功率MOS管工作原理
    從下圖可以看出,增強型MOS管的漏極D和源極S之間有兩個背靠背的PN結。當柵-源電壓VGS=0時,即使加上漏-源電壓VDS,總有一個PN結處于反偏狀態,漏-源極間沒有導電溝道(沒有電流流過),所以這時漏極電流ID=0。
    此時若在柵-源極間加上正向電壓,圖1-3-B所示,即VGS>0,則柵極和硅襯底之間的SiO2絕緣層中便產生一個柵極指向P型硅襯底的電場,由于氧化物層是絕緣的,柵極所加電壓VGS無法形成電流,氧化物層的兩邊就形成了一個電容,VGS等效是對這個電容充電,并形成一個電場,隨著VGS逐漸升高,受柵極正電壓的吸引,在這個電容的另一邊就聚集大量的電子并形成了一個從漏極到源極的N型導電溝道,當VGS大于管子的開啟電壓VT(一般約為 2V)時,N溝道管開始導通,形成漏極電流ID,我們把開始形成溝道時的柵-源極電壓稱為開啟電壓,一般用VT表示。控制柵極電壓VGS的大小改變了電場的強弱,就可以達到控制漏極電流ID的大小的目的,這也是MOS管用電場來控制電流的一個重要特點,所以也稱之為場效應管。
    大功率MOS管
    大功率MOS管的電壓極性和符號
    N溝道MOS管的符號,圖中D是漏極,S是源極,G是柵極,中間的箭頭表示襯底,如果箭頭向里表示是N溝道的MOS管,箭頭向外表示是P溝道的MOS管。
    大功率MOS管
    在實際MOS管生產的過程中襯底在出廠前就和源極連接,所以在符號的規則中;表示襯底的箭頭也必須和源極相連接,以區別漏極和源極。上圖是P溝道MOS管的符號。
    大功率MOS管應用電壓的極性和我們普通的晶體三極管相同,N溝道的類似NPN晶體三極管,漏極D接正極,源極S接負極,柵極G正電壓時導電溝道建立,N溝道MOS管開始工作,如下圖所示。同樣P道的類似PNP晶體三極管,漏極D接負極,源極S接正極,柵極G負電壓時,導電溝道建立,P溝道MOS管開始工作,如下圖所示。
    大功率MOS管
    大功率MOS管開關電路
    實例應用電路分析
    初步的了解了以上的關于大功率MOS管的一些知識后,一般的就可以簡單的分析,采用MOS管開關電源的電路了。
    1、 三星等離子V2屏開關電源PFC部分激勵電路分析;
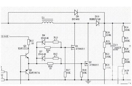
    如下圖1所示是三星V2屏開關電源,PFC電源部分電原理圖,圖2所示是其等效電路框圖。
    圖1
    大功率MOS管
    圖2
    大功率MOS管
    圖1所示;是三星V2屏等離子開關電源的PFC激勵部分。從圖中可以看出;這是一個并聯開關電源L1是儲能電感,D10是這個開關電源的整流二極管,Q1、Q2是開關管,為了保證PFC開關電源有足夠的功率輸出,采用了兩只MOS管Q1、Q2并聯應用(圖2所示;是該并聯開關電源等效電路圖,圖中可以看出該并聯開關電源是加在整流橋堆和濾波電容C5之間的),圖中Q3、Q4是灌流激勵管,Q3、Q4的基極輸入開關激勵信號, VCC-S-R是Q3、Q4的VCC供電(22.5V)。兩只開關管Q1、Q2的柵極分別有各自的充電限流電阻和放電二極管,R16是Q2的在激烈信號為正半周時的對Q2柵極等效電容充電的限流電阻,D7是Q2在激烈信號為負半周時的Q2柵極等效電容放電的放電二極管,同樣R14、D6則是Q1的充電限流電阻和放電的放電二極管。R17和R18是Q1和Q2的關機柵極電荷泄放電阻。D9是開機瞬間浪涌電流分流二極管。
    大功率MOS管特性
    上述大功率MOS管工作原理中可以看出,MOS管的柵極G和源極S之間是絕緣的,由于Sio2絕緣層的存在,在柵極G和源極S之間等效是一個電容存在,電壓VGS產生電場從而導致源極-漏極電流的產生。此時的柵極電壓VGS決定了漏極電流的大小,控制柵極電壓VGS的大小就可以控制漏極電流ID的大小。這就可以得出如下結論:
    1) MOS管是一個由改變電壓來控制電流的器件,所以是電壓器件。
    2) MOS管道輸入特性為容性特性,所以輸入阻抗極高。
    大功率MOS管
    注:這里只列出了部分大功率MOS型號
    烜芯微專業制造二三極管20年,工廠直銷省20%,1500家電路電器生產企業選用,專業的工程師幫您穩定好每一批產品,如果您有遇到什么需要幫助解決的,可以點擊右邊的工程師,或者點擊銷售經理給您精準的報價以及產品介紹
    相關閱讀