最好看的2018免费观看在线-最好看的2019中文电影-最好免费观看高清视频免费-最近免费中文字幕大全免费版视频

您好!歡迎光臨烜芯微科技品牌官網!

深圳市烜芯微科技有限公司

ShenZhen XuanXinWei Technoligy Co.,Ltd
二極管、三極管、MOS管、橋堆

全國服務熱線:18923864027

  • 熱門關鍵詞:
  • 橋堆
  • 場效應管
  • 三極管
  • 二極管
  • 同步整流mos工作原理-同步整流基本電路結構與與肖特基整流
    • 發布時間:2019-08-30 14:11:33
    • 來源:
    • 閱讀次數:
    同步整流
    同步整流是采用通態電阻極低的專用功率MOSFET,來取代整流二極管以降低整流損耗的一項新技術。它能大大提高DC/DC變換器的效率并且不存在由肖特基勢壘電壓而造成的死區電壓。
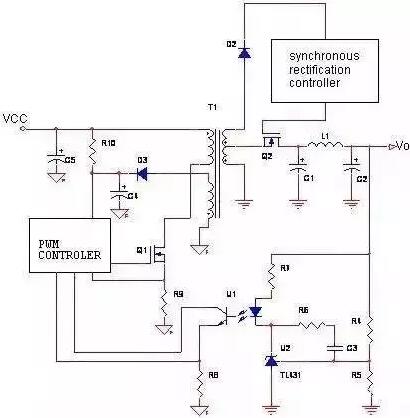
    同步整流的基本電路結構
    功率MOSFET屬于電壓控制型器件,它在導通時的伏安特性呈線性關系。用功率MOSFET做整流器時,要求柵極電壓必須與被整流電壓的相位保持同步才能完成整流功能,故稱之為同步整流。
    PS7516和PS7616是鋰電池升壓輸出5V1A,2A的同步整流升壓經典IC,FP6717,FP6716也是鋰電池升壓輸出5V3A,5V2A中的佼佼者。
    同步整流mos工作原理
    同步整流mos工作原理祥情入如下:圖下(a)所示為N溝道功率MOS管構成的同步整流管SR和SBD整流二極管的電路圖形符號,整流二極管有兩個極:即陽極A和陰極K。功率MOS管有三個極:即漏極D、源極S和門極G。在用做同步整流管時,將功率MOS管反接使用,即源極S接電源正端,相當于二極管的陽極A;
    漏極D接電壓負端,相當于二極管的陰極K;當功率MOS管在門極G信號的作用下導通時,電流電源極S流向漏極D。而功率MOS管作為開關使用時,漏極D接電源正端,源極S接電壓負端;導通時,相當于開關閉合,電流由漏極D流向源極S。
    同步整流,同步整流mos工作原理
    同步整流管和整流二極管
    同步整流管SR及整流二極管構成的半波整流電路如上圖(b)所示。當SR的門極驅動電壓ug,與正弦波電源電壓仍同步變化時,則負載R上得到的是與二極管整流電路相同的半波正弦波電壓波形1fR。
    同步整流管的源一漏極之間有寄生的體二極管,還有輸出結電容,驅動信號加在門極和源極(G-S)之間,是一種可控的開關器件。皿關斷時,電流仍然可以由體二極管流通。不過m體二極管的正向導通壓降和反向恢復時間都比SBD大得多,因此,一旦電流流過SR的體二極管,則整流損耗將明顯增加。
    由于同步整流是由可控的三端半導體開關器件來實現的,因此必須要有符合一定時序關系的門極驅動信號去控制它,使其像一個二極管一樣地導通和關斷。驅動方法對銀的整體性能影響很大,因此,門極驅動信號往往是設計同步整流電路時必須要解決的首要問題。例如,SR開通過早或關斷過晚,都可能造成短路,而開通過晚或關斷過早又可能使SR的體二極管導通,使整流損耗和器件應力增大。
    綜上所述,當功率MOS管反接時可以作為SR使用,其特點如下:
    (1)SR是一個可控的三極開關器件,在門極和源極之間加人驅動信號時,可以控制功率MOS管源極S和漏極D之間的通/斷。
    (2)門極驅動信號和源極電壓同步,如源極為高電平時,驅動信號也是高電平則MOS管導通;反之,源極為低電平時,驅動信號也是低電平,則MOS管關斷;這樣就自然實現了整流,而且電流也只能由源極s流向漏極D。由于是通過門極信號和源極電壓同步來實現整流的,因此把這種整流方式稱為同步整流。
    (3)用于PWM開關轉換器中的同步整流管SD代替SBD作為整流管或續流工作時,必須保證門極有正確的控制時序,使其工作與PWM開關轉換器的主開關管同步協調工作。因此不同的開關轉換器主電路,其同步整流管的控制時序也是不同的。同步整流開關管的控制時序將在后面進行介紹。
    (4)在功率MOS管反接的情況下,其固有的體二極管極性卻是正向的。有時要利用它先導通,以便過渡到功率MOS管進入整流狀態。但由于體二極管的正向壓降較大,常常不希望它導通或導通時問過長。
    為什么要應用同步整流技術
    電子技術的發展,使得電路的工作電壓越來越低、電流越來越大。低電壓工作有利于降低電路的整體功率消耗,但也給電源設計提出了新的難題。
    開關電源的損耗主要由3部分組成:功率開關管的損耗,高頻變壓器的損耗,輸出端整流管的損耗。在低電壓、大電流輸出的情況下,整流二極管的導通壓降較高,輸出端整流管的損耗尤為突出。快恢復二極管(FRD)或超快恢復二極管(SRD)可達1.0~1.2V,即使采用低壓降的肖特基二極管(SBD),也會產生大約0.6V的壓降,這就導致整流損耗增大,電源效率降低。
    舉例說明,筆記本電腦普遍采用3.3V甚至1.8V或1.5V的供電電壓,所消耗的電流可達20A。此時超快恢復二極管的整流損耗已接近甚至超過電源輸出功率的50%。即使采用肖特基二極管,整流管上的損耗也會達到(18%~40%)PO,占電源總損耗的60%以上。因此,傳統的二極管整流電路已無法滿足實現低電壓、大電流開關電源高效率及小體積的需要,成為制約DC/DC變換器提高效率的瓶頸。
    同步整流,同步整流mos工作原理
    同步整流與肖特基整流的比較
    這兩種整流管都可以看成一扇電流通過的門,電流只有通過了這扇門才能供負載使用。傳統的整流技術類似于一扇必須要通過有人大力推才能推開的門,故電流通過這扇門時每次都要巨大努力,出了一身汗,損耗自然也就不少了。
    而同步整流技術有點類似我們通過的較高檔場所的感應門了:它看起來是關著的,但你走到它跟前需要通過的時候,它就自己開了,根本不用你自己費大力去推,所以自然就沒有什么損耗了。
    通過上面這個類比,我們可以知道,同步整流技術就是大大減少了開關電源輸出端的整流損耗,從而提高轉換效率,降低電源本身發熱。
    烜芯微專業制造二三極管,MOS管,20年,工廠直銷省20%,1500家電路電器生產企業選用,專業的工程師幫您穩定好每一批產品,如果您有遇到什么需要幫助解決的,可以點擊右邊的工程師,或者點擊銷售經理給您精準的報價以及產品介紹
    相關閱讀