最好看的2018免费观看在线-最好看的2019中文电影-最好免费观看高清视频免费-最近免费中文字幕大全免费版视频

您好!歡迎光臨烜芯微科技品牌官網!

深圳市烜芯微科技有限公司

ShenZhen XuanXinWei Technoligy Co.,Ltd
二極管、三極管、MOS管、橋堆

全國服務熱線:18923864027

  • 熱門關鍵詞:
  • 橋堆
  • 場效應管
  • 三極管
  • 二極管
  • 雙向mos管電平轉換電路-三極管電平轉換與驅動電路解析
    • 發布時間:2019-11-20 16:26:55
    • 來源:
    • 閱讀次數:
    mos管電平轉換電路
    電平介紹
    在了解mos管電平轉換電路之前,我們來了解一下電平的一些基本知識。所謂電平,是指兩功率或電壓之比的對數,有時也可用來表示兩電流之比的對數。電平的單位分貝用dB表示。常用的電平有功率電平和電壓電平兩類,它們各自又可分為絕對電平和相對電平兩種。
    電平與電壓的關系
    從電壓電平的定義就可以看出電平與電壓之間的關系,電平的測量實際上也是電壓的測量,只是刻度不同而已,任何電壓表都可以成為一個測量電壓電平的電平表,只要表盤按電平刻度標志即可,在此要注意的是電平刻度是以1 mW功率消耗于600 Ω電阻為零分貝進行計算的,即0dB=0.775V。電平量程的擴大實質上也是電壓量程的擴大,只不過由于電平與電壓之間是對數關系,因而電壓量程擴大N倍時,由電平定義可知,即電平增加20lgN(dB)。
    由此可知,電平量程的擴大可以通過相應的交流電壓表量程的擴大來實現,其測量值應為表頭指針示數再加一個附加分貝值(或量程分貝值)。附加分貝值的大小由電壓量程的擴大倍數來決定。
    實用的雙向mos管電平轉換電路
    雙向mos管電平轉換電路,當你使用3.3V的單片機的時候,電平轉換就在所難免了,經常會遇到3.3轉5V或者5V轉3.3V的情況,這里介紹一個簡單的電路,他可以實現兩個電平的相互轉換(注意是相互哦,雙向的,不是單向的!)。電路十分簡單,僅由3個電阻加一個MOS管構成。
    雙向mos管電平轉換電路圖
    mos管電平轉換電路
    3.3-5V轉換
    上圖中,S1,S2為兩個信號端,VCC_S1和VCC_S2為這兩個信號的高電平電壓.
    雙向mos管電平轉換電路圖限制條件
    1.VCC_S1<=VCC_S2
    2.S1的低電平門限大于0.7V左右(視NMOS內的二極管壓降而定)
    3.Vgs<=VCC_S1
    4.Vds<=VCC_S2
    對于3.3V和5V/12V等電路的相互轉換,NMOS管選擇AP2306即可。原理比較簡單,大家自行分析吧!此電路我已在多處應用,效果很好。
    mos管電平轉換電路
    雙向mos管電平轉換電路-電平轉換器的操作
    在電平轉換器的操作中要考慮下面的三種狀態:
    (一)沒有器件下拉總線線路
    “低電壓”部分的總線線路通過上拉電阻Rp 上拉至3.3V。 MOS-FET 管的門極和源極都是3.3V, 所以它的VGS 低于閥值電壓,MOS-FET 管不導通。這就允許“高電壓”部分的總線線路通過它的上拉電阻Rp 拉到5V。 此時兩部分的總線線路都是高電平,只是電壓電平不同。
    (二)一個3.3V 器件下拉總線線路到低電平
    MOS-FET 管的源極也變成低電平,而門極是3.3V。 VGS上升高于閥值,MOS-FET 管開始導通。然后“高電壓”部分的總線線路通過導通的MOS-FET管被3.3V 器件下拉到低電平。此時,兩部分的總線線路都是低電平,而且電壓電平相同。
    (三)一個5V 的器件下拉總線線路到低電平
    MOS-FET 管的漏極基底二極管“低電壓”部分被下拉直到VGS 超過閥值,MOS-FET 管開始導通。“低電壓”部分的總線線路通過導通的MOS-FET 管被5V 的器件進一步下拉到低電平。此時,兩部分的總線線路都是低電平,而且電壓電平相同。
    這三種狀態顯示了邏輯電平在總線系統的兩個方向上傳輸,與驅動的部分無關。狀態1 執行了電平轉換功能。狀態2 和3 按照I2C 總線規范的要求在兩部分的總線線路之間實現“線與”的功能。
    除了3.3V VDD1 和5V VDD2 的電源電壓外,還可以是例如:2V VDD1 和10V VDD2。 在正常操作中,VDD2必須等于或高于VDD1( 在開關電源時允許VDD2 低于VDD1)。
    MOS-N溝道-雙向MOS管電平轉換電路
    mos管電平轉換電路
    MOS-N 場效應管 雙向電平轉換電路
    雙向傳輸原理
    雙向mos管電平轉換電路的原理如下:
    為了方便講述,定義3.3V為A端,5.0V為B端。
    A端輸出低電平時(0V),MOS管導通,B端輸出是低電平(0V)
    A端輸出高電平時(3.3V),MOS管截至,B端輸出是高電平(5V)
    A端輸出高阻時(OC) ,MOS管截至,B端輸出是高電平(5V)
    B端輸出低電平時(0V),MOS管內的二極管導通,從而使MOS管導通,A端輸出是低電平(0V)
    B端輸出高電平時(5V),MOS管截至,A端輸出是高電平(3.3V)
    B端輸出高阻時(OC) ,MOS管截至,A端輸出是高電平(3.3V)
    三極管電平轉換及驅動電路分析
    3.3V-5V電平轉換電路
    mos管電平轉換電路
    如上圖,左端接3.3V CMOS電平,可以是STM32、FPGA等的IO口,右端輸出為5V電平,實現3.3V到5V電平的轉換。
    現在來分析下各個電阻的作用(抓住的核心思路是三極管的Vbe導通時為恒定值0.7V左右):
    假設沒有R87,則當US_CH0的高電平直接加在三極管的BE上,>0.7V的電壓要到哪里去呢?
    假設沒有R91,當US_CH0電平狀態不確定時,默認是要Trig輸出高電平還是低電平呢?因此R91起到固定電平的作用。同時,如果無R91,則只要輸入>0.7V就導通三極管,門檻電壓太低了,R91有提升門檻電壓的作用(可參見第二小節關于蜂鳴器的分析)。
    但是,加了R91又要注意了:R91如果太小,基極電壓近似只有Vb>0.7V時才能使US_CH0為高電平時導通,上圖的Vb=1.36V
    假設沒有R83,當輸入US_CH0為高電平(三極管導通時),D5V0(5V高電平)直接加在三極管的CE級,而三極管的CE,三極管很容易就損壞了。
    再進一步分析其工作機理:
    當輸入為高電平,三極管導通,輸出鉗制在三極管的Vce,對電路測試結果僅0.1V
    當輸入為低電平,三極管不導通,輸出相當于對下一級電路的輸入使用10K電阻進行上拉,實際測試結果為5.0V(空載)
    注意:對于大電流的負載,上面電路的特性將表現的不那么好,因此這里一直強調——該電路僅適用于10幾mA到幾十mA的負載的電平轉換。
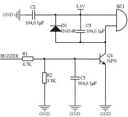
    蜂鳴器驅動電路
    mos管電平轉換電路
    上面是從周立功的iMX283開發板上載下的電路,既可以是有源也可以是無源蜂鳴器。來分析下:
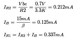
    計算下各處的電流(S9013的β=120,設蜂鳴器電流15mA):
    mos管電平轉換電路
    輸入為高電平的門檻電壓計算為:
    mos管電平轉換電路
    R1起到了提供啊門檻電壓的作用。
    有源蜂鳴器和無源蜂鳴器的驅動電路區別主要在于無源蜂鳴器本質上是一個感性元件,其電流不能瞬變,因此必須有一個續流二極管D1提供續流。否則,在蜂鳴器兩端會有反向感應電動勢,產生幾十伏的尖峰電壓,可能損壞驅動三極管,并干擾整個電路系統的其它部分。而如果電路中工作電壓較大,要使用耐壓值較大的二極管,而如果電路工作頻率高,則要選用高速的二極管。
    設計這種電路的基本路子是:確定負載(蜂鳴器10mA~80mA)電流和輸入門檻電壓。依據1中的方法計算獲得R1與R2的值。
    ULN2x03驅動電路
    mos管電平轉換電路
    針對上面的驅動電路:
    1.負載接的是紅外二極管,其串聯電阻是限流電阻,控制紅外發射強度
    2.輸入連接到STM32的PWM功能普通IO口(設置推挽輸出),COM口接輸出電壓5V
    mos管電平轉換電路
    針對上面的電路測試(Power=5.0V):
    1.輸入3.3V,輸出0.6V
    2.輸入0V,輸出5.0V
    3.輸入不接,輸出5.0V
    所以,ULN2003/2803同樣可以用于電平轉換,那這是為什么呢?ULN2803/2003與三極管又有什么關系——其內部實現就是兩個三極管。
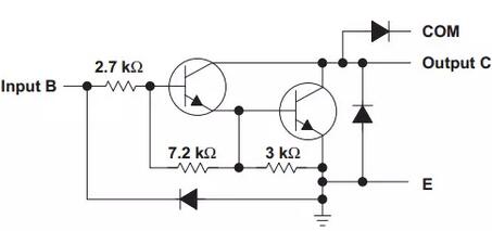
    mos管電平轉換電路
    結構的3個特點
    1.輸出集電極開漏,因此可以自己接上拉電阻,將信號上拉到相應的電平,ULN2803手冊上說明能承受的最大電壓為50V
    2.數據手冊上說明在Ic=250mA時的輸入門檻電壓為VI(on)=2.7V
    3.COM端接有一個反向二極管:接到輸出電源,用于驅動電機等負載電感器件時能在上下電時提供電流回路保護電路;輸出電壓高于COM端電壓,則電壓會鉗制在VCOM+0.4V左右(這里的二極管壓降較小)。ULN2003與ULN2803的區別僅在于ULN2003只有8個通道,而ULN2803有9個通道。
    相對于前面的自己搭建的三極管電路,其具有更好的電流驅動特性,因此,前面的自己搭建的三極管電路適用于電平切換及小電流的驅動,而ULN2803及ULN2003適用于更大電流的驅動(Datasheet上說最大驅動電流能達到500mA左右)。因此常用ULN2803及ULN2003(還有其它的如75452、MC1413、L293D)提高系統的帶負載能力(電機、大型LED、繼電器等)。
    烜芯微專業制造二極管,三極管,MOS管,橋堆20年,工廠直銷省20%,1500家電路電器生產企業選用,專業的工程師幫您穩定好每一批產品,如果您有遇到什么需要幫助解決的,可以點擊右邊的工程師,或者點擊銷售經理給您精準的報價以及產品介紹
    相關閱讀