最好看的2018免费观看在线-最好看的2019中文电影-最好免费观看高清视频免费-最近免费中文字幕大全免费版视频

您好!歡迎光臨烜芯微科技品牌官網!

深圳市烜芯微科技有限公司

ShenZhen XuanXinWei Technoligy Co.,Ltd
二極管、三極管、MOS管、橋堆

全國服務熱線:18923864027

  • 熱門關鍵詞:
  • 橋堆
  • 場效應管
  • 三極管
  • 二極管
  • 移動電源系統好壞關鍵看MOS管與肖特基二極管如何選
    • 發布時間:2020-05-07 16:36:04
    • 來源:
    • 閱讀次數:
    移動電源系統好壞關鍵看MOS管與肖特基二極管如何選
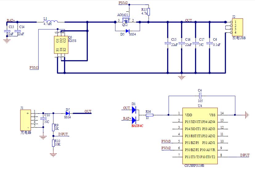
    移動電源設計并不復雜,大部分工作在于根據主控芯片選擇充放電回路中的MOS管、肖特基二極管、電阻器、電容器和電感器及其相關參數。下圖以CSU8RP3119B芯片為例,介紹典型移動電源類感性負載電源系統原理及PCB布線。
    電路原理
    充電回路中,充電器從J1接入,充電電壓經過二極管D7后施加到由PMOS管Q12、NMOS管Q3和電感器L1組成的同步降壓電路,主控芯片CSU8RP3119B通過輸出互補PWM控制PMOS管Q12、NMOS管Q3實現對電池線性充電。
    MOS管與肖特基二極管
    移動電源類感性負載電源系統原理
    放電回路中,電池電壓經過由電感L1、PMOS管Q12、NMOS管Q3和輸出電容組成的同步升壓電路,主控芯片CSU8RP3119B通過輸出互補PWM控制PMOS管Q12、NMOS管Q3實現5V恒壓輸出。
    電感器參數選擇
    電感參數主要與主控芯片的PWM輸出頻率相關,建議300KHZ的PWM頻率采用2.2uH電感器,250KHZ的PWM頻率采用3.3uH電感器,200KHZ的PWM頻率采用4.7uH電感器。
    輸出電容參數
    對于三合一移動電源,輸出電容至少需要2個22uF+1個0.1uF的陶瓷電容,否則會造成系統輸出電壓不穩定。如果需要實現更小的紋波(<100mV)要求,可根據實際情況增加1-2個22uF電容器,注意耐壓要保證在10V以上。
    芯片VDD設計
    當移動電源帶重載拔出,或者輸出端短路時,由于軟件動態響應速度問題,主控芯片瞬間有可能輸出占空比較大的PWM,導致Vout端出現高壓。由于主控芯片VDD是由Vout電壓供電,為防止芯片被瞬間產生的高壓打壞,在VDD端必須串聯一個肖特基二極管和一個10歐姆電阻器,保證芯片VDD端的電壓低于極限電壓6.0V。
    另外,中控芯片VDD建議采用電池電壓和Vout電壓雙電壓供電。當系統睡眠時通過電池電壓供電,保證芯片正常工作。當系統升壓施,采用Vout電壓供電,保證系統轉化效率。
    芯片IO接口電路
    芯片IO接口可靠性設計基本原則是“三個保證”,即保證芯片IO電壓不大于VDD+0.3V,保證芯片所有IO注入電流不大于150mA,保證芯片所有IO輸出總電流不大于150mA。
    PCB布局要求
    移動電源類感性負載電源系統對PCB布線要求比較高,布局不合理會造成主控芯片被高壓損壞。
    MOS管與肖特基二極管
    移動電源類感性負載電源系統對PCB布線
    MicroB接口進來的電壓經過D7后直接灌到主控芯片U4的VDD,當接入比較差的適配器時,有可能會產生高壓并損壞中控芯片。這種情況下,NC的C10電容器必須焊接22uF以上的電容MicroB接口進來的電壓經過二極管D7和電容C15、C16、C17輸出電容后才到主控芯片U4的VDD。
    另外,升壓電路出來的電壓同樣經過電容C15、C16、C17才到主控芯片U4的VDD,這樣的布局對于主控芯片的高壓保護起到很好保護作用,并且MicroB接口端的大電容C10可以省掉,以節省成本。
    烜芯微專業制造二極管,三極管,MOS管,橋堆等20年,工廠直銷省20%,1500家電路電器生產企業選用,專業的工程師幫您穩定好每一批產品,如果您有遇到什么需要幫助解決的,可以點擊右邊的工程師,或者點擊銷售經理給您精準的報價以及產品介紹
    相關閱讀