最好看的2018免费观看在线-最好看的2019中文电影-最好免费观看高清视频免费-最近免费中文字幕大全免费版视频

您好!歡迎光臨烜芯微科技品牌官網!

深圳市烜芯微科技有限公司

ShenZhen XuanXinWei Technoligy Co.,Ltd
二極管、三極管、MOS管、橋堆

全國服務熱線:18923864027

  • 熱門關鍵詞:
  • 橋堆
  • 場效應管
  • 三極管
  • 二極管
  • 分析常見開關電源中的7種驅動電路圖解
    • 發布時間:2020-05-30 16:15:39
    • 來源:
    • 閱讀次數:
    驅動電路
    驅動電路(Drive Circuit),位于主電路和控制電路之間,用來對控制電路的信號進行放大的中間電路(即放大控制電路的信號使其能夠驅動功率晶體管),稱為驅動電路。
    驅動電路的作用:將控制電路輸出的PWM脈沖放大到足以驅動功率晶體管—開關功率放大作用。
    驅動電路,開關電源
    (一)MOSFET的開關過程
    驅動電路,開關電源
    (二)柵極驅動電路的類型
    1、直接耦合型驅動電路
    驅動電路,開關電源
    2、脈沖變壓器耦合型驅動電路
    驅動電路,開關電源
    3、電容耦合型驅動電路
    驅動電路,開關電源
    4、電容耦合型驅動電路–改進型I
    驅動電路,開關電源
    5、電容耦合型驅動電路–改進型II
    驅動電路,開關電源
    6、用于雙管正激的驅動電路
    驅動電路,開關電源
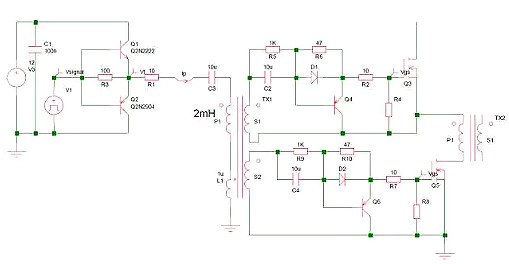
    7、用于橋式變換器的驅動電路
    驅動電路,開關電源
    (三)驅動電路設計中的實際問題
    1、電容耦合型驅動電路中的振蕩
    驅動電路,開關電源
    2、橋式變換器中的驅動–常用電路
    驅動電路,開關電源
    3、橋式變換器中的驅動–改進電路
    驅動電路,開關電源
    驅動電路實質
    驅動電路的實質是給柵極電容充放電
    開通:
    1.驅動電壓足夠高,一般>10V;(減小RDS(on))
    2.足夠的瞬態驅動電流,快的上升沿; (加速開通)
    3.驅動電路內阻抗小。 (加速開通)
    驅動電路,開關電源
    關斷:
    1. 足夠的瞬態驅動電流,快的下降沿; (加速關斷)
    2. 驅動電路內阻抗小。 (加速關斷)
    3. 驅動加負壓。 (防止誤導通)分析常見開關電源中的7種驅動電路圖解
    烜芯微專業制造二極管,三極管,MOS管,橋堆等20年,工廠直銷省20%,1500家電路電器生產企業選用,專業的工程師幫您穩定好每一批產品,如果您有遇到什么需要幫助解決的,可以點擊右邊的工程師,或者點擊銷售經理給您精準的報價以及產品介紹
    相關閱讀