最好看的2018免费观看在线-最好看的2019中文电影-最好免费观看高清视频免费-最近免费中文字幕大全免费版视频

您好!歡迎光臨烜芯微科技品牌官網!

深圳市烜芯微科技有限公司

ShenZhen XuanXinWei Technoligy Co.,Ltd
二極管、三極管、MOS管、橋堆

全國服務熱線:18923864027

  • 熱門關鍵詞:
  • 橋堆
  • 場效應管
  • 三極管
  • 二極管
  • 開關電源的傳導-輻射分析與圖解
    • 發布時間:2020-06-11 17:25:36
    • 來源:
    • 閱讀次數:
    開關電源的傳導-輻射分析與圖解
    開關電源的傳導與輻射的概述
    開關電源的傳導與輻射,目前,電子產品電磁兼容問題越來越受到人們的重視,尤其是世界上發達國家,已經形成了一套完整的電磁兼容體系,同時我國也正在建立電磁兼容體系,因此,實現產品的電磁兼容是進入國際市場的通行證。對于開關電源來說,由于開關管、整流管工作在大電流、高電壓的條件下,對外界會產生很強的電磁干擾,因此開關電源的傳導發射和電磁輻射發射相對其它產品來說更加難以實現電磁兼容,但如果我們對開關電源產生電磁干擾的原理了解清楚后,就不難找到合適的對策,將傳導發射電平和輻射發射電平降到合適的水平,實現電磁兼容性設計。
    開關電源的工作流程
    電源→輸入濾波器→全橋整流→直流濾波→開關管(振蕩逆變)→開關變壓器→輸出整流與濾波。
    交流電源輸入經整流濾波成直流,通過高頻PWM(脈沖寬度調制)信號控制開關管,將那個直流加到開關變壓器初級上。開關變壓器次級感應出高頻電壓,經整流濾波供給負載,輸出部分通過一定的電路反饋給控制電路,控制PWM占空比,以達到穩定輸出的目的。
    交流電源輸入時一般要經過厄流圈一類的東西,過濾掉電網上的干擾,同時也過濾掉電源對電網的干擾;
    在功率相同時,開關頻率越高,開關變壓器的體積就越小,但對開關管的要求就越高;開關變壓器的次級可以有多個繞組或一個繞組有多個抽頭,以得到需要的輸出;一般還應該增加一些保護電路,比如空載、短路等保護,否則可能會燒毀開關電源。
    主要用于工業以及一些家用電器上,如電視機,電腦等。
    開關電源傳導騷擾
    1、傳導發射的產生
    開關電源的傳導與輻射,開關電源的傳導騷擾是通過電源的輸入電源線向外傳播的電磁干擾。在開關電源輸入電源線中向外傳播的騷擾,既有差模騷擾、又有共模騷擾,共模騷擾比差模騷擾產生更強的輻射騷擾。傳導騷擾的測試頻率范圍為150KHz~30MHz,限值要求如下表1 所示:
    開關電源的傳導與輻射
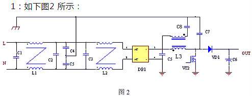
    在0.15MHz~1MHz 的頻率范圍內,騷擾主要以共模的形式存在,在1MHz~10MHz 的頻率范圍內,騷擾的形式是差模和共模共存,在10MHz 以上,騷擾的形式主要以共膜為主。傳導發射的差模騷擾的產生主要是由于開關管工作在開關狀態,當開關管開通時,流過電源線的電流線形上升,開關管關斷時電流突變為0,因此流過電源線的電流為高頻的三角脈動電流,含有豐富的高頻諧波分量,隨著頻率的升高,該諧波分量的幅度越來越小,因此差模騷擾隨頻率的升高而降低,另外,如下圖1 所示,由于電容C5 的存在,它與電感L3 組成低通濾波器,因此,差模傳導騷擾主要存在低頻率段。
    開關電源的傳導與輻射
    共模騷擾的產生主要原因是電源與大地(保護地)之間存在有分布電容,電路中方波電壓的高頻諧波分量通過分布電容傳入大地,與電源線構成回路,產生共模騷擾。
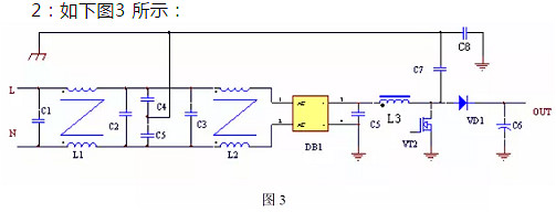
    如上圖 1 所示,L、N 為電源輸入,C1、C2、C3、C4、C5、L1、L2 組成輸入EMI 濾波器,DB1 為整流橋,L1、VD1、C6 和VT2 為功率因數矯正主電路,VT2 為開關管,開關管的D 極與管子的散熱器相連,開關管安裝在散熱器上時,與散熱器之間形成一個耦合電容,如圖1 中的C7 所示,開關管VT2 工作在開關狀態,其D 極的電壓為高頻方波,方波的頻率為開關管的開關頻率,方波中的各次諧波就會通過耦合電容、L、N 電源線構成回路,產生共模騷擾。電源與大地的分布電容比較分散,難以估算,但從上面的圖1 來看,開關管VT2 的D 極與散熱器之間耦合電容的作用最大,在上面的圖1 中,從整流橋到電感L3 之間的電壓為100Hz 的工頻波形,而從電感L3 到二極管VD1 和開關管VT2D 極之間的連線的電壓均為方波電壓,含有大量的高次諧波。其次電感L3 的影響也比較大,但L3 與機殼的距離比較遠,分布電容比開關管和散熱器之間的耦合電容小的多,因此我們主要考慮開關管與散熱器之間的耦合電容。
    2、傳導騷擾的解決方法
    EMI 濾波器
    解決傳導騷擾目前大都采用無源濾波器,如上圖 1 中所示,C1、C2、C3、C4、C5、L1、L2 組成一個EMI 濾波器,L1、L2 是兩個共模電感,一般來說,在共模電感當中,含有20%左右的差模電感,與電容C1、C2、C3 構成差模濾波器,C4、C5 是共模電容,與電感L1、L2 構成共模濾波器。
    共模電感量的計算:
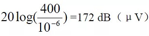
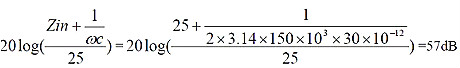
    假設開關管集電極的干擾電壓在 400V 左右,轉換成dB(μV)為:
    開關電源的傳導與輻射
    傳導發射測試設備內部的去耦網絡(LISN)內阻Zin 標準為50Ω。則耦合電容C7 與測試設備去耦網絡的內阻Zin 對騷擾電平的衰減為:
    開關電源的傳導與輻射
    則:如果不加EMI 濾波器時,電源輸出端口所測得的騷擾電平為:
    開關電源的傳導與輻射
    表 1 中A 級電源端口傳導限值的要求為79 dB(μV),顯然大大超過了限制的要求。則需要濾波器在 150KHz 處的衰減為:
    112-79=33 dB,考慮到至少有6dB 的裕量,EMI 濾波器的在150KHz 處的衰減應大于39dB,我們取40dB。二階濾波器的衰減特性是-40dB/10 倍頻,在圖1 中有兩個二階濾波器,衰減特性是-80dB/10 倍頻,則濾波器的轉折頻率應在:47KHz 左右,考慮到其他因素的影響,濾波器的轉折頻率取為40KHz。
    共模電容 C4、C5 取4700P(考慮到漏電流的問題,不能取太大),則:C=C4+C5=9400P。
    開關電源的傳導與輻射
    2、其他方法
    EMI 濾波器是采用切斷傳播途徑的方法來減小傳導發射的騷擾電平,另外我們也可以從發射的源來著手,減小發射源向外發射的電平。
    開關電源的傳導與輻射
    圖2 中,在PFC 升壓電感上增加一個輔助繞組,該繞組的匝數與主繞組相同,方向與主繞組相反,C7 是開關管與散熱器之間的耦合電容,如圖所示增加一個與C7 容量大致相同的一個電容接到散熱器與輔助繞組之間,這樣C7、C8 耦合到散熱器的騷擾信號幅度相同,方向相反,兩個信號剛好可以相互抵消,大大減小向外發射的騷擾電平。
    開關電源的傳導與輻射
    在圖3 中,增加一個高頻電容C8,接在開關管散熱器與輸出地之間,該電容與散熱器的連接處離開關管越近越好,該電容選用安規電容,容量在4700P 到0.01μf 之間,太大會使電源的漏電流超標,經過電容C7 耦合到散熱器上的騷擾信號經過C8 衰減,衰減的系數為
    開關電源的傳導與輻射
    開關電源的輻射騷擾
    1、輻射騷擾的空間傳輸
    (一)遠場和近場
    電磁能量以場的形式向四周傳播,就形成了輻射騷擾,場可以分為近場、和遠場,近場又稱為感應場,它的性質與場源有密切的關系,如果場源是高電壓小電流的源,則近場主要是電場,如果場源是低壓大電流,則場源主要是磁場。無論近場是磁場或是電場,當離場源的距離大于λ/2π時,均變成遠場,又稱為輻射場。
    由于開關電源工作在高電壓,大電流的狀態下,近場即有電場,又有磁場。
    (二)開關電源的傳導與輻射-騷擾的輻射方式
    單點輻射,主要模擬各相同性的較小的輻射源,輻射的強度可表示為:
    開關電源的傳導與輻射
    式中,P 表示發射的功率,r 表示離發射源的距離。可見,單點輻射強度與距離成反比,與發射源的功率的平方根成正比。
    平行雙線環路的輻射,主要模擬差模電流回路的輻射源,其輻射強度可以表示為:
    開關電源的傳導與輻射
    式中 A 為差模電流所包圍的面積,I 是差模電流的大小,r 是離輻射源的距離,λ是波長??梢姴钅]椛鋸姸扰c差模電流的大小和差模電流所包圍的面積成正比,與距離成反比,與頻率的平方成正比。
    因此應在高頻噪聲源處加高頻去耦電容,以免高頻噪聲流入電源回路中。
    單導線的輻射,單導線的輻射公式可以用來估算共模電流產生的輻射的大?。?/div>
    開關電源的傳導與輻射
    式中,I 是共模電流的大小,r 是到共模電流源的距離, l 是導線的長度,λ是波長。
    (三)開關電源的傳導與輻射-共模電流輻射
    根相近的導線,如果流過差模電流,則導線產生的電磁場由于方向相反,大小相等而相互抵消,但如果流過共模電流,時兩根導線產生的電磁場相互疊加。因此大小相同的共模電流所產生的空間輻射要比差模電流產生的空間輻射強度大的多,根據實驗,兩者的輻射強度相差上千倍。所以,開關電源的輻射主要是由共模電流引起的。
    A、共模電流輻射的基本模式:
    共模輻射有兩種驅動模式,一種是電流驅動模式,一種是電壓驅動模式,在開關電源中,起主要作用的主要是電壓驅動模式。
    B、產生共模輻射的條件
    產生共模輻射的條件有兩個,一是共模驅動源,一個是共模天線。任何兩個金屬體之間存在射頻電位差,就構成一副不對稱振子天線,兩個金屬導體分別是天線的兩個極,對于一個開關電源來說,如下圖所示:
    開關電源的傳導與輻射
    圖4 中C7 是開關管和散熱器之間的耦合電容,散熱器和與開關管D 極相連接的印制線為天線的兩個極,在分析時可以簡化為下圖5:
    開關電源的傳導與輻射
    圖中,Vs 為騷擾源,對圖4 來說,就是開關管VT2 的D 極,L1、L2 相當于天線的兩個極,一個極是與開關管D 極相連的印制線,另外一個極是散熱器及與之相連的接地線,C是天線兩極之間的耦合電容,即圖4 中開關管與散熱器之間的耦合電容。
    共模輻射主要有天線上的共模電流的大小決定,因此,天線兩極 L1、L2 之間的耦合電容越大,輻射功率越大。
    另外,當天線的兩個極的總長度大于λ/20時,才能向外輻射能量,并且當天線的長度與騷擾源的波長滿足下列條件時,輻射能量才最大。
    開關電源的傳導與輻射
    2、開關電源的輻射源
    要解決和減小開關電源的電磁輻射,首先要了解開關電源的輻射源在那兒。對于一個前級帶有PFC 功率因數矯正電路的開關電源來說,輻射騷擾的源主要分布下面幾個地方(開關電源中的輻射源例如驅動等,相對于下面所列的要弱的多,所以可以不與考慮)。
    1. PFC 開關管
    2. PFC 升壓二極管
    3. DC/DC 開關管
    4. DC/DC 的整流管、續流管
    5. PFC 升壓電感
    6. DC/DC 變壓器
    PFC 開關管和DC/DC 開關管的輻射原理如上面所述,屬于電壓驅動模式的驅動源,升壓電感和變壓器屬于差模騷擾源,主要原因是漏感的存在,導致電磁能量泄露,向外發射電磁能量。
    PFC 升壓二極管和DC/DC 的整流二極管在反向截止時,存在反向恢復電流,如下圖所示:
    開關電源的傳導與輻射
    圖中所示的是實際測試的PFC 升壓二極管關斷瞬間的反向恢復電流(不加吸收的情況下),在圖4 中,該反向恢復電流主要通過C6、VD1、VT2 構成回路,形成差模輻射,另外,由于由于引線電感的存在,很小一部分的電流會通過散熱器與開關管VT2 之間的耦合電容C7 向外流,形成共模輻射。
    DC/DC 的整流二極管和續流管的反向恢復電流會導致二極管的反向電壓出現很高的電壓尖峰,下圖 7 是正激電路的輸出濾波電路。
    開關電源的傳導與輻射
    圖7 中,TI 是變壓器,VD1、VD2 分別是整流管和續流管,由于整流管、續流管在由導通轉向截止時有反向恢復電流,該反向恢復電流在VD1、VD2 兩端產生比較高的電壓峰值,由于快恢復二極管的反向恢復電流在幾十nS,所以峰值電壓的頻率較高,其基波頻率在幾十MHz,由于頻率很高,輻射能力很強,下圖8 是整流管和續流管的電壓波形。
    開關電源的傳導與輻射
    在上圖7 中,整流管、續流管固定在散熱器上,散熱器接大地,由于二極管的陰極與管殼的散熱板直接相連,管殼的散熱板與散熱器之間就形成了耦合電容,整流管、續流管在截止時產生的高壓尖峰就通過耦合電容流動,產生共模輻射,輸出線和地分別是天線的兩個極。
    開關電源其他的輻射源如印制線與機殼之間分布電容引起的共模輻射、內部電路工作時產生的差模輻射等,與前面的幾個輻射源相比要小得多。
    3、輻射騷擾的解決措施
    (一)開關管發射源引起的輻射發射
    上面所介紹的輸入端口的傳導騷擾,是通過輸入線向外發射的,同時,輸入線又是一個天線,共模電流在流過輸入線的時候,就會向空間發射電磁能量,產生輻射騷擾,因此對于上面解決傳導發射的措施,在減小了傳導發射的同時,也大大減小了輸入端口的輻射發射。
    對于輻射源 DC/DC 開關管,也可以采取與PFC 開關管的相同的措施,來減小驅動源的電壓幅度,較小輻射發射的強度。
    下面圖 9 是采取在PFC 開關管散熱器對PFC 輸出地加電容與不加電容輻射強度的對比。
    開關電源的傳導與輻射
    圖中,前面是加電容的,后面是不加電容的,從兩個圖中可以看出,在50MHZ 附近,輻射騷擾電平在加了電容以后降低了盡10DB,在120MHZ 到220MHZ 的頻率范圍內也降低了10DB 左右。
    (二)DC/DC 整流管、續流管發射源
    對于 DC/DC 整流管、續流管發射源,除了增加吸收,減小二極管兩端的峰值電壓、在二極管的管腳上套飽和磁環以減小反向恢復電流外,還可以采取以下措施。
    1. 在整流管、續流管與散熱器的接觸點附近對輸出地接電容,如下圖 10 所示:
    開關電源的傳導與輻射
    圖中C2 是二極管VD1 和VD2 與散熱器之間的耦合電容,容量一般在幾十PF,C3 是增加的電容,C3 要遠大于C2,DC/DC 整流管、續流管上的電壓峰值經過C2 與C3 的分壓,幅度大大降低,就可以大大減小向外的輻射。
    2、采用如下圖 11 所示的電路形式。
    開關電源的傳導與輻射
    在上圖的電路形式中,將輸出濾波電感放在輸出的負端,VD1、VD2 的輸出直接接在輸出濾波電容的正端,這樣,整流管、續流管的陰極接固定電平,通過陰極連接的散熱面與散熱器之間的耦合電容向外流動的共模電流就會大大減小,從而大大減小輸出端口的輻射電平。
    (三)機箱屏蔽
    開關電源的輻射除了上述的輻射源主要通過輸入輸出端口向外輻射以外,電源的控制電路、驅動、輔助電源、變壓器、電感等直接向空間輻射電磁能量,因此需要采用機箱進行屏蔽,機箱屏蔽要考慮機箱的材料、厚度和孔縫對屏蔽效能的影響。
    A、當電磁波進入金屬屏蔽體后會產生感應電流,變為熱能而消耗掉,所以電磁波進入金屬導體中以指數的方式很快衰減,傳輸距離很短。
    我們將電磁波衰減到原來 1/e,即0.37 倍時的距離稱為集膚深度δ,集膚深度δ與材料的性能和頻率有關,可用下面的公式表示:
    開關電源的傳導與輻射
    公式中,μ是材料的磁導率,σ是材料的電導率。
    B、反射損耗
    當電磁波到達兩種介質表面時,因阻抗不匹配而發生反射,所引起的電磁波能量損耗稱為反射損耗。
    輻射騷擾所測試的頻率范圍是 30MHz~1000MHz。如果單純的只考慮30MHz 以上的電磁屏蔽,薄薄一層的導體就可以達到很高的屏蔽效能,但對于頻率比較低的電場或磁場,就要考慮屏蔽所使用的材料和厚度了。
    C、孔縫對屏蔽的影響
    在實際的應用當中,機箱上總是存在有接線孔、通風孔以及機箱各面之間的連接縫隙,如果機箱的孔縫尺寸不合理,將使屏蔽效能大大降低,一般來說,孔縫的尺寸應小于十分之一到百分之一的波長,才能達到相應的屏蔽效果。如果上限頻率按1000MHz 來考慮,孔縫的尺寸應小于:3~0.3cm。由于開關電源的電磁輻射頻率范圍一般在30MHz 到500MHz 之間,屏蔽的上限頻率可以按500MHz來考慮。
    烜芯微專業制造二極管,三極管,MOS管,橋堆等20年,工廠直銷省20%,1500家電路電器生產企業選用,專業的工程師幫您穩定好每一批產品,如果您有遇到什么需要幫助解決的,可以點擊右邊的工程師,或者點擊銷售經理給您精準的報價以及產品介紹
    相關閱讀