最好看的2018免费观看在线-最好看的2019中文电影-最好免费观看高清视频免费-最近免费中文字幕大全免费版视频

您好!歡迎光臨烜芯微科技品牌官網!

深圳市烜芯微科技有限公司

ShenZhen XuanXinWei Technoligy Co.,Ltd
二極管、三極管、MOS管、橋堆

全國服務熱線:18923864027

  • 熱門關鍵詞:
  • 橋堆
  • 場效應管
  • 三極管
  • 二極管
  • 單片機控制交流接觸器介紹
    • 發布時間:2020-08-04 18:24:55
    • 來源:
    • 閱讀次數:
    單片機控制交流接觸器介紹
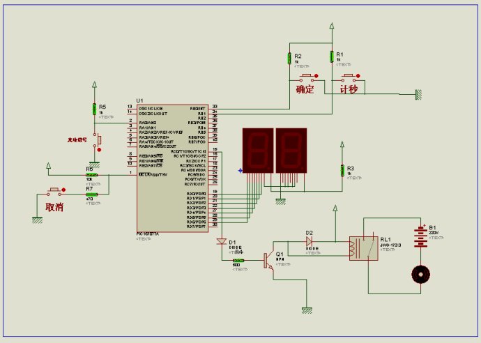
    PIC16F877A型單片機控制普通繼電器》控制交流接觸器。該過程的思路是:單片機給普通繼電器一個控制信號,把普通繼電器當做一個開關使用,然后接交流接觸器。電路原理圖如圖1所示:
    單片機控制交流接觸器
    圖1
    說明:圖1的電路在仿真環境下毫無影響。實際電路當中只要繼電器不接交流接觸器單片機就不會出現復位的怪異現象,而且不論是接~220V電燈還是~220V電機都不會有問題。但是只要接上交流接觸器單片機就會復位。其中交流接觸器的接法如圖2:
    單片機控制交流接觸器
    圖2
    在該過程中想到的解決辦法。分析:由于是控制端的強電對單片機系統有影響因此一直是在信號的傳遞方面想辦法,試著用光耦進行光電隔離但是不行還會出現單片機復位現象。試著用MAC97A6晶閘管代替繼電器但是沒有成功。最后在普通繼電器線圈兩端接了一個陶瓷電容如圖3,然后出現了不管什么負載電燈、220V電機、交流接觸器,或者什么都不接都會出現單片機復位的現象。因此可以判斷,單片機出現復位現象是因為來自交流接觸器對單片機供電系統的影響。解決的方法有:1、電源采用抗干擾措施,和輸出隔離。也就是在這里,普通繼電器的供電和單片機的供電應該隔離。
    2、因為接觸器釋放時,線圈產生的高壓反電動勢會干擾系統。解決的辦法是在接觸器上的線圈兩端串聯電容和電阻串聯,電阻根據接觸器線圈來決定,消除這個干擾。采取這種辦法,電容采用的是104 250V陶瓷電容、電阻采用的是2W 200歐姆電阻。
    3、接觸器觸點火花干擾,接觸器安裝RC濾波器,接觸器對應有相應的直接卡在接觸器上的專用濾波器。
    因此在交流接觸器的線圈兩端采取了滅弧措施,電阻采用2W 200歐姆的阻值,電容采用104 250V陶瓷電容,電容耐壓盡量大。其電路圖如圖4:
    單片機控制交流接觸器
    圖3
    單片機控制交流接觸器
    圖4
    總結:實驗室做好的東西在一些環境下可以毫無問題地使用,但是當具體應用到一些場所的時候尤其是工業場所中時一定得注意負載電路和控制電路之間的信號隔離和電氣影響的隔離。
    應用感性的負載時一定要注意滅弧,因為電弧控制電路的影響非常大。繼電器的滅弧方法,電弧是空氣電離產生的,繼電器觸頭拉電弧與滅弧問題與繼電器勵磁線圈(或感性負載)斷電時產生高壓問題是兩個不同的問題。繼電器勵磁線圈(或感性負載)斷電時產生高壓問題一般用RC吸收回路(并聯于感性負載或接點),負載不太大時也可以用壓敏電阻。如果是直流,還可以用在感性負載上并聯續流二極管的方法解決。繼電器觸頭產生拉電弧,說明選用的繼電器負載能力不夠,應當采用帶有滅弧措施的接觸器或斷路器,或采用固態繼電器(并聯RC吸收回路或壓敏電阻)。只要在電流為零時斷開接點,就不會產生電弧。電磁繼電器難以做到,但采用固態繼電器就容易做到。
    烜芯微專業制造二極管,三極管,MOS管,橋堆等20年,工廠直銷省20%,4000家電路電器生產企業選用,專業的工程師幫您穩定好每一批產品,如果您有遇到什么需要幫助解決的,可以點擊右邊的工程師,或者點擊銷售經理給您精準的報價以及產品介紹
    相關閱讀