最好看的2018免费观看在线-最好看的2019中文电影-最好免费观看高清视频免费-最近免费中文字幕大全免费版视频

您好!歡迎光臨烜芯微科技品牌官網!

深圳市烜芯微科技有限公司

ShenZhen XuanXinWei Technoligy Co.,Ltd
二極管、三極管、MOS管、橋堆

全國服務熱線:18923864027

  • 熱門關鍵詞:
  • 橋堆
  • 場效應管
  • 三極管
  • 二極管
  • 電路分析方法-電子工程師需知
    • 發布時間:2020-08-26 18:08:56
    • 來源:
    • 閱讀次數:
    電路分析方法-電子工程師需知
    電路圖是人們為了研究和工程的需要,用約定的符號繪制的一種表示電路結構的圖形。通過電路圖可以知道實際電路的情況。這樣我們在分析電路時,就不必把實物翻來覆去地琢磨,而只要拿著一張圖紙就可以了。
    在設計電路時,也可以從容地紙上或電腦上進行,確認完善后再進行實際安裝,通過調試、改進,直至成功。我們更可以應用先進的計算機軟件來進行電路的輔助設計,甚至進行虛擬的電路實驗,大大提高工作效率。
    電路分析的方法
    要掌握分析常用電路的幾種方法,熟悉每種方法適合的電路類型和分析步驟。
    1.交流等效電路分析法。首先畫出交流等效電路,再分析電路的交流狀態,即:電路有信號輸入時,電路中各環節的電壓和電流是否按輸入信號的規律變化、是放大、振蕩,還是限幅削波、整形、鑒相等;
    2.直流等效電路分析法。畫出直流等效電路圖,分析電路的直流系統參數,搞清晶體管靜態工作點和偏置性質,級間耦合方式等。分析有關元器件在電路中所處狀態及起的作用。例如:三極管的工作狀態,如飽和、放大、截止區,二極管處于導通或截止等;
    3.頻率特性分析法。主要看電路本身所具有的頻率是否與它所處理信號的頻譜相適應。粗略估算一下它的中心頻率,上、下限頻率和頻帶寬度等,例如:各種濾波、陷波、諧振、選頻等電路;
    4.時間常數分析法。主要分析由r、l、c及二極管組成的電路、性質。時間常數是反映儲能元件上能量積累和消耗快慢的一個參數。
    電子電路圖的分類:常遇到的電子電路圖有原理圖、方框圖、裝配圖和印版圖等。
    (一)原理圖
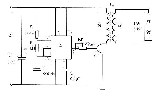
    原理圖就是用來體現電子電路的工作原理的一種電路圖,又被叫做“電原理圖”。這種圖由于它直接體現了電子電路的結構和工作原理,所以一般用在設計、分析電路中。分析電路時,通過識別圖紙上所畫的各種電路元件符號以及它們之間的連接方式,就可以了解電路的實際工作情況。下圖所示就是一個收音機電路的原理圖。
    電路分析方法,電路圖
    (二)方框圖(框圖)
    方框圖是一種用方框和連線來表示電路工作原理和構成概況的電路圖。從根本上說,這也是一種原理圖。不過在這種圖紙中,除了方框和連線幾乎沒有別的符號了。它和上面的原理圖主要的區別就在于原理圖上詳細地繪制了電路的全部的元器件和它們連接方式,而方框圖只是簡單地將電路安裝功能劃分為幾個部分,將每一個部分描繪成一個方框,在方框中加上簡單的文字說明,在方框間用連線(有時用帶箭頭的連線)說明各個方框之間的關系。
    電路分析方法,電路圖
    (三)裝配圖
    它是為了進行電路裝配而采用的一種圖紙,圖上的符號往往是電路元件的實物的外形圖。我們只要照著圖上畫的樣子,依樣畫葫蘆地把一些電路元器件連接起來就能夠完成電路的裝配。這種電路圖一般是供初學者使用的。
    電路分析方法,電路圖
    (四)印板圖
    印板圖的全名是“印刷電路板圖”或“印刷線路板圖”,它和裝配圖其實屬于同一類的電路圖,都是供裝配實際電路使用的。
    電路分析方法,電路圖
    印刷電路板是在一塊絕緣板上先覆上一層金屬箔,再將電路不需要的金屬箔腐蝕掉,剩下的部分金屬箔作為電路元器件之間的連接線,然后將電路中的元器件安裝在這塊絕緣板上,利用板上剩余的金屬箔作為元器件之間導電的連線,完成電路的連接。由于這種電路板的一面或兩面覆的金屬是銅皮,所以印刷電路板又叫“覆銅板”。印板圖的元件分布往往和原理圖中大不一樣。
    這主要是因為:在印刷電路板的設計中,主要考慮所有元件的分布和連接是否合理,要考慮元件體積、散熱、抗干擾、抗耦合等等諸多因素,綜合這些因素設計出來的印刷電路板,從外觀看很難和原理圖完全一致;而實際上卻能更好地實現電路的功能。
    隨著科技發展,現在印刷線路板的制作技術已經有了很大的發展。除了單面板、雙面板外,還有多面板,已經大量運用到日常生活、工業生產、國防建設、航天事業等許多領域。
    在上面介紹的四種形式的電路圖中,電原理圖是最常用也是最重要的,能夠看懂原理圖,也就基本掌握了電路的原理,繪制方框圖,設計裝配圖、印板圖這都比較容易了。掌握了原理圖,進行電器的維修、設計,也是十分方便的。因此,關鍵是掌握原理圖。
    電路圖的組成
    電路圖主要由元件符號、連線、結點、注釋四大部分組成。
    元件符號表示實際電路中的元件,它的形狀與實際的元件不一定相似,甚至完全不一樣。但是它一般都表示出了元件的特點,而且引腳的數目都和實際元件保持一致。
    連線表示的是實際電路中的導線,在原理圖中雖然是一根線,但在常用的印刷電路板中往往不是線而是各種形狀的銅箔塊,就像收音機原理圖中的許多連線在印刷電路板圖中并不一定都是線形的,也可以是一定形狀的銅膜。
    結點表示幾個元件引腳或幾條導線之間相互的連接關系。所有和結點相連的元件引腳、導線,不論數目多少,都是導通的。注釋在電路圖中是十分重要的,電路圖中所有的文字都可以歸入注釋—類。細看以上各圖就會發現,在電路圖的各個地方都有注釋存在,它們被用來說明元件的型號、名稱等等。
    若不知電路的作用,可先分析電路的輸入和輸出信號之間的關系。如信號變化規律及它們之間的關系、相位問題是同相位,或反相位。電路和組成形式,是放大電路,振蕩電路,脈沖電路,還是解調電路。
    電器修理、電路設計的工作人員都是要通過分析電路原理圖,了解電器的功能和工作原理,才能得心應手開展工作的。會劃分功能塊,能按照不同的功能把整機電路的元件進行分組,讓每個功能塊形成一個具體功能的元件組合,如基本放大電路,開關電路,波形變換電路等。
    電路圖讀懂有技巧
    分析電路時,通過識別圖紙上所畫的各種電路元件符號,以及它們之間的連接方式,就可以了解電路的實際工作。原理圖就是用來體現電子電路的工作原理的一種電路情況。PCB圖,是電路板的映射圖紙,它詳細描繪了電路板的走線,元件的位置等。
    看電路圖首先看電源部分,理解電路在什么電源的情況下工作,交流還是直流,單電源還是多電源及電壓等級。清楚了以后看分部電路,先區別是數字電路,還是模擬電路,模擬電路看信號采集,搞清楚信號來源,有射頻、音頻、各類傳感器、儀器儀表或其他電路等,分析信號是交流、直流還是脈沖,屬電壓型還是電流型。
    分析后續電路的功能,弄清是解調、放大、整形還是補償等作用。最后看輸出電路,是調制還是驅動。數字電路則主要分析電路的邏輯功能和作用。要看懂電路板,那首先最好是要能看懂它的電原理圖(即電路圖),掌握電子元器件的標示方式和它的工作原理,掌握一些常用的元器件的正常的參數和在正常的電路中所起到的作用等等知識,然后再對電路板(稱為印刷線路板)進行分析,就能比較快的看懂它的工作原理和一些需要掌握的情況了。
    分子電路模塊,再找個子電路的核心元件(當然要熟悉這個元件)找出各子電路模塊之間電氣量的聯系,最后是整個電路的輸出和輸入或者說是功能。
    整機電路是有一定的功能的,是由各單元電路組成,單元電路組成具有一定功能的信號處理支路,再由這些支路電路組成整機電路。先要搞清你看的電路圖的作用中什么,是屬于那一類的電路,是音頻、視頻、數字、還是混合電路,再用相應的單元電路知識去解讀這些電路,同時要從交流信號層面、直流層面進行分析,電路直流部分是電路正常工作的基礎,交流信號是在直流電路正常后才能得到相應的處理,電路沒有良好的直流狀態,是不能正常工作的。
    還要從頻率層面、放大器的增益層面進行分析,不同頻率的信號在經過電路處理時,由于電路中非線性元件的原因,會對不同頻率有不同的處理結果,放大器對不同頻率的信號也的不同的放大能力,電路在設計時會對所需要的頻率信號進行有目的的處理,從而達到機器功能上的需要。再有就是要分析各單元電路之間的關系,以及單元電路間的輸入、輸出的關系。
    交流信號經過這些電路后產生了怎樣的變化等等。在了解了各條支路的工作原理后,才能分析出整機的工作原理,有時各支路電路間也存在信號的交連,例如電視機的行輸出電路的行逆程脈沖就用于色解碼電路,行輸出電路與色解碼電路存在信號的相互連系,這時可以將這些支路理解為另一種單元電路,再對它們進行分析。
    我想這里面有個順序問題:比如對高頻電路,首先應該掌握電路的功能和輸入、輸出關系,有了總體的把握后,好比是抓住了牛鼻子,因為雖然電路不同,器件不同,但他們的輸入、輸出關系頻譜是不會變的。然后再分析實現這樣功能變換的基本原理和方法,具體到部分的分析。
    進行電路設計是要通過分析電路原理圖入手,但必須首先了解所需芯片的引腳及基本的作用,這樣有利于更好的了解電路的工作原理,這樣才能應用于自己的電路,有利于進行電路的裁剪和擴展。
    首先對電路原理圖有一個總體的了解,劃分出各個功能模塊,如電源模塊,控制器模塊,存貯器模塊,音頻模塊,GPRS模塊等。各個模塊逐一分析,最后統一起來看就可大體了解電路所要實現的功能了。最好熟練掌握常見或者常用的單元電路的原理,如電源模塊,穩壓模塊,存貯器模塊等,常用的芯片,如:7805,7812等。
    要將自己所要設計的電路劃分成幾個模塊,這樣分別設計在不同的原理圖里,最后進行整合。電路中有信號輸入時,各個基本點的電壓是多少,電流是多少,要有個粗略的估計。對于有放大器,R、L、C的電路,要看是否是振蕩電路,放大電路,還是整形電路等。進行自我分析和自我設計后,就會對電路的基本原理有多了解和掌握了,對自己在以后的設計中積累了設計與調試的經驗。
    烜芯微專業制造二極管,三極管,MOS管,橋堆等20年,工廠直銷省20%,4000家電路電器生產企業選用,專業的工程師幫您穩定好每一批產品,如果您有遇到什么需要幫助解決的,可以點擊右邊的工程師,或者點擊銷售經理給您精準的報價以及產品介紹
    相關閱讀