最好看的2018免费观看在线-最好看的2019中文电影-最好免费观看高清视频免费-最近免费中文字幕大全免费版视频

您好!歡迎光臨烜芯微科技品牌官網!

深圳市烜芯微科技有限公司

ShenZhen XuanXinWei Technoligy Co.,Ltd
二極管、三極管、MOS管、橋堆

全國服務熱線:18923864027

  • 熱門關鍵詞:
  • 橋堆
  • 場效應管
  • 三極管
  • 二極管
  • 電機驅動-MOS管H橋原理詳細解析
    • 發布時間:2020-11-26 17:09:02
    • 來源:
    • 閱讀次數:
    電機驅動-MOS管H橋原理詳細解析
    MOS管H橋原理
    電機驅動
    電路首先,單片機能夠輸出直流信號,但是它的驅動才能也是有限的,所以單片機普通做驅動信號,驅動大的功率管如Mos管,來產生大電流從而驅動電機,且占空比大小能夠經過驅動芯片控制加在電機上的均勻電壓到達轉速調理的目的。
    電機驅動主要采用N溝道MOSFET構建H橋驅動電路,H 橋是一個典型的直流電機控制電路,由于它的電路外形酷似字母H,故得名曰“H 橋”。
    4個開關組成H的4條垂直腿,而電機就是H中的橫杠。要使電機運轉,必需使對角線上的一對開關導通,經過不同的電流方向來控制電機正反轉,其連通電路如圖所示。
    MOS管H橋原理
    H橋驅動原理
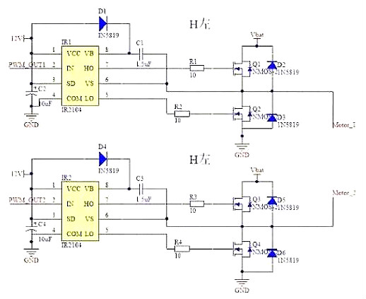
    實踐驅動電路中通常要用硬件電路便當地控制開關,電機驅動板主要采用兩種驅動芯片,一種是全橋驅動HIP4082,一種是半橋驅動IR2104,半橋電路是兩個MOS管組成的振蕩,全橋電路是四個MOS管組成的振蕩。
    其中,IR2104型半橋驅動芯片能夠驅動高端和低端兩個N溝道MOSFET,能提供較大的柵極驅動電流,并具有硬件死區、硬件防同臂導通等功用。
    運用兩片IR2104型半橋驅動芯片能夠組成完好的直流電機H橋式驅動電路,而且IR2104價錢低廉,功用完善,輸出功率相對HIP4082較低,此計劃采用較多。
    MOS管H橋原理
    另外,由于驅動電路可能會產生較大的回灌電流,為避免對單片機產生影響,最好用隔離芯片隔離,隔離芯片選取有很多方式,如2801等,這些芯片常做控制總線驅動器,作用是進步驅動才能,滿足一定條件后,輸出與輸入相同,可停止數據單向傳輸,即單片機信號能夠到驅動芯片,反過來不行。
    所謂的H橋電路就是控制電機正反轉的。下圖就是一種簡單的H橋電路,它由2個p型場效應管Q1、Q2與2個N型場效應管Q3、Q4組成,所以它叫P-NMOS管H橋。
    橋臂上的4個場效應管相當于四個開關,P型管在柵極為低電平時導通,高電平時關閉; N型管在柵極為高電平時導通,低電平時關閉。場效應管是電壓控制型元件,柵極通過的電流幾乎為零。
    正因為這個特點,在連接好下圖電路后,控制臂1置高電平(U=VCC)、控制臂2置低電平(U=O) 時,Q1、Q4關閉,Q2、Q3導通,電機左端低電平,右端高電平,所以電流沿箭頭方向流動。設為電機正轉。
    MOS管H橋原理
    控制臂1置低電平、控制臂2置高電平時,Q2、Q3關閉,Q1、Q4導通,電機左端高電平,右端低電平,所以電流沿箭頭方向流動。設為電機反轉。
    MOS管H橋原理
    當控制臂1、2均為低電平時,Q1、Q2導通,Q3、Q4關閉,電機兩端均為高電平,電機不轉;
    當控制臂1、2均為高電平時,Q1、Q2關閉,Q3、Q4導通,電機兩端均為低電平,電機也不轉,
    所以,此電路有一個優點就是無論控制臂狀態如何(絕不允許懸空狀態),H橋都不會出現“共態導通”(短路),很適合我們使用。
    (另外還有4個N型場效應管的H橋,內阻更小,有“共態導通"現象,柵極驅動電路較復雜,或用專用驅動芯片,如M33883,原理基本相似。)
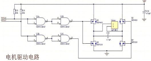
    下面是由與非門CD4011組成的柵極驅動電路,因為單片機輸出電壓為0-sV,而我們小車使用的H橋的控制臂需要0V或7.2V電壓才能使場效應管完全導通,PWM輸入0V或5V時,柵極驅動電路輸出電壓為0V或7.2V,前提是CD4011電源電壓為7.2V,切記。
    故CD4011僅做“電壓放大"之用。之所以用兩級與非門是為了與MC33886兼容。MOS管H橋原理
    兩者結合就是下面的電路:調試時兩個PWM輸入端其中一個接地,另一個懸空(上拉置1),電機轉為正常。監視MOS管溫度,如發熱立即切斷電源檢查電路。
    MOS管H橋原理
    使用時單片機PWM輸出信號: 1路為PWM方波信號,另一路為高電平(置1)。反轉亦然。
    烜芯微專業制造二極管,三極管,MOS管,橋堆等20年,工廠直銷省20%,4000家電路電器生產企業選用,專業的工程師幫您穩定好每一批產品,如果您有遇到什么需要幫助解決的,可以點擊右邊的工程師,或者點擊銷售經理給您精準的報價以及產品介紹
    相關閱讀