
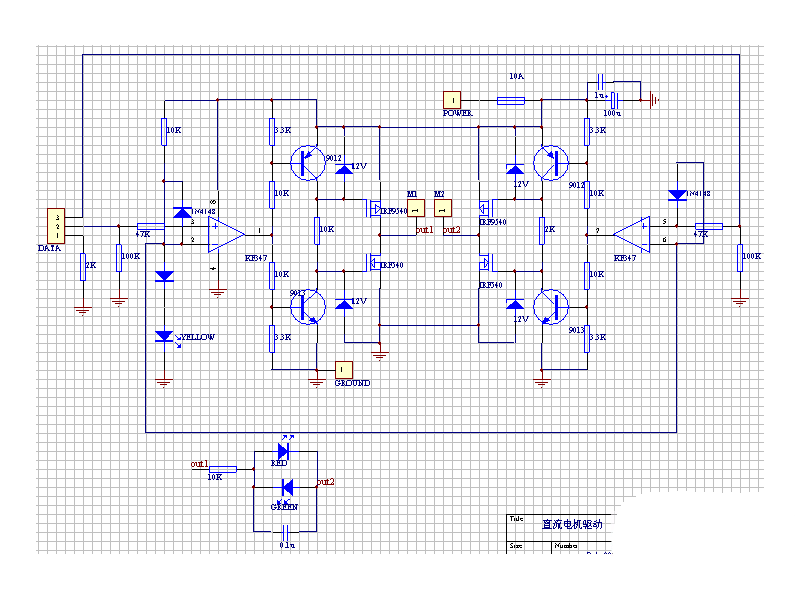
1.輸入與電平轉換部分:
輸入信號線由DATA引入,1腳是地線,其余是信號線。注意1腳對地連接了一個2K歐的電阻。當驅動板與單片機分別供電時,這個電阻可以提供信號電流回流的通路。當驅動板與單片機共用一組電源時,這個電阻可以防止大電流沿著連線流入單片機主板的地線造成干擾。或者說,相當于把驅動板的地線與單片機的地線隔開,實現“一點接地”。
高速運放KF347(也可以用TL084)的作用是比較器,把輸入邏輯信號同來自指示燈和一個二極管的2.7V基準電壓比較,轉換成接近功率電源電壓幅度的方波信號。KF347的輸入電壓范圍不能接近負電源電壓,否則會出錯。因此在運放輸入端增加了防止電壓范圍溢出的二極管。輸入端的兩個電阻一個用來限流,一個用來在輸入懸空時把輸入端拉到低電平。
不能用LM339或其他任何開路輸出的比較器代替運放,因為開路輸出的高電平狀態輸出阻抗在1千歐以上,壓降較大,后面一級的三極管將無法截止。
2.柵極驅動部分:
后面三極管和電阻,穩壓管組成的電路進一步放大信號,驅動場效應管的柵極并利用場效應管本身的柵極電容(大約1000pF)進行延時,防止H橋上下兩臂的場效應管同時導通(“共態導通”)造成電源短路。
當運放輸出端為低電平(約為1V至2V,不能完全達到零)時,下面的三極管截止,場效應管導通。上面的三極管導通,場效應管截止,輸出為高電平。當運放輸出端為高電平(約為VCC-(1V至2V),不能完全達到VCC)時,下面的三極管導通,場效應管截止。上面的三極管截止,場效應管導通,輸出為低電平。
上面的分析是靜態的,下面討論開關轉換的動態過程:三極管導通電阻遠小于2千歐,因此三極管由截止轉換到導通時場效應管柵極電容上的電荷可以迅速釋放,場效應管迅速截止。但是三極管由導通轉換到截止時場效應管柵極通過2千歐電阻充電卻需要一定的時間。相應的,場效應管由導通轉換到截止的速度要比由截止轉換到導通的速度快。假如兩個三極管的開關動作是同時發生的,這個電路可以讓上下兩臂的場效應管先斷后通,消除共態導通現象。
實際上,運放輸出電壓變化需要一定的時間,這段時間內運放輸出電壓處于正負電源電壓之間的中間值。這時兩個三極管同時導通,場效應管就同時截止了。所以實際的電路比這種理想情況還要安全一些。
場效應管柵極的12V穩壓二極管用于防止場效應管柵極過壓擊穿。一般的場效應管柵極的耐壓是18V或20V,直接加上24V電壓將會擊穿,因此這個穩壓二極管不能用普通的二極管代替,但是可以用2千歐的電阻代替,同樣能得到12V的分壓。
3.場效應管輸出部分:
大功率場效應管內部在源極和漏極之間反向并聯有二極管,接成H橋使用時,相當于輸出端已經并聯了消除電壓尖峰用的四個二極管,因此這里就沒有外接二極管。輸出端并聯一個小電容(out1和out2之間)對降低電機產生的尖峰電壓有一定的好處,但是在使用PWM時有產生尖峰電流的副作用,因此容量不宜過大。在使用小功率電機時這個電容可以略去。如果加這個電容的話,一定要用高耐壓的,普通的瓷片電容可能會出現擊穿短路的故障。
輸出端并聯的由電阻和發光二極管,電容組成的電路指示電機的轉動方向.
烜芯微專業制造二極管,三極管,MOS管,橋堆等20年,工廠直銷省20%,4000家電路電器生產企業選用,專業的工程師幫您穩定好每一批產品,如果您有遇到什么需要幫助解決的,可以點擊右邊的工程師,或者點擊銷售經理給您精準的報價以及產品介紹
烜芯微專業制造二極管,三極管,MOS管,橋堆等20年,工廠直銷省20%,4000家電路電器生產企業選用,專業的工程師幫您穩定好每一批產品,如果您有遇到什么需要幫助解決的,可以點擊右邊的工程師,或者點擊銷售經理給您精準的報價以及產品介紹

