最好看的2018免费观看在线-最好看的2019中文电影-最好免费观看高清视频免费-最近免费中文字幕大全免费版视频

您好!歡迎光臨烜芯微科技品牌官網!

深圳市烜芯微科技有限公司

ShenZhen XuanXinWei Technoligy Co.,Ltd
二極管、三極管、MOS管、橋堆

全國服務熱線:18923864027

  • 熱門關鍵詞:
  • 橋堆
  • 場效應管
  • 三極管
  • 二極管
  • 三極管音頻放大電路圖解
    • 發布時間:2021-02-25 16:01:32
    • 來源:
    • 閱讀次數:
    三極管音頻放大電路圖解
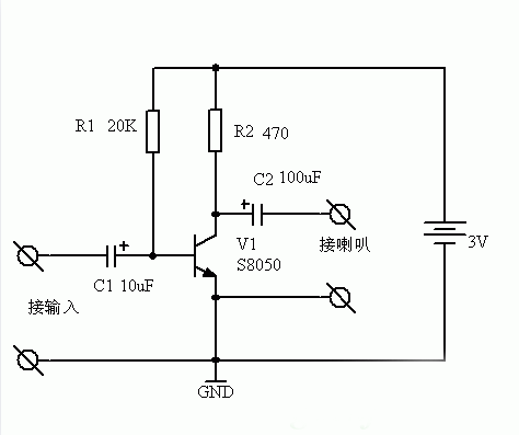
    最簡單的三極管音頻放大電路
    調節R1大小,使在最大輸出時信號不失真即可,減小R可輸出更大的功率。
    如果有萬用表,可將C極電壓調為電源電壓的1/2左右。
    三極管音頻放大電路
    圖一 固定偏置 ,電源電壓對偏置電流影響很大
    基本的共發射極電路
    三極管音頻放大電路
    圖二 偏置接入負反饋,放大倍會變小,電源電壓對偏置電流影響較小。
    電壓負反饋接法,適應電壓范圍更寬。
    此種屬甲類放大類,效率最低,特點是簡單。低電壓電路中極少采用,因為輸出功率太小,實際多用在功率推動電路,同時放大電壓和電流。
    烜芯微專業制造二極管,三極管,MOS管,橋堆等,20年,工廠直銷省20%,1500家電路電器生產企業選用,專業的工程師幫您穩定好每一批產品,如果您有遇到什么需要幫助解決的,可以直接聯系上方的聯系號碼或加QQ,由我們的銷售經理給您精準的報價以及產品介紹
    相關閱讀