最好看的2018免费观看在线-最好看的2019中文电影-最好免费观看高清视频免费-最近免费中文字幕大全免费版视频

您好!歡迎光臨烜芯微科技品牌官網!

深圳市烜芯微科技有限公司

ShenZhen XuanXinWei Technoligy Co.,Ltd
二極管、三極管、MOS管、橋堆

全國服務熱線:18923864027

  • 熱門關鍵詞:
  • 橋堆
  • 場效應管
  • 三極管
  • 二極管
  • LCD驅動電路解析綠,紅,藍三個節點波形產生
    • 發布時間:2021-04-03 14:37:09
    • 來源:
    • 閱讀次數:
    LCD驅動電路解析綠,紅,藍三個節點波形產生
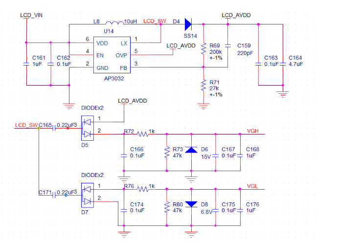
    在嵌入式系統里,較多場合需要 LCD 人機界面。分析以下 LCD 驅動電路。
    LCD驅動電路
    LCD_VIN 是 3.6~5V,經過 DC/DC burst 升壓得到 LCD_AVDD,LCD_AVDD 為 LCD 需要的模擬電壓,根據 LCD 實際情況調整 FB 腳電壓確定,這里假設是 10V。
    VGH 是 LCD 的開關管的開啟電壓,假設這里需要 15V,VGL 是 LCD 開關管的關閉電壓,假設這里需要 -6.8V。
    這里比較有意思的是 VGH 和 VGL 的產生。
    以下給出綠、紅、藍三個節點的波形:
    綠:
    LCD驅動電路
    紅:
    LCD驅動電路
    藍:
    LCD驅動電路
    綠點為開關電源的開關波形,紅點為綠點向上偏移 10V,藍點為綠點向下偏移 10V。
    綠點的電壓就不分析了,開關波形。
    紅點波形生成過程:
    當綠點“低電平”,LCD_AVDD 通過二極管 1-3 對 C165 充電,經過若干周期,C165 兩端電壓約為 LCD_AVDD,紅點“低電平”。
    當綠點”高電平“,根據電容兩端電壓不能突變,可以知道紅點出現”高電平“,此時紅點電壓比 LCD_AVDD 高,二極管 1-3 斷開,二極管 3-2 導通,C165 放電。
    藍點波形生成過程:
    當綠點“高電平”,此時通過二極管 3-2 對 C171 充電,經過若干周期,C171 兩端電壓約為綠點”高電平“即 LCD_AVDD,藍點”高電平“。
    當綠點”低電平“,根據電容兩端電壓不能突變,可以知道藍點出現”低電平“,此時藍點電壓比 GND 低,二極管 3-2 斷開,二極管 1-3 導通,C171 放電。
    在 VGH 和 VGL 輕負載的條件下,紅點和藍點經過 RC 整流可以維持在 20V 和 -10V,并經過穩壓管鉗壓得到目標電壓。此升壓和反壓電路只能在清負載條件下。
    烜芯微專業制造二極管,三極管,MOS管,橋堆等20年,工廠直銷省20%,4000家電路電器生產企業選用,專業的工程師幫您穩定好每一批產品,如果您有遇到什么需要幫助解決的,可以點擊右邊的工程師,或者點擊銷售經理給您精準的報價以及產品介紹
    相關閱讀