最好看的2018免费观看在线-最好看的2019中文电影-最好免费观看高清视频免费-最近免费中文字幕大全免费版视频

您好!歡迎光臨烜芯微科技品牌官網!

深圳市烜芯微科技有限公司

ShenZhen XuanXinWei Technoligy Co.,Ltd
二極管、三極管、MOS管、橋堆

全國服務熱線:18923864027

  • 熱門關鍵詞:
  • 橋堆
  • 場效應管
  • 三極管
  • 二極管
  • 蜂鳴器驅動電路圖解析
    • 發布時間:2021-04-06 14:01:33
    • 來源:
    • 閱讀次數:
    蜂鳴器驅動電路圖解析
    蜂鳴器驅動電路一般都包含以下幾個部分:一個三極管、一個蜂鳴器、一個續流二極管和一個電源濾波電容。
    1.蜂鳴器驅動電路作用
    蜂鳴器(英文Buzzer)是一種一體化結構的電子訊響器,屬于電子元器件的一種,采用直流電壓或者交流電壓供電,廣泛應用領域:計算機行業(主板蜂鳴器,機箱蜂鳴器,電腦蜂鳴器)打印機(控制板蜂鳴器)、復印機、報警器行業(報警蜂鳴器,警報蜂鳴器)、電子玩具(音樂蜂鳴器)、農業、汽車電子設備行業(車載蜂鳴器,倒車蜂鳴器,汽車蜂鳴器,摩托車蜂鳴器)電話機(環保蜂鳴器)、定時器,空調,醫療設備等電聲行業。
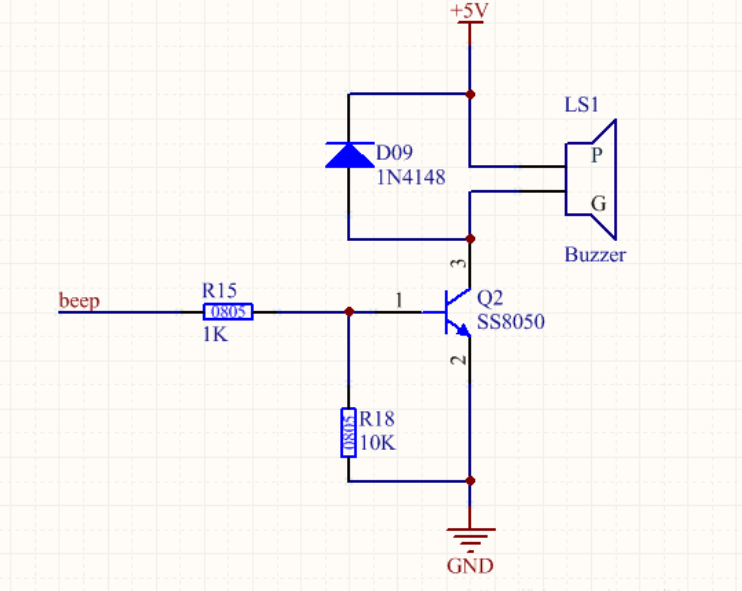
    2.蜂鳴器驅動電路圖
    蜂鳴器驅動電路圖
    D09二極管的作用是續流作用。
    R15的作用是B極剛開始有信號的瞬間限流用的。
    R18的作用是為了IO浮空時,下拉,確認電平。而且有一定的防靜電的作用。三極管斷開后也可以釋放BE寄生電容的電量。
    R15 R18不可接反,接反則無法正常導通。
    3.蜂鳴器驅動電路原理
    1.蜂鳴器
    發聲元件,在其兩端施加直流電壓(有源蜂鳴器)或者方波(無源蜂鳴器)就可以發聲,其主要參數是外形尺寸、發聲方向、工作電壓、工作頻率、工作電流、驅動方式(直流/方波)等。這些都可以根據需要來選擇。
    2.續流二極管
    蜂鳴器本質上是一個感性元件,其電流不能瞬變,因此必須有一個續流二極管提供續流。否則,在蜂鳴器兩端會產生幾十伏的尖峰電壓,可能損壞驅動三極管,并干擾整個電路系統的其它部分。
    3.濾波電容
    濾波電容C1的作用是濾波,濾除蜂鳴器電流對其它部分的影響,也可改善電源的交流阻抗,如果可能,最好是再并聯一個220uF的電解電容。
    4.三極管
    三極管Q1起開關作用,其基極的高電平使三極管飽和導通,使蜂鳴器發聲;而基極低電平則使三極管關閉,蜂鳴器停止發聲。
    單片機驅動他激蜂鳴器的方式有兩種:一種是PWM 輸出口直接驅動,另一種是利用I/O 定時翻轉電平產生驅動波形對蜂鳴器進行驅動。
    PWM 輸出口直接驅動是利用PWM 輸出口本身可以輸出一定的方波來直接驅動蜂鳴器。在單片機的軟件設置中有幾個系統寄存器是用來設置PWM 口的輸出的,可以設置占空比、周期等等,通過設置這些寄存器產生符合蜂鳴器要求的頻率的波形之后,只要打開PWM 輸出,PWM 輸出口就能輸出該頻率的方波,這個時候利用這個波形就可以驅動蜂鳴器了。比如頻率為100Hz 的蜂鳴器的驅動,可以知道周期為10000μs,這樣只需要把PWM 的周期設置為10000μs,占空比電平設置為5000μs,就能產生一個頻率為100Hz 的方波,通過這個方波再利用三極管就可以去驅動這個蜂鳴器了。
    而利用I/O 定時翻轉電平來產生驅動波形的方式會比較麻煩一點,必須利用定時器來做定時,通過定時翻轉電平產生符合蜂鳴器要求的頻率的波形,這個波形就可以用來驅動蜂鳴器了。比如為100Hz 的蜂鳴器的驅動,可以知道周期為10000μs,這樣只需要驅動蜂鳴器的I/O 口每5000μs 翻轉一次電平就可以產生一個頻率為100Hz,占空比為1/2duty 的方波,再通過三極管放大就可以驅動這個蜂鳴器了。
    由于這里要介紹兩種驅動方式的方法,所以在設計模塊系統中將兩種驅動方式做到一塊,即程序里邊不僅介紹了PWM輸出口驅動蜂鳴器的方法,還要介紹I/O 口驅動蜂鳴器的方法。所以,我們將設計如下的一個系統來說明單片機對蜂鳴器的驅動:系統有兩個他激蜂鳴器,頻率都為100Hz,一個由I/O 口進行控制,另一個由PWM 輸出口進行控制;系統還有兩個按鍵,一個按鍵為PORT 按鍵,I/O 口控制的蜂鳴器不鳴叫時按一次按鍵I/O 口控制的蜂鳴器鳴叫,再按一次停止鳴叫,另一個按鍵為PWM 按鍵,PWM 口控制的蜂鳴器不鳴叫時按一次按鍵PWM輸出口控制的蜂鳴器鳴叫,再按一次停止鳴叫。
    烜芯微專業制造二極管,三極管,MOS管,橋堆等20年,工廠直銷省20%,4000家電路電器生產企業選用,專業的工程師幫您穩定好每一批產品,如果您有遇到什么需要幫助解決的,可以點擊右邊的工程師,或者點擊銷售經理給您精準的報價以及產品介紹
    相關閱讀