最好看的2018免费观看在线-最好看的2019中文电影-最好免费观看高清视频免费-最近免费中文字幕大全免费版视频

您好!歡迎光臨烜芯微科技品牌官網!

深圳市烜芯微科技有限公司

ShenZhen XuanXinWei Technoligy Co.,Ltd
二極管、三極管、MOS管、橋堆

全國服務熱線:18923864027

  • 熱門關鍵詞:
  • 橋堆
  • 場效應管
  • 三極管
  • 二極管
  • TVS防護電路的典型應用介紹
    • 發布時間:2021-06-05 15:37:23
    • 來源:
    • 閱讀次數:
    TVS防護電路的典型應用介紹
    TVS 瞬態電壓抑制二極管原理應用特性
    瞬態抑制二極管(TVS)又叫鉗位型二極管,是目前國際上普遍使用的一種高效能電路保護器件,它的外型與普通二極管相同,但卻能吸收高達數千瓦的浪涌功率,它的主要特點是在反向應用條件下,當承受一個高能量的大脈沖時,其工作阻抗立即降至極低的導通值,從而允許大電流通過,同時把電壓鉗制在預定水平,其響應時間僅為 10-12 毫秒,因此可有效地保護電子線路中的精密元器件。TVS 允許的正向浪涌電流在 TA=250C,T=10ms 條件下,可達 50~200A。雙向 TVS 可在正反兩個方向吸收瞬時大脈沖功率,并把電壓鉗制到預定水平, 雙向 TVS 適用于交流電路,單向 TVS 一般用于直流電路。可用于防雷擊、防過電壓、抗干擾、吸收浪涌功率等,是一種理想的保護器件。耐受能力用瓦特(W)表示。 
    TVS(Transient Voltage Suppression)是一種限壓保護器件,作用與壓敏電阻很類似。也是利用器件的非線性特性將過電壓鉗位到一個較低的電壓值實現對后級電路的保護。TVS 管的主要參數有:反向擊穿電壓、最大鉗位電壓、瞬間功率、結電容、響應時間等。
    TVS 的響應時間可以達到 ps 級,是限壓型浪涌保護器件中最快的。用于電子電路的過電壓保護時其響應速度都可滿足要求。TVS 管的結電容根據制造工藝的不同,大體可分為兩種類型,高結電容型 TVS 一般在幾百~幾千 pF 的數量級,低結電容型 TVS 的結電容一般在幾 pF~幾十 pF 的數量級。一般分立式 TVS 的結電容都較高,表貼式 TVS 管中兩種類型都有。在高頻信號線路的保護中,應主要選用低結電容的 TVS 管。
    TVS 管的非線性特性比壓敏電阻好,當通過 TVS 管的過電流增大時,TVS 管的鉗位電壓上升速度比壓敏電阻慢,因此可以獲得比壓敏電阻更理想的殘壓輸出。在很多需要精細保護的電子電路中,應用 TVS 管是比較好的選擇。TVS 管的通流容量在限壓型浪涌保護器中是最小的,一般用于最末級的精細保護,因其通流量小,一般不用于交流電源線路的保護,直流電源的防雷電路使用 TVS 管時,一般還需要與壓敏電阻等通流容量大的器件配合使用。 TVS 管便于集成,很適合在單板上使用。
    TVS 具有的另一個優點是可靈活選用單向或雙向保護器件,在單極性的信號電路和直流電源電路中,選用單向 TVS 管,可以獲得比較低的殘壓。
    TVS 的反向擊穿電壓、通流容量是電路設計時應重點考慮的。在直流回路中,應當有:min(UBR)≥(1.3~1.6)Umax,式中 UBR 為直流 TVS 的反向擊穿電壓,Umax 是直流回路中的電壓峰值。
    TVS 管主要可用于直流電源、信號線路、天饋線路的防雷保護。
    TVS 管的失效模式主要是短路。但當通過的過電流太大時,也可能造成 TVS 管被炸裂而開路。TVS 管的使用壽命相對較長。
    TVS 二極管的應用 
    目前已廣泛應用于計算機系統、通訊設備、交 / 直流電源、汽車、電子鎮流器、家用電器、儀器儀表(電度表)、RS232/422/423/485、 I/O、LAN、ISDN 、ADSL、USB、MP3、PDAS、GPS、CDMA、GSM、數字照相機的保護、共模 / 差模保護、RF 耦合 /IC 驅動接收保護、電機電磁波干擾抑制、聲頻 / 視頻輸入、傳感器 / 變速器、工控回路、繼電器、接觸器噪音的抑制等各個領域。  TVS 器件的主要電參數 
    (1)擊穿電壓 V(BR) 
    器件在發生擊穿的區域內,在規定的試驗電流 I(BR)下,測得器件兩端的電壓稱為擊穿電壓,在此區域內,二極管成為低阻抗的通路。 
    (2)最大反向脈沖峰值電流 IPP 
    在反向工作時,在規定的脈沖條件下,器件允許通過的最大脈沖峰值電流。IPP 與最大鉗位電壓 VC(MAX)的乘積,就是瞬態脈沖功率的最大值。 
    使用時應正確選取 TVS,使額定瞬態脈沖功率 PPR 大于被保護器件或線路可能出現的最大瞬態浪涌功率。 
    TVS 二極管的分類 
    TVS 器件可以按極性分為單極性和雙極性兩種,按用途可分為各種電路都適用的通用型器件和特殊電路適用的專用型器件。如:各種交流電壓保護器、 4~200mA 電流環保器、數據線保護器、同軸電纜保護器、電話機保護器等。若按封裝及內部結構可分為:軸向引線二極管、雙列直插 TVS 陣列(適用多線保護)、貼片式、組件式和大功率模塊式等。 
    TVS 二極管的特點 
    (1)將 TVS 二極管加在信號及電源線上,能防止微處理器或單片機因瞬間的肪沖,如靜電放電效應、交流電源之浪涌及開關電源的噪音所導致的失靈。 
    (2)靜電放電效應能釋放超過 10000V、60A 以上的脈沖,并能持續 10ms;而一般的 TTL 器件,遇到超過 30ms 的 10V 脈沖時,便會導至損壞。利用 TVS 二極管,可有效吸收會造成器件損壞的脈沖,并能消除由總線之間開關所引起的干擾(Crosstalk)。 
    (3)將 TVS 二極管放置在信號線及接地間,能避免數據及控制總線受到不必要的噪音影響。 
    TVS 的選用技巧 
    (1)確定被保護電路的最大直流或連續工作電壓、電路的額定標準電壓和“高端”容限。 
    (2)TVS 額定反向關斷 VWM 應大于或等于被保護電路的最大工作電壓。若選用的 VWM 太低,器件可能進入雪崩或因反向漏電流太大影響電路的正常工作。串行連接分電壓,并行連接分電流。 
    (3)TVS 的最大鉗位電壓 VC 應小于被保護電路的損壞電壓。 
    (4)在規定的脈沖持續時間內,TVS 的最大峰值脈沖功耗 PM 必須大于被保護電路內可能出現的峰值脈沖功率。在確定了最大鉗位電壓后,其峰值脈沖電流應大于瞬態浪涌電流。 
    (5)對于數據接口電路的保護,還必須注意選取具有合適電容 C 的 TVS 器件。 
    (6)根據用途選用 TVS 的極性及封裝結構。交流電路選用雙極性 TVS 較為合理;多線保護選用 TVS 陣列更為有利。 
    (7)溫度考慮。瞬態電壓抑制器可以在-55℃~+150℃之間工作。如果需要 TVS 在一個變化的溫度工作,由于其反向漏電流 ID 是隨增加而增大;功耗隨 TVS 結溫增加而下降,從+25℃~+175℃,大約線性下降 50%雨擊穿電壓 VBR 隨溫度的增加按一定的系數增加。因此,必須查閱有關產品資料,考慮溫度變化對其特性的影響。            處理瞬時脈沖對元件損害的最好辦法是將瞬時電流從感應元件引開。TVS 二極管在線路板上與被保護線路并聯,當瞬時電壓超過電路正常工作電壓后,TVS 二極管便產生雪崩,提供給瞬時電流一個超低電阻通路,其結果是瞬時電流透過二極管被引開,避開被保護元件,并且在電壓恢復正常值之前使被保護回路一直保持截止電壓。當瞬時脈沖結束以后,TVS 二極管自動回覆高阻狀態,整個回路進入正常電壓。許多元件在承受多次沖擊后,其參數及性能會產生退化,而只要工作在限定范圍內,二極管將不會產生損壞或退化。 
    從以上過程可以看出,在選擇 TVS 二極管時,必須注意以下幾個參數的選擇: 
    1. 最小擊穿電壓 VBR 和擊穿電流 I R 。VBR 是 TVS 最小的擊穿電壓,在 25℃時,低于這個電壓 TVS 是不會產生雪崩的。當 TVS 流過規定的 1mA 電流(IR )時,加于 TVS 兩極的電壓為其最小擊穿電壓 V BR 。按 TVS 的 VBR 與標準值的離散程度,可把 VBR 分為 5%和 10%兩種。對于 5%的 VBR 來說,V WM =0.85VBR;對于 10%的 VBR 來說,V WM =0.81VBR。為了滿足 IEC61000-4-2 國際標準,TVS 二極管必須達到可以處理最小 8kV(接觸)和 15kV(空氣)的 ESD 沖擊,部份半導體廠商在自己的產品上使用了更高的抗沖擊標準。對于某些有特殊要求的可攜設備應用,設計者可以依需要挑選元件。 
    2. 最大反向漏電流 ID 和額定反向切斷電壓 VWM。VWM 是二極管在正常狀態時可承受的電壓,此電壓應大于或等于被保護電路的正常工作電壓,否則二極管會不斷截止回路電壓;但它又需要盡量與被保護回路的正常工作電壓接近,這樣才不會在 TVS 工作以前使整個回路面對過壓威脅。當這個額定反向切斷電壓 VWM 加于 TVS 的兩極間時它處于反向切斷狀態,流過它的電流應小于或等于其最大反向漏電流 ID。 
    3. 最大鉗位電壓 VC 和最大峰值脈沖電流 I PP 。當持續時間為 20ms 的脈沖峰值電流 IPP 流過 TVS 時,在其兩端出現的最大峰值電壓為 VC。V C 、IPP 反映了 TVS 的突波抑制能力。VC 與 VBR 之比稱為鉗位因子,一般在 1.2~1.4 之間。VC 是二極管在截止狀態提供的電壓,也就是在 ESD 沖擊狀態時通過 TVS 的電壓,它不能大于被保護回路的可承受極限電壓,否則元件面臨被損傷的危險。 
    4. Pppm 額定脈沖功率,這是基于最大截止電壓和此時的峰值脈沖電流。對于手持設備,一般來說 500W 的 TVS 就足夠了。最大峰值脈沖功耗 PM 是 TVS 能承受的最大峰值脈沖功耗值。在特定的最大鉗位電壓下,功耗 PM 越大,其突波電流的承受能力越大。在特定的功耗 PM 下,鉗位電壓 VC 越低,其突波電流的承受能力越大。另外,峰值脈沖功耗還與脈沖波形、持續時間和環境溫度有關。而且,TVS 所能承受的瞬態脈沖是不重覆的,元件規定的脈沖重覆頻率(持續時間與間歇時間之比)為 0.01%。如果電路內出現重覆性脈沖,應考慮脈沖功率的累積,有可能損壞 TVS。 
    5. 電容器量 C。電容器量 C 是由 TVS 雪崩結截面決定的,是在特定的 1MHz 頻率下測得的。C 的大小與 TVS 的電流承受能力成正比,C 太大將使訊號衰減。因此,C 是數據介面電路選用 TVS 的重要參數。電容器對于數據 / 訊號頻率越高的回路,二極管的電容器對電路的干擾越大,形成噪音或衰減訊號強度,因此需要根據回路的特性來決定所選元件的電容器范圍。高頻回路一般選擇電容器應盡量小(如 LCTVS、低電容器 TVS,電容器不大于 3pF),而對電容器要求不高的回路電容器選擇可高于 40pF。  TVS 二極管特性曲線:
    TVS防護電路
    直流電源防護設計
    TVS防護電路
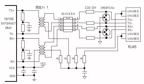
    室外網口防護電路
    TVS防護電路
    注意,TVS 管的寄生電容可能影響信號完整性,可以使用壓敏電阻放在變壓器抽頭,作為防護電路,支持更高速率的網口設計。
    232 防護電路設計
    TVS防護電路
    485 防護電路設計
    TVS防護電路烜芯微專業制造二極管,三極管,MOS管,橋堆等20年,工廠直銷省20%,4000家電路電器生產企業選用,專業的工程師幫您穩定好每一批產品,如果您有遇到什么需要幫助解決的,可以點擊右邊的工程師,或者點擊銷售經理給您精準的報價以及產品介紹
    相關閱讀