
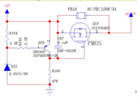
上面這個圖中利用穩壓管和PMOS管組成一個保護電路,起過壓保護和防反接的的作用。線分析一下:
1.當輸入端輸入的是5V左右的電壓的時候(圖中的+5V),穩壓二極管沒有被反向擊穿,Q26三極管處于截止狀態。PMOS管的G極接到GND。PMOS管導通,所以D極輸出的就是5V電壓
2.假設輸入端輸入的電壓大于5V很多,比如12V或者24V,此時DZ2(穩壓二極管)處于反向擊穿區,Q26三極管導通,PMOS管截止。起到保護作用
3.當輸入端的+和-接反了的時候同樣PMOS也會截止。所以具有防反接功能。
〈烜芯微/XXW〉專業制造二極管,三極管,MOS管,橋堆等20年,工廠直銷省20%,上萬家電路電器生產企業選用,專業的工程師幫您穩定好每一批產品,如果您有遇到什么需要幫助解決的,可以點擊右邊的工程師,或者點擊銷售經理給您精準的報價以及產品介紹
電話:18923864027(同微信)
QQ:709211280〈烜芯微/XXW〉專業制造二極管,三極管,MOS管,橋堆等20年,工廠直銷省20%,上萬家電路電器生產企業選用,專業的工程師幫您穩定好每一批產品,如果您有遇到什么需要幫助解決的,可以點擊右邊的工程師,或者點擊銷售經理給您精準的報價以及產品介紹

