最好看的2018免费观看在线-最好看的2019中文电影-最好免费观看高清视频免费-最近免费中文字幕大全免费版视频

您好!歡迎光臨烜芯微科技品牌官網!

深圳市烜芯微科技有限公司

ShenZhen XuanXinWei Technoligy Co.,Ltd
二極管、三極管、MOS管、橋堆

全國服務熱線:18923864027

  • 熱門關鍵詞:
  • 橋堆
  • 場效應管
  • 三極管
  • 二極管
  • 三極管與MOS管的開關電路詳解
    • 發布時間:2021-09-02 18:28:55
    • 來源:
    • 閱讀次數:
    三極管與MOS管的開關電路詳解
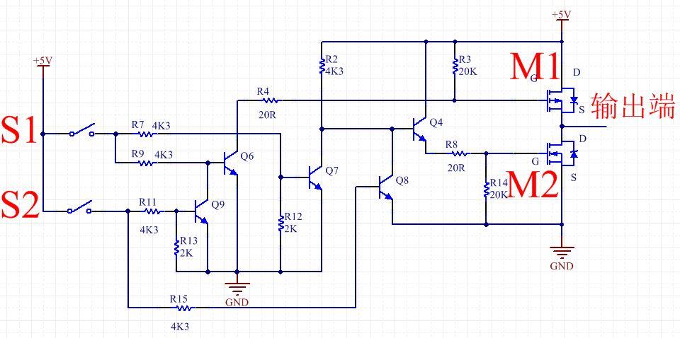
    下面來分析一個簡單的數字電路學習如何在數字電路中使用三極管和MOS管。
    三極管 MOS管 開關電路
    效果一:S2閉合,則無論S1閉合與否,M1和M2均未導通,無輸出。
    分析:S2閉合時,Q9的基極通過R11接到+5V,發射極接地,形成回路,基極有電流通過,則其集電極和發射極導通,根據其導通特性,壓降為0.3V,因為發射極接地,所以Q9的集電極電壓為0.3V,則與其相連的Q6基極電壓為0.3V,Q6發射極接地,Q6的Ube < 0.7V,Q6未導通,則與其集電極相連的M1柵極與漏極沒有壓降,PMOS管M1未導通;S2閉合時,Q8的基極通過R15與+5V相連,發射極接地。則Q8導通,同上,Q8的集電極電壓為0.3V,從而Q4的Ube < 0.7V,Q4未能導通,Q4發射極無電壓,NMOS管M2未導通。綜上,輸出端無輸出。
    效果二:S2斷開,則S1閉合時,M1導通,M2未導通,輸出端輸出+5V;S1斷開時,M1未導通,M2導通,輸出端被接地。
    分析:S2斷開且S1閉合時,Q6的基極通過R9接+5V,Q6的發射極接地,形成回路,Q6導通,其集電極電壓為0.3V,由于PMOS管M1漏極接+5V,UDG = 4.7V,M1導通。再來分析M2,S2斷開且S1閉合時,Q7的基極通過R7接到+5V,Q7的發射極接地,形成回路,Q7導通,Q7集電極電壓為0.3V,Q4的Ube < 0.7V,Q4未導通,其發射極無電壓,NMOS管M2的UGS為零,M2未導通。
    S2斷開且S1也斷開時,Q6和Q7的基極與發射極均不能形成回路,所以均未導通,Q6未導通致M1的漏極D和柵極S沒有壓降,M1未導通;Q4的基極通過R2接+5V,發射極通過R8、R14接地,形成回路,Q4導通,Q4的集電極和發射極壓降為0.3V,所以+5V通過Q4后壓降為4.7V,M2導通,輸出端被拉到地端。
    〈烜芯微/XXW〉專業制造二極管,三極管,MOS管,橋堆等20年,工廠直銷省20%,上萬家電路電器生產企業選用,專業的工程師幫您穩定好每一批產品,如果您有遇到什么需要幫助解決的,可以點擊右邊的工程師,或者點擊銷售經理給您精準的報價以及產品介紹
    電話:18923864027(同微信)
    QQ:709211280

    相關閱讀