最好看的2018免费观看在线-最好看的2019中文电影-最好免费观看高清视频免费-最近免费中文字幕大全免费版视频

您好!歡迎光臨烜芯微科技品牌官網!

深圳市烜芯微科技有限公司

ShenZhen XuanXinWei Technoligy Co.,Ltd
二極管、三極管、MOS管、橋堆

全國服務熱線:18923864027

  • 熱門關鍵詞:
  • 橋堆
  • 場效應管
  • 三極管
  • 二極管
  • 基于LM1875組成的音頻功率放大電路圖解
    • 發布時間:2021-10-27 19:03:24
    • 來源:
    • 閱讀次數:
    基于LM1875組成的音頻功率放大電路圖解
    LM1875是音頻功放電路,采用TO-220封裝結構。該集成電路在±25V電源電壓RL=4Ω時可獲得20W的輸出功率,在±30V電源8Ω負載獲得30W的功率,內置有多種保護電路。廣泛應用于汽車立體聲收錄音機、中功率音響設備,具有體積小、輸出功率大、失真小等特點。本文將介紹由LM1875組成的音頻功率放大電路。
    LM1875
    圖1 LM1875引腳排列圖
    1.LM1875特性
    .輸出功率高達30瓦
    .AVO通常為90 dB
    .低失真:0.015%,1 kHz,20 W
    - 寬功率帶寬:70 kHz
    .保護交流和直流對地
    .帶假釋電路的熱保護-高電流能力:4A
    .寬電源范圍16V-60V
    .內部輸出保護二極管
    .94dB紋波抑制
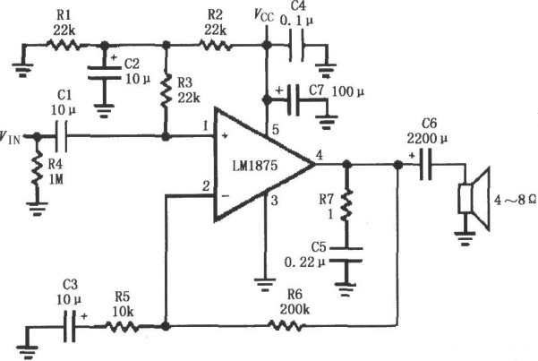
    2.單電源供電的音頻功率放大電路
    LM1875
    圖2 單電源供電的音頻功率放大電路
    如圖2所示為LM1875單電源供電的音頻功率放大電路。LM1875單電源供電與雙電源供電的基本工作原理相同,不同之處在于:單電源供電時,采用R1、R2分壓,取1/2VCC作為偏置電壓經過R3加到1腳,使輸出電壓以1/2VCC為基準上下變化,因此可以獲得最大的動態范圍。
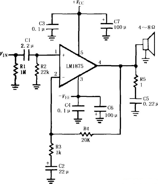
    3.雙電源供電音頻功率放大電路
    LM1875
    圖3 雙電源供電音頻功率放大電路
    如圖3所示為LM1875的雙電源供電音頻功率放大電路。輸入信號VIN經過C1耦合到LM1875的1腳,功率放大后從4腳輸出加到揚聲器。R5、C5串聯接在輸出端用以抑制高頻噪聲。正電源 VCC、負電源-VEE分別接在5腳和3腳,并且采用100μF電解電容與0.1μF小電容并聯作為電源去耦濾波,其中0.1μF小電容主要濾除高頻噪聲。
    〈烜芯微/XXW〉專業制造二極管,三極管,MOS管,橋堆等,20年,工廠直銷省20%,上萬家電路電器生產企業選用,專業的工程師幫您穩定好每一批產品,如果您有遇到什么需要幫助解決的,可以直接聯系下方的聯系號碼或加QQ/微信,由我們的銷售經理給您精準的報價以及產品介紹
     
    電話:18923864027(同微信)
    QQ:709211280

    相關閱讀