最好看的2018免费观看在线-最好看的2019中文电影-最好免费观看高清视频免费-最近免费中文字幕大全免费版视频

您好!歡迎光臨烜芯微科技品牌官網!

深圳市烜芯微科技有限公司

ShenZhen XuanXinWei Technoligy Co.,Ltd
二極管、三極管、MOS管、橋堆

全國服務熱線:18923864027

  • 熱門關鍵詞:
  • 橋堆
  • 場效應管
  • 三極管
  • 二極管
  • 外部電阻分壓器連接調整銷雙輪驅動發展路線的安全保障應
    • 發布時間:2022-03-02 17:49:49
    • 來源:
    • 閱讀次數:
    外部電阻分壓器連接調整銷雙輪驅動發展路線的安全保障應
    8位+32位MCU產品的雙輪驅動發展路線。第一個輪子8位MCU產品線已覆蓋小家電、消費類電子,電力電子,安防電子等多個應用領域;第二個輪子32位MCU目前正在加速前進。
    第一顆MS32F031A6產品之后,會陸續推出全系列32位的MCU產品,資源FALSH從16K-1024K,SRAM從4KB-192KB,外設包括ADC,DAC,LCD Driver,USB,LIN,CAN,Ethernet等常用到的資源,引腳數量從20PIN至176PIN,滿足客戶的多種腳位,多種封裝形式需求。
    同時產品還包括ARM的Cortex架構和RISC-V架構可選,更好支持國產替代,安全保障應用。
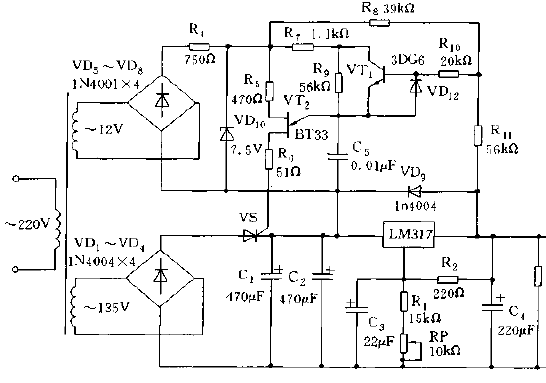
    電阻分壓器
    用木螺釘將開關固定在木臺上,并壓緊連接導線,裝上開關盒,墻壁開關的安裝可分為暗裝和明裝兩種。安裝扳把開關時,無論是暗裝還是明裝,都應裝成上扳是接通電路,下扳是切斷電路。
    向上開燈向下閉燈墻壁開關的安裝暗裝開關明裝開關,插座一般有明裝和暗裝兩種,其安裝方法與開關相似。但應注意,雙極插座左邊極接零線,右邊極接相線(面對插座看),簡稱“左零右火”接線;三極插座的上中
    極是接地極,它的接線柱必須與接地線連接,切不可借用零線接線柱作為接地線。
    車間照明的分類按電源電壓分有220和36照明等;按電光源可分為白熾.
    電阻分壓器
    這款產品的絕對電壓可達45v最大電壓和工作到700ma為輸出電流低電流消耗17μA (Typ).這可以以非常高的精度調節輸出(注1),±2.6%.輸出電壓在1.2V和16v之間可調,由一個外部電阻分壓器連接調整銷。
    因此,這種調節器是理想的任何需要直接連接到電池的應用程序低電流消耗。一個邏輯的“HIGH”在EN引腳打開設備,并在另一方面,設備被控制禁用邏輯“LOW”輸入到EN引腳。
    該設備具有集成過電流保護功能保護設備免受短路或過載造成的損壞。本產品還集成了熱停機保護,避免被損壞過熱。此外,低ESR陶瓷電容器是充分的適用于相位補償,不包括反饋電阻的容差。
    電阻分壓器〈烜芯微/XXW〉專業制造二極管,三極管,MOS管,橋堆等,20年,工廠直銷省20%,上萬家電路電器生產企業選用,專業的工程師幫您穩定好每一批產品,如果您有遇到什么需要幫助解決的,可以直接聯系下方的聯系號碼或加QQ/微信,由我們的銷售經理給您精準的報價以及產品介紹
     
    電話:18923864027(同微信)
    QQ:709211280
    相關閱讀