最好看的2018免费观看在线-最好看的2019中文电影-最好免费观看高清视频免费-最近免费中文字幕大全免费版视频

您好!歡迎光臨烜芯微科技品牌官網!

深圳市烜芯微科技有限公司

ShenZhen XuanXinWei Technoligy Co.,Ltd
二極管、三極管、MOS管、橋堆

全國服務熱線:18923864027

  • 熱門關鍵詞:
  • 橋堆
  • 場效應管
  • 三極管
  • 二極管
  • MOS管電平轉換電路中的問題解析
    • 發布時間:2022-06-10 20:29:52
    • 來源:
    • 閱讀次數:
    MOS管電平轉換電路中的問題解析
    MOS管電平轉換電路
    在電路開發過程中,我們經常遇到兩個系統電平不一致的情況,比如IIC通信。
    使用MOS管搭建雙向電平轉換電路,是比較常見的做法,電路如圖1中虛線框所示,MOS管的部分參數如圖2所示。
    MOS管 電平轉換電路
    MOS管 電平轉換電路
    電路原理很簡單,分兩種情況:
    1.  從A到B
    A為高電平時,MOS管關斷,B端通過上拉,輸出高電平;
    A為低電平時,MOS管內的體二極管導通,使MOS管的S極被拉低,從而使Vgs=3.3V>Vgs(th)=1.6V,MOS管導通,B端被拉低,輸出低電平;
    A為高阻態時,MOS管關斷,B端通過上拉,輸出高電平。
    2. 從B到A
    B為高電平時,MOS管關斷,A端通過上拉,輸出高電平;
    B為低電平時,Vgs=3.3V>Vgs(th)=1.6V,MOS管導通,A端被拉低,輸出低電平;
    B為高阻態時,MOS管關斷,A端通過上拉,輸出高電平。
    一直以來使用這個電路沒有出現過問題,但結果是上電后,模塊B無法正常啟動工作。
    出現該問題的原因也很簡單,就是模塊B的通信引腳除了通信之外,還有其他作用,如圖1所示,其在上電時需要通過下拉10K電阻R3到GND實現低電平,并維持一段時間,以確保模塊B能正常啟動。
    但如果直接使用該轉換電路,示波器測量到的模塊B引腳電平,在上電瞬間的波形如圖3所示,可以看到幅值在2.3V左右,已經達到了模塊B的高電平標準,因此,模塊B啟動失敗,之后該引腳一直輸出為低電平。
    MOS管 電平轉換電路
    分析一下工作過程,上電瞬間,B點電壓是3.3V通過R2和R3分壓后得到,理論值等于2.2V,與實測波形接近。
    在該電路中,信號流是從B到A單向傳輸的,因此想到可以去掉電阻R2,那樣B點在上電瞬間就不會有上拉電壓,但是實際去掉R2后,模塊B依舊無法啟動。
    進一步分析,在上電瞬間B點電壓確實為0,但是也因此導致Vgs=3.3V,MOS管導通,R3又和上拉電阻R1形成了分壓關系,導致B點無法拉到低電平。
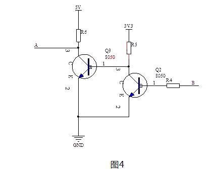
    因此,如果想要繼續使用該電平轉換電路的話,必須加大上拉電阻R1和R2的值,使分壓后的B點電位達到低電平標準,但是上拉電阻改的太大的話,A端高電平可能會有問題,所以最終選擇使用兩個三極管組成的電平轉換電路,如圖4所示,問題解決。
    MOS管 電平轉換電路
    〈烜芯微/XXW〉專業制造二極管,三極管,MOS管,橋堆等,20年,工廠直銷省20%,上萬家電路電器生產企業選用,專業的工程師幫您穩定好每一批產品,如果您有遇到什么需要幫助解決的,可以直接聯系下方的聯系號碼或加QQ/微信,由我們的銷售經理給您精準的報價以及產品介紹
     
    電話:18923864027(同微信)
    QQ:709211280
    相關閱讀