最好看的2018免费观看在线-最好看的2019中文电影-最好免费观看高清视频免费-最近免费中文字幕大全免费版视频

您好!歡迎光臨烜芯微科技品牌官網!

深圳市烜芯微科技有限公司

ShenZhen XuanXinWei Technoligy Co.,Ltd
二極管、三極管、MOS管、橋堆

全國服務熱線:18923864027

  • 熱門關鍵詞:
  • 橋堆
  • 場效應管
  • 三極管
  • 二極管
  • 關于電流檢測電路應用圖文詳解
    • 發布時間:2022-06-16 20:42:26
    • 來源:
    • 閱讀次數:
    關于電流檢測電路應用圖文詳解
    電流檢測電路應用
    電流檢測電路常用于:高壓短路保護、電機控制、DC/DC換流器、系統功耗管理、二次電池的電流管理、蓄電池管理等電流檢測等場景。
    電流檢測電路
    對于大部分應用,都是通過感測電阻兩端的壓降測量電流。
    電流檢測電路
    一般使用電流通過時的壓降為數十mV~數百mV的電阻值,電流檢測用低電阻器使用數Ω以下的較小電阻值;
    檢測數十A的大電流時需要數mΩ的極小電阻值,因此,以小電阻值見長的金屬板型和金屬箔型低電阻器比較常用,而小電流是通過數百mΩ~數Ω的較大電阻值進行檢測。
    測量電流時, 通常會將電阻放在電路中的兩個位置。第一個位置是放在電源與負載之間。這種測量方法稱為高側感測。
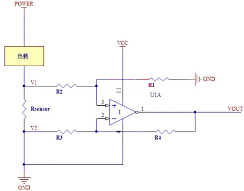
    通常放置感測電阻的第二個位置是放在負載和接地端之間。這種電流感測方法稱為低側電流感測。
    電流檢測電路
    兩種測量方法各有利弊,低邊電阻在接地通路中增加了不希望的額外阻抗;采用高側電阻的電路必須承受相對較大的共模信號。
    低側電流測量的優點之一是共模電壓, 即測量輸入端的平均電壓接近于零。這樣更便于設計應用電路, 也便于選擇適合這種測量的器件。
    低側電流感測電路測得的電壓接近于地, 在處理非常高的電壓時、 或者在電源電壓可能易于出現尖峰或浪涌的應用中, 優先選擇這種方法測量電流。由于低側電流感測能夠抗高壓尖峰干擾, 并能監測高壓系統中的電流。
    電流檢測電路
    低側檢測
    電流檢測電路
    低側電流感測的主要缺點是采用電源接地端和負載、系統接地端時,感測電阻兩端的壓降會有所不同。如果其他電路以電源接地端為基準,可能會出現問題。
    為最大限度地避免此問題,存在交互的所有電路均應以同一接地端為基準, 降低電流感測電阻值有助于盡量減小接地漂。
    如上圖,如果圖中運放的 GND 引腳以 RSENSE 的正端為基準,那么其共模輸入范圍必須覆蓋至零以下,也就是GND - (RSENSE × ILOAD)。Rsensor將地(GND)隔開了。
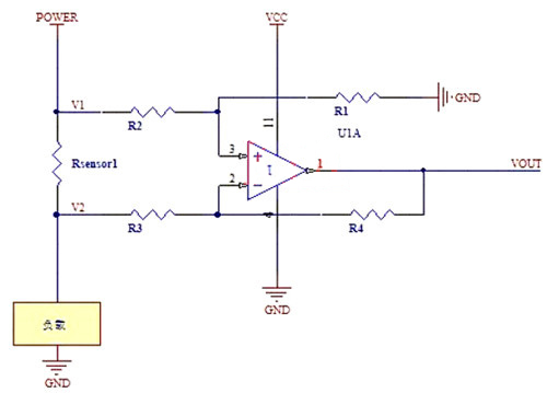
    高側檢測
    電流檢測電路
    隨著大量包含高精度放大器和精密匹配電阻的IC的推出,在高側電流測量中使用差分放大器變得非常方便。
    高側檢測帶動了電流檢測IC 的發展,降低了由分立器件帶來的參數變化、器件數目太多等問題,集成電路方便了我們使用。
    下圖為一種高側檢測的 IC 方案:
    電流檢測電路
    檢測電路連出方式
    對電流通過電阻器時的壓降進行檢測,需要從電阻器的兩端引出用于檢測電壓的圖案。電壓檢測連接如下圖(2)所示,建議從電阻器電極焊盤的內側中心引出。
    這是因為電路基板的銅箔圖案也具備微小的電阻值,需要避免銅箔圖案的電阻值所造成的壓降的影響。
    如果按照下圖(1)所示,從電極焊盤的側面引出電壓檢測圖案,檢測對象將是低電阻器電阻值加上銅箔圖案電阻值的壓降,無法正確地檢測電流。
    電流檢測電路
    PCB Layout參考:
    電流檢測電路
    〈烜芯微/XXW〉專業制造二極管,三極管,MOS管,橋堆等,20年,工廠直銷省20%,上萬家電路電器生產企業選用,專業的工程師幫您穩定好每一批產品,如果您有遇到什么需要幫助解決的,可以直接聯系下方的聯系號碼或加QQ/微信,由我們的銷售經理給您精準的報價以及產品介紹
     
    電話:18923864027(同微信)
    QQ:709211280
    相關閱讀