最好看的2018免费观看在线-最好看的2019中文电影-最好免费观看高清视频免费-最近免费中文字幕大全免费版视频

您好!歡迎光臨烜芯微科技品牌官網!

深圳市烜芯微科技有限公司

ShenZhen XuanXinWei Technoligy Co.,Ltd
二極管、三極管、MOS管、橋堆

全國服務熱線:18923864027

  • 熱門關鍵詞:
  • 橋堆
  • 場效應管
  • 三極管
  • 二極管
  • 常用的IGBT單體緩沖吸收電路介紹
    • 發布時間:2022-06-20 17:13:05
    • 來源:
    • 閱讀次數:
    常用的IGBT單體緩沖吸收電路介紹
    IGBT單體緩沖吸收電路
    RS單體吸收電路
    ( 1 )抑制關斷浪涌電壓效果好。
    ( 2 )最適用于斬波器。
    ( 3 ) IGBT容量較大時, R1 , R2阻值選取小,開通時增加了IGBT集電極的容性開通電流,損耗增加,IGBT的功能受到限制。
    IGBT 吸收電路
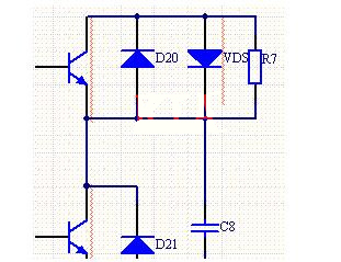
    充電RCD單體吸收電路
    ( 1 )可抑制關斷浪涌電壓。
    ( 2 )充放電型RCD緩沖電路由于增加了二極管VDS ,可使R3、 R4增大,避免了IGBT功能受限制。
    ( 3 )緩沖電路的損耗相當大。
    ( 4 )因損耗大而不適用于高頻開關用途。
    IGBT 吸收電路
    放電阻止型單體吸收電路
    ( 1 )具有較好抑制關斷浪涌電壓效果。
    ( 2 )緩沖電路產生的損耗小。
    ( 3 )最適合于高頻開關用途。
    IGBT 吸收電路
    C整體吸收電路
    ( 1 )線路最簡單。
    ( 2 )利用C7旁路浪涌尖峰電壓。
    ( 3 ) C7取值不當,易與主回路電感L S構成諧振而產生振蕩。
    ( 4 ) C7的取值根據能量守恒原理可求取。
    IGBT 吸收電路
    RCD整體吸收電路
    ( 1 )線路相當簡單。
    ( 2 )適用于各種逆變器。
    ( 3 ) VDS要示正向恢復電壓VFM小,反向恢復時間短,軟恢復的二_極管,以降低Vcep值。 關斷損耗,避免引起振蕩。
    IGBT 吸收電路
    〈烜芯微/XXW〉專業制造二極管,三極管,MOS管,橋堆等,20年,工廠直銷省20%,上萬家電路電器生產企業選用,專業的工程師幫您穩定好每一批產品,如果您有遇到什么需要幫助解決的,可以直接聯系下方的聯系號碼或加QQ/微信,由我們的銷售經理給您精準的報價以及產品介紹
     
    電話:18923864027(同微信)
    QQ:709211280
    相關閱讀