最好看的2018免费观看在线-最好看的2019中文电影-最好免费观看高清视频免费-最近免费中文字幕大全免费版视频

您好!歡迎光臨烜芯微科技品牌官網!

深圳市烜芯微科技有限公司

ShenZhen XuanXinWei Technoligy Co.,Ltd
二極管、三極管、MOS管、橋堆

全國服務熱線:18923864027

  • 熱門關鍵詞:
  • 橋堆
  • 場效應管
  • 三極管
  • 二極管
  • MOS管應用,雙電源自動切換電路解析
    • 發布時間:2022-07-04 18:24:43
    • 來源:
    • 閱讀次數:
    MOS管應用,雙電源自動切換電路解析
    外接電源和電池供電的雙電源自動切換電路
    大部分電子產品都配有鋰電池,在沒有外接電源的時候,使用鋰電池進行供電;當外接電源的時候,使用外部電源供電,同時對鋰電池充電。
    因此要求電路必須具備能夠根據是否接有外部電源,而自動選擇相應供電電源的能力。
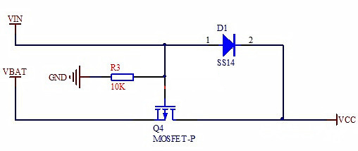
    常見的簡單電源切換電路如圖1所示,但這個電路應用條件是有限制和缺陷的,
    比如電池電壓VBAT不能大于外部電壓VIN,常見的電池電壓為3.7~4.2V,外部電壓為USB的5V時沒有問題,但是電池電壓為7.2V就不能使用了;
    肖特基二極管的壓降雖然已經較小,但是依舊有零點幾伏左右,損失的功耗較多,5V外部電壓進來就只變成4V多了;
    外部電壓供電時,會通過P型MOS管的體二極管給電池進行非正規充電,當然這點可以通過將Q4 MOS管左右翻轉一下解決。
    MOS管 電源 切換電路
    為了解決上述這些缺陷,項目中有時會使用較為復雜的改進電路,如圖2所示。
    其工作原理簡介如下:使用外部電源VIN時,三極管Q7導通,三極管Q6截止,P型MOSFET Q3由于柵極和源極通過電阻R4都接了電池電壓VBAT,兩者相等,Q3截止,電池電壓VBAT無法達到輸出端VCC;
    外部電源VIN接通時,VIN首先通過Q1 MOSFET的寄生二極管到達輸出端VCC,同時Q2三極管導通,使Q1 MOSFET的柵極拉低到GND為低電平,
    所以Q1的柵源極電壓小于0且達到導通閾值電平,Q1導通,然后Q1體內的寄生二極管就截止了,外部電源VIN通過Q1達到輸出端VCC。
    此時,Q5 MOSFET的柵源極電壓接近相等,Q5和體二極管均截止,防止了外部電源VIN對電池的非正規充電。
    當沒有外部電源VIN時,三極管Q7截止,三極管Q6導通,Q3 MOSFET的柵極電壓為低電平,柵源電壓小于0且達到導通閾值電平,Q3導通,然后通過Q5的寄生二極管達到輸出端VCC,
    而Q5的柵極此時為低電平,因此柵源電壓也小于0,Q5導通,其寄生二極管截止,電池電壓到達輸出端VCC。
    MOS管 電源 切換電路
    由于電源主通路使用了三個MOSFET,MOSFET在完全導通后其壓降遠遠小于肖特基二極管(只有零點零幾伏),因此其導通損耗很低;
    而三個三極管雖然額外增加了一些功率損耗,但是由于三極管工作在完全飽和狀態,在飽和導通壓降一定的條件下,導通電流可以通過電阻值設置的相對較小,因此功耗也不會太高。
    同時該電路無論電池電壓是否大于外部電源,都可以使用,通用性相對較為廣泛。
    〈烜芯微/XXW〉專業制造二極管,三極管,MOS管,橋堆等,20年,工廠直銷省20%,上萬家電路電器生產企業選用,專業的工程師幫您穩定好每一批產品,如果您有遇到什么需要幫助解決的,可以直接聯系下方的聯系號碼或加QQ/微信,由我們的銷售經理給您精準的報價以及產品介紹
     
    電話:18923864027(同微信)
    QQ:709211280

    相關閱讀