最好看的2018免费观看在线-最好看的2019中文电影-最好免费观看高清视频免费-最近免费中文字幕大全免费版视频

您好!歡迎光臨烜芯微科技品牌官網!

深圳市烜芯微科技有限公司

ShenZhen XuanXinWei Technoligy Co.,Ltd
二極管、三極管、MOS管、橋堆

全國服務熱線:18923864027

  • 熱門關鍵詞:
  • 橋堆
  • 場效應管
  • 三極管
  • 二極管
  • P-NMOS管H橋原理圖文介紹
    • 發布時間:2022-07-27 18:11:07
    • 來源:
    • 閱讀次數:
    P-NMOS管H橋原理圖文介紹
    P-NMOS管H橋
    所謂的 H 橋電路就是控制電機正反轉的。下圖就是一種簡單的 H 橋電路,它由 2 個 P型場效應管 Q1、Q2 與 2 個 N 型場效應管 Q3、Q3 組成,所以它叫 P-NMOS 管 H 橋。
    橋臂上的 4 個場效應管相當于四個開關,P 型管在柵極為低電平時導通,高電平時關閉;N 型管在柵極為高電平時導通,低電平時關閉。場效應管是電壓控制型元件,柵極通過的電流幾乎為“零”。
    正因為這個特點,在連接好下圖電路后,控制臂 1 置高電平(U=VCC)、控制臂 2 置低電平(U=0)時,Q1、Q4 關閉,Q2、Q3 導通,電機左端低電平,右端高電平,所以電流沿箭頭方向流動。設為電機正轉。
    P-NMOS管H橋
    控制臂 1 置低電平、控制臂 2 置高電平時,Q2、Q3 關閉,Q1、Q4 導通,電機左端高電平,右端低電平,所以電流沿箭頭方向流動。設為電機反轉。
    P-NMOS管H橋
    當控制臂 1、2 均為低電平時,Q1、Q2 導通,Q3、Q4 關閉,電機兩端均為高電平,電機不轉;
    當控制臂 1、2 均為高電平時,Q1、Q2 關閉,Q3、Q4 導通,電機兩端均為低電平,電機也不轉。
    所以,此電路有一個優點就是無論控制臂狀態如何(絕不允許懸空狀態),H 橋都不會出現“共態導通”(短路),很適合我們使用。
    (另外還有 4 個 N 型場效應管的 H 橋,內阻更小,有“共態導通”現象,柵極驅動電路較復雜,或用專用驅動芯片,如 MC33883,原理基本相似,不再贅述。)
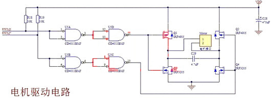
    下面是由與非門 CD4011 組成的柵極驅動電路,因為單片機輸出電壓為 0~5V,而我們小車使用的 H 橋的控制臂需要 0V 或 7.2V 電壓才能使場效應管完全導通, PWM 輸入 0V 或 5V時,柵極驅動電路輸出電壓為 0V 或 7.2V,前提是 CD4011 電源電壓為 7.2V。切記!
    故 CD4011 僅做“電壓放大”之用。之所以用兩級與非門是為了與 MC33886 兼容。
    P-NMOS管H橋
    兩者結合就是下面的電路:調試時兩個 PWM 輸入端其中一個接地,另一個懸空(上拉置 1),電機轉為正常。監視 MOS 管溫度,如發熱立即切斷電源檢查電路。CD4011 的 14 引腳接 7.2V,7引腳接地。
    P-NMOS管H橋
    使用時單片機 PWM 輸出信號:1 路為 PWM 方波信號,另一路為高電平(置 1)。反轉亦然。
    〈烜芯微/XXW〉專業制造二極管,三極管,MOS管,橋堆等,20年,工廠直銷省20%,上萬家電路電器生產企業選用,專業的工程師幫您穩定好每一批產品,如果您有遇到什么需要幫助解決的,可以直接聯系下方的聯系號碼或加QQ/微信,由我們的銷售經理給您精準的報價以及產品介紹
     
    聯系號碼:18923864027(同微信)
    QQ:709211280

    相關閱讀