最好看的2018免费观看在线-最好看的2019中文电影-最好免费观看高清视频免费-最近免费中文字幕大全免费版视频

您好!歡迎光臨烜芯微科技品牌官網!

深圳市烜芯微科技有限公司

ShenZhen XuanXinWei Technoligy Co.,Ltd
二極管、三極管、MOS管、橋堆

全國服務熱線:18923864027

  • 熱門關鍵詞:
  • 橋堆
  • 場效應管
  • 三極管
  • 二極管
  • 圖文介紹變頻器的硬件電路設計
    • 發布時間:2022-08-24 16:43:49
    • 來源:
    • 閱讀次數:
    圖文介紹變頻器的硬件電路設計
    通用變頻器的硬件電路設計
    變頻器 電路
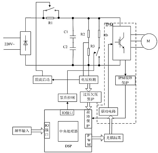
    基于DSP的通用變頻調速系統總體設計圖
    其中主電路部分由整流電路、濾波電路、逆變電路(IPM)和IPM驅動電路與吸收電路組成。
    其工作原理是把單相交流電壓通過不可控整流模塊變為直流電壓,整流后的脈動電壓再經過大電容C1,C2平滑后成為穩定的直流電壓。IPM逆變電路對該直流電壓進行斬波,形成電壓和頻率均可調的三相交流電,提供給電機。
    系統保護電路包括過壓、欠壓保護、限流啟動、IPM故障保護與泵升控制等。過壓、欠壓保護是利用電阻分壓采集母線電壓,與規定值相比較;限流啟動是由于開啟主回路時,大電容充電瞬間引起的電流過大,這樣可能會損壞整流橋,因此在主回路上串聯限流電阻R1,當電容電壓達到規定值時,啟動繼電器把R1短路,主回路進入正常工作狀態;
    IPM故障保護是IPM內部集成的各種保護功能,包括過電流保護功能、短路保護功能、控制電源欠電壓保護和管殼及管芯溫度過熱保護。把上述各種故障信號進行綜合處理后形成總的故障信號送入DSP(TMS320LF2407A)的PDPINTA故障中斷入口,進而封鎖DSP的PWM波輸出。
    控制電路包括DSP最小系統電路、頻率輸入電路、光耦隔離電路等。最小系統由DSP本身和外擴的數據SRAM、程序SRAM、復位電路、晶振、譯碼電路、電源轉換電路和仿真接口JTAG電路組成,仿真接口JTAG電路是為了實現在線仿真,同時在調試過程裝載數據代碼和程序代碼;
    頻率輸入電路可以設置系統要輸出的SPWM波的頻率;光耦隔離電路是為了把DSP輸出的弱電信號和主電路的強電信號進行可靠隔離。
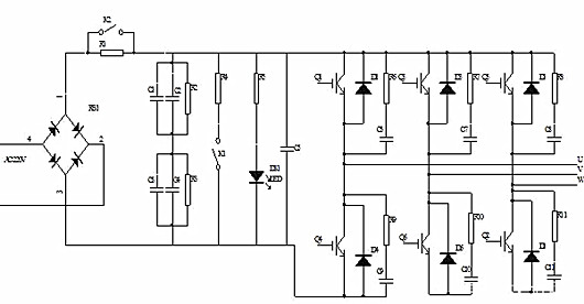
    主電路原理圖如下圖所示,由整流電路、濾波電路、逆變電路(IPM)和IPM的吸收電路組成。
    主電路采用典型的交-直-交電壓源型通用變頻器結構,輸入功率級采用單相橋式不可控整流電路RB1,整流輸出經中間環節大電容(由C1到C4電容組成)濾波,獲得平滑的直流電壓。
    逆變部分通過功率器件IGBT的導通和關斷,輸出交變的脈沖電壓序列。由于功率器件開關頻率過高,會產生電壓尖脈沖,因此需要吸收電路來消除該尖峰。
    圖中C5為C型吸收電路,R6到R11和C6到C11組成RC型吸收電路。發光二極管DS1用來顯示濾波電容兩端的電量。
    變頻器 電路
    主電路原理圖
    下面詳細介紹各個部分電路及元件參數。(被控電動機參數為:△聯接,額定功率為PN=60W,額定電壓UN=220V,額定電流IN=0.28A,額定頻率fN=50Hz,額定轉速nN=1400r/min。)
    整流電路由4個整流二極管組成單相不可控整流橋,它們將電源的單相交流全波整流成直流。整流電路因變頻器輸出功率大小不同而異。
    小功率的,輸入電源多用220V,整流電路為單相全波整流橋;大功率的,一般用三相380V電源,整流電路為三相橋式全波整流電路。本設計采用的是單相整流橋。
    〈烜芯微/XXW〉專業制造二極管,三極管,MOS管,橋堆等,20年,工廠直銷省20%,上萬家電路電器生產企業選用,專業的工程師幫您穩定好每一批產品,如果您有遇到什么需要幫助解決的,可以直接聯系下方的聯系號碼或加QQ/微信,由我們的銷售經理給您精準的報價以及產品介紹
     
    聯系號碼:18923864027(同微信)
    QQ:709211280

    相關閱讀