最好看的2018免费观看在线-最好看的2019中文电影-最好免费观看高清视频免费-最近免费中文字幕大全免费版视频

您好!歡迎光臨烜芯微科技品牌官網!

深圳市烜芯微科技有限公司

ShenZhen XuanXinWei Technoligy Co.,Ltd
二極管、三極管、MOS管、橋堆

全國服務熱線:18923864027

  • 熱門關鍵詞:
  • 橋堆
  • 場效應管
  • 三極管
  • 二極管
  • 一鍵開關機電路介紹
    • 發布時間:2022-12-07 16:36:16
    • 來源:
    • 閱讀次數:
    一鍵開關機電路介紹
    一鍵開關機電路
    按鍵電路在我們的電路設計中非常常見,其中有一種比較特殊,就是一鍵開關機電路,顧名思義,就是只用一個按鍵實現開機關機以及其他功能,其實大家都接觸過,手機中的開機鍵就是一個很好的例子。
    PMOS 一鍵開關機 電路
    原理簡介:就是通過控制PMOS Q2的通斷來實現的,當按鍵KEY1按下的時候,PMOS Q2導通,之后控制Q1導通,就可以實現PMOS一直導通,實現開機,開機之后,可以檢測PG2的電平來判斷按鍵的短按,雙擊,長按等操作。
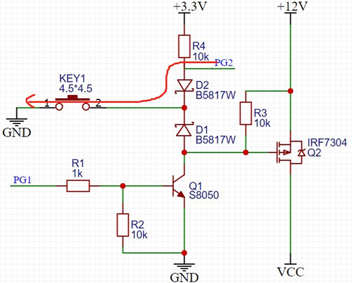
    開機過程
    PMOS 一鍵開關機 電路
    按鍵沒按下之前,PMOS GS兩端電壓一樣,不導通,當按鍵按下之后,看上圖紅色回路,G極通過二極管D1接地,PMOS導通,12V電壓通過PMOS到VCC,給后級供電,這時候有人要問了,難道一直按著嘛,按鍵松開的話MOS不就關斷了。
    大家有沒有注意到一個細節,我們長按手機的時候,什么時候會松開按鍵,當屏幕點亮的時候才會松開吧,其實從按下到屏幕點亮,系統已經運行起來一部分了,系統剛運行起來的時候,會立刻將PG1拉高,三極管Q1導通。
    PMOS 一鍵開關機 電路
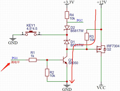
    此時,如上圖所示,MOS管的G極被拉低,即使松開按鍵了,PMOS依然導通,由此實現長按開機功能。
    那么又有人問,系統開機后,我還想用這個按鍵實現一些別的功能,比如短按,雙擊什么的,該怎么辦?
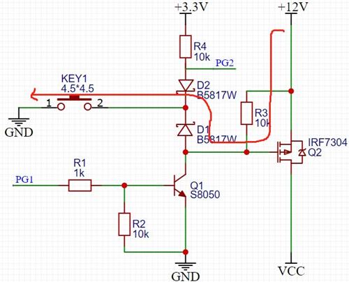
    按鍵過程
    PMOS 一鍵開關機 電路
    看上圖紅色部分,按鍵按下之后,PG2通過D2到地,松開之后,被上拉到高電平,由此就可以檢測KEY1按鍵的短按,長按,雙擊等功能。
    關機過程
    PMOS 一鍵開關機 電路
    這里的關機其實是“軟關機”,當檢測到到KEY1長按時,系統先進行必要的關機處理,之后將PG1拉低,Q1關斷,松開按鍵后,實現關機。
    〈烜芯微/XXW〉專業制造二極管,三極管,MOS管,橋堆等,20年,工廠直銷省20%,上萬家電路電器生產企業選用,專業的工程師幫您穩定好每一批產品,如果您有遇到什么需要幫助解決的,可以直接聯系下方的聯系號碼或加QQ/微信,由我們的銷售經理給您精準的報價以及產品介紹
     
    聯系號碼:18923864027(同微信)
    QQ:709211280

    相關閱讀