最好看的2018免费观看在线-最好看的2019中文电影-最好免费观看高清视频免费-最近免费中文字幕大全免费版视频

您好!歡迎光臨烜芯微科技品牌官網!

深圳市烜芯微科技有限公司

ShenZhen XuanXinWei Technoligy Co.,Ltd
二極管、三極管、MOS管、橋堆

全國服務熱線:18923864027

  • 熱門關鍵詞:
  • 橋堆
  • 場效應管
  • 三極管
  • 二極管
  • 場效應管,電控開關介紹
    • 發布時間:2022-12-16 16:36:35
    • 來源:
    • 閱讀次數:
    場效應管,電控開關介紹
    場效應管是用電操控的開關,先講一下怎樣運用它來當開關的,從圖中能夠看到它也像三極管相同有三個腳,這三個腳分別叫做柵極(G)、源極(S)和漏極(D),mpn中的貼片元件示意圖:
    場效應管 電路 電控開關
    1腳是柵極,這個柵極是操控極,在柵極加上電壓和不加上電壓來操控2腳和3腳的相通與不相通,N溝道的,在柵極加上電壓2腳和3腳就通電了,去掉電壓就關斷了,而P溝道的剛好相反,在柵極加上電壓就關斷(高電位),去掉電壓(低電位)就相通了。
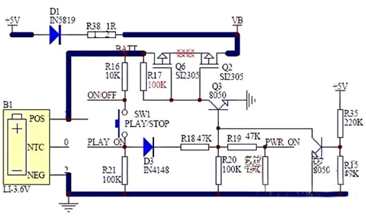
    常見的2606主控電路圖中的電源開機電路中常常遇到的便是P溝道MOS管:
    場效應管 電路 電控開關
    這個圖中的SI2305便是P溝道MOS管,在這兒講一下它的作業原理來加深一下印象。
    圖中電池的正電經過開關S1接到場效應管Q1的2腳源極,因為Q1是一個P溝道管,它的1腳柵極經過R20電阻供應一個正電位電壓,所以不能通電,電壓不能持續經過,3v穩壓IC輸入腳得不到電壓所以就不能作業不開機!
    這時,假如按下SW1開機按鍵時,正電經過按鍵、R11、R23、D4加到三極管Q2的基極,三極管Q2的基極得到一個正電位,三極管導通,因為三極管的發射極直接接地,三極管Q2導通就相當于Q1的柵極直接接地,加在它上面的經過R20電阻的電壓就直接入了地;
    Q1的柵極就從高電位變為低電位,Q1導通電就從Q1同過加到3v穩壓IC的輸入腳,3v穩壓IC便是那個U1輸出3v的作業電壓vcc供應主控,主控經過復位清0,讀取固件程序檢測等一系列動作,輸處一個操控電壓到PWR_ON再經過R24、R13分壓送到Q2的基極,堅持Q2一向處于導通狀況,即便松開開機鍵斷開Q1的基極電壓,這時分有主控送來的操控電壓堅持著,Q2也就一向能夠處于導通狀況,Q1就能連綿不斷的給3v穩壓IC供應作業電壓。
    SW1還一起經過R11、R30兩個電阻的分壓,給主控PLAY ON腳送去時刻長短、次數不同的操控信號,主控經過固件鑒別是播映、暫停、開機、關機而輸出不同的成果給相應的操控點,以到達不同的作業狀況。
    場效應管 電路 電控開關
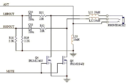
    上圖是一個有主控操控耳機有沒有聲響輸出的電路圖,聲響的左右聲道別離經過隔直流電容C13、C14和電阻R51、R52送到耳機孔,但是在電阻R51、R52和耳機孔之間卻接入了一個N溝道的mos場效應管,這個場效應管的柵極銜接在一起受著MUTE的操控,當MUTE的當地處于高電位時分,Q4、Q5導通,就會把聲響經過Q4、Q5入地,耳機里就不會有聲響了,當MUTE的當地處于低電位時分,Q4、Q5關斷,聲響就只有經過耳機而宣布聲響了。
    場效應管 電路 電控開關
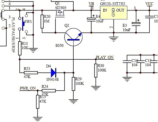
    上面這個圖是瑞芯微2608主控常見的電源開機電路,它與2606主控的電源開機電路有什么不同?你是不是發現比2606主控的電源開機電路多了一個MOS場效應管?這兩個源極相連的場效應管與2606開機電路的一個場效應管有什么不同?
    本來場效應管的柵極操控是有一個準則的:P溝道的柵極操控電壓有必要是相對源極輸入凹凸電位來說的,所以在電路中源極和漏極是不能接反的,即源極有必要接輸入,漏極有必要接輸出,假如接反了就不能正常作業,mpn電路中,當usb接入的時分,有必要要當即堵截電池供電轉換由usb供電,才正常作業,假如不能切換電池供電,usb就不能正常作業(無法辨認),2606主控的電路切換指令是由主控宣布的,運用的是電池電源操控即電池回路,所以用一個場效應就能夠操控了!
    仔細看一下2608的電路中電源切換是靠三極管Q7操控的,Q7的導通與到是由usb電壓來操控的,這是另一組電源,這組電源要想操控一個有極性的場效應管是不可的,所以就用兩個MOS場效應管,源極相連聯結成一個無極性場效應管就到達了雙電源操控的意圖。
    在mpn中,三極管多為做電子開關來運用,這樣有一個特點來判別:2腳(npn型)或許3腳(pnp型)是接地的,場效應管沒有任何一個腳是直接接地的!穩壓IC肯定1腳是接地的,3腳是正電輸入,2腳是穩壓輸出!但留意的是這僅僅一般,不是肯定。
    〈烜芯微/XXW〉專業制造二極管,三極管,MOS管,橋堆等,20年,工廠直銷省20%,上萬家電路電器生產企業選用,專業的工程師幫您穩定好每一批產品,如果您有遇到什么需要幫助解決的,可以直接聯系下方的聯系號碼或加QQ/微信,由我們的銷售經理給您精準的報價以及產品介紹
     
    聯系號碼:18923864027(同微信)
    QQ:709211280

    相關閱讀