PMOS雙電源供電隔離電路
原理圖如下:

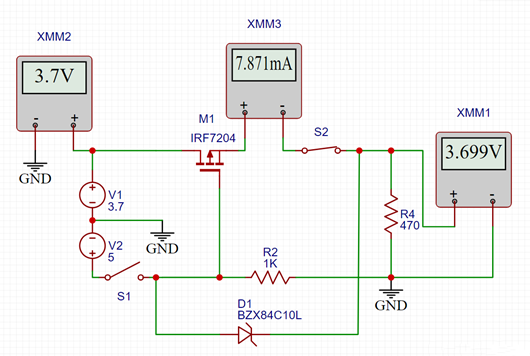
V1表示鋰電池 電壓3.7V
V2表示USB電源 電壓5V
R4為470ohm電阻模擬負載
D1為肖特基二極管防反流(壓降低)
運行原理
當S1斷開 S2閉合時 表示USB電源未接入電路 而電池接入電路
XMM3 為電流表 此時示數為正 代表電流方向為由左向右 大小為7.871mA
負載端電壓3.699V
當S1閉合—USB電源接入電路時:

XMM3電流示數變為185nA≈0
負載R4端電壓變為4.566V 其中0.434V為D1二極管壓降
此時表明USB電源接入了電路 且電池供電的回路為零 且沒有USB流向電池的反流
PMOS自動斷開原理
1、在USB未接入情況下
閉合S2 電流流過PMOS的體二極管
此時 PMOS的S極電位為正 G極電位為0 因此Vgs<0 且小于Vgsth(CJ2301 Vgs(th)為-1V ) PMOS導通
2、當S1閉合 USB接入時
G極電位為USB對地電位 而S極電位為原來負載端電位 此時Vgs>0 且 因而PMOS關閉
且體二極管為D極指向S極因此電流無法反流
注意 電路中PMOS D極流入 S極流出

〈烜芯微/XXW〉專業制造二極管,三極管,MOS管,橋堆等,20年,工廠直銷省20%,上萬家電路電器生產企業選用,專業的工程師幫您穩定好每一批產品,如果您有遇到什么需要幫助解決的,可以直接聯系下方的聯系號碼或加QQ/微信,由我們的銷售經理給您精準的報價以及產品介紹
聯系號碼:18923864027(同微信)
QQ:709211280

