最好看的2018免费观看在线-最好看的2019中文电影-最好免费观看高清视频免费-最近免费中文字幕大全免费版视频

您好!歡迎光臨烜芯微科技品牌官網!

深圳市烜芯微科技有限公司

ShenZhen XuanXinWei Technoligy Co.,Ltd
二極管、三極管、MOS管、橋堆

全國服務熱線:18923864027

  • 熱門關鍵詞:
  • 橋堆
  • 場效應管
  • 三極管
  • 二極管
  • 怎么“實現”外置與內置電源切換
    • 發布時間:2023-02-27 17:47:13
    • 來源:
    • 閱讀次數:
    怎么“實現”外置與內置電源切換
    外置和內置電源切換
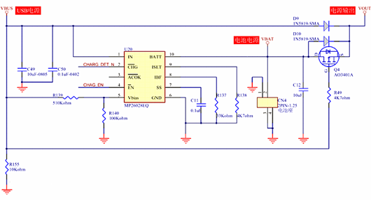
    本文講解的是“外置USB供電與內置鋰電池供電的自動切換電路”,所以先把電路中不相關的電路隱藏。
    也就是隱藏鋰電池充電管理、電源濾波等電路:
    電源切換 外置 內置
    隱藏后變成這樣:
    電源切換 外置 內置
    這一下子,電路變得好簡單,實現電源切換的功能,竟然只需要一個二極管、一個MOS管、一個電阻!
    一、電路說明
    將上述的“外置USB供電與內置鋰電池供電自動切換電路”整理一下:
    電源切換 外置 內置
    功能邏輯是這樣的:
    1、當插著USB電源時,由外置的USB電源供電,即VBUS對VOUT供電。
    2、當拔掉USB電源時,切換為由內置的鋰電池供電,即VBAT對VOUT供電。
    3、當重新插入USB電源時,切換為由外置的USB電源供電,即VBUS對VOUT供電。
    二、原理分析
    假設VBUS的電壓為5V,VBAT的電壓為3.7V,下面開始分析。
    1、當插著USB電源時:
    VBUS通過肖特基二極管D9到達VOUT。
    電源切換 外置 內置
    肖特基二極管的導通壓降約為0.3V,USB電壓VBUS = 5V,所以:
    VOUT = 5V - 0.3V = 4.7V
    由于VBAT為3.7V,MOS管Q4的s極為4.7V,g極為5V,由此可知:
    Vgs = 5V - 4.7V = 0.3V > 0
    所以MOS管處于不導通狀態,同時其體二極管也是反向截止。
    由于電阻R155的存在,會浪費一些功耗,流過R155的電流為:
    5V / 10Kohm = 0.5mA
    2、當拔掉USB電源時:
    VBUS的電壓會從5V開始往下降,電阻R155起到給VBUS放電的作用。
    VBUS的電壓需要快速下降,因為如果下降慢了,會導致MOS管Q4打開變慢,也就不能很快地切換為電池VBAT供電。
    如下圖,假設VBUS緩慢下降到4.9V,即MOS管Q4的g極為4.9V。
    電池電壓VBAT通過MOS管Q4的體二極管后降低了約0.7V,變為3V,即MOS管的Vgs電壓為:
    4.9V - 3V = 1.9V > 0
    MOS管仍然不導通,VOUT的供電沒有完全切換為VBAT。
    電源切換 外置 內置
    假設VBUS已經下降為1V,如下圖。
    則Vgs = 1V - 3V = -2V,MOS管已經逐漸打開。
    電源切換 外置 內置
    最終,VBUS會降到0V,MOS管也會完全打開,VOUT切換為用VBAT供電,VOUT電壓變為3.7V:
    電源切換 外置 內置
    VBUS接的濾波電容會令其電壓下降緩慢,如果發現VBUS的電壓下降過慢,可以減小R155的阻值。但是這樣會導致在插入USB電源時,流過R155的電流變大,增加了無謂的功耗。
    所以R155的阻值不能過大也不能過小,需根據實際調試的效果來決定。
    3、當重新插入USB電源時:
    如下圖,MOS管Q4的Vgs = 5V - 4.7V > 0,MOS管不導通,并且其體二極管也是反向偏置。
    VOUT切換為用VBUS供電,Vout電壓變為4.7V。
    電源切換 外置 內置
    三、性能提升
    在拔掉USB電源的瞬間,有沒有可能MOS管Q4來不及打開,導致VBAT的電壓沒有及時切過來?是有可能的。
    MOS管Q4沒有快速打開,VBAT供電不能及時續上來,會導致VOUT電壓下降過多,VOUT的負載電路就可能工作異常。如果電路的負載較重,拉取的電流較大,尤其容易出現在供電電源切換時VOUT電壓下降過多的問題。怎么辦呢?
    1、可以加快MOS管打開導通的速度。方法是減小VBUS的濾波電容的容值,減小電阻R155的阻值,這都是讓VBUS快速掉電,從而讓Vgs快點到達令MOS管完全打開的電壓。
    2、在VOUT增加濾波電容,但是效果不怎么明顯。
    3、這是重點!可以給MOS管并聯一個肖特基二極管D1,如下圖所示:
    電源切換 外置 內置
    該肖特基二極管D1的正向導通壓降約為0.3V,比MOS管的體二極管要小。在MOS管完全打開之前,VBAT通過肖特基二極管D1對VOUT進行供電,可以緩解VOUT電壓下降過多的問題。
    〈烜芯微/XXW〉專業制造二極管,三極管,MOS管,橋堆等,20年,工廠直銷省20%,上萬家電路電器生產企業選用,專業的工程師幫您穩定好每一批產品,如果您有遇到什么需要幫助解決的,可以直接聯系下方的聯系號碼或加QQ/微信,由我們的銷售經理給您精準的報價以及產品介紹
     
    聯系號碼:18923864027(同微信)
    QQ:709211280

    相關閱讀