最好看的2018免费观看在线-最好看的2019中文电影-最好免费观看高清视频免费-最近免费中文字幕大全免费版视频

您好!歡迎光臨烜芯微科技品牌官網!

深圳市烜芯微科技有限公司

ShenZhen XuanXinWei Technoligy Co.,Ltd
二極管、三極管、MOS管、橋堆

全國服務熱線:18923864027

  • 熱門關鍵詞:
  • 橋堆
  • 場效應管
  • 三極管
  • 二極管
  • 放大電路圖,場效應管輸入性測量放大電路圖解析
    • 發布時間:2023-03-08 16:50:32
    • 來源:
    • 閱讀次數:
    放大電路圖,場效應管輸入性測量放大電路圖解析
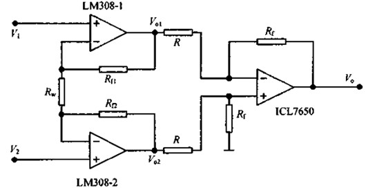
    場效應管輸入性測量放大電路圖
    放大電路圖
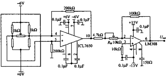
    集成精密差動放大電路圖
    放大電路圖
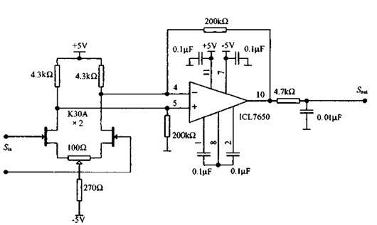
    懸置電橋差動放大電路圖
    放大電路圖
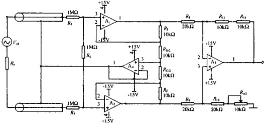
    前置放大電路圖
    放大電路圖
    〈烜芯微/XXW〉專業制造二極管,三極管,MOS管,橋堆等,20年,工廠直銷省20%,上萬家電路電器生產企業選用,專業的工程師幫您穩定好每一批產品,如果您有遇到什么需要幫助解決的,可以直接聯系下方的聯系號碼或加QQ/微信,由我們的銷售經理給您精準的報價以及產品介紹
     
    聯系號碼:18923864027(同微信)
    QQ:709211280
    相關閱讀