最好看的2018免费观看在线-最好看的2019中文电影-最好免费观看高清视频免费-最近免费中文字幕大全免费版视频

您好!歡迎光臨烜芯微科技品牌官網!

深圳市烜芯微科技有限公司

ShenZhen XuanXinWei Technoligy Co.,Ltd
二極管、三極管、MOS管、橋堆

全國服務熱線:18923864027

  • 熱門關鍵詞:
  • 橋堆
  • 場效應管
  • 三極管
  • 二極管
  • 幾款OTL功率放大器電路圖介紹
    • 發布時間:2023-04-08 18:11:02
    • 來源:
    • 閱讀次數:
    幾款OTL功率放大器電路圖介紹
    OTL電路為推挽式無輸出變壓器功率放大電路。通常采用單電源供電,從兩組串聯的輸出中點通過電容耦合輸出信號。省去輸出變壓器的功率放大電路通常稱為OTL(OutputTransformerLess)電路。
    OTL(Outputtransformerless)電路是一種沒有輸出變壓器的功率放大電路。過去大功率的功率放大器多采用變壓器耦合方式,以解決阻抗變換問題,使電路得到最佳負載值。
    otl功率放大器電路圖(一)
    典型電路如下圖所示。互補對稱式OTL功率放大器的功率放大管由一只NPN型三極管VT2和一只PNP型三極管VT3構成,所以只需要一個基極信號就可以工作,而這個信號就是激勵管VT1的集電極輸出的電壓信號。
    OTL功率放大器
    電源VCC不僅通過偏置電阻R1,R2為激勵管VT1的基極提供一定的偏置電壓,而且通過R3,R4為放大管VT3,VT2的基極提供偏置電壓。
    當輸入信號Ui的負半周信號經C1耦合到VT1的基極,經它倒相放大后,VT3截止,VT2導通,它的集電極電流由VCC經VT2、輸出耦合電容C2、揚聲器BL到地構成回路,不僅形成輸出信號的上半周,而且使C2建立左正、右負的直流電壓(電壓值為VCC的1/2左右);
    當Ui的正半周信號通過C1耦合,再經VT1倒相放大后,使VT2截止,VT3導通,它的集電極電流由C4經VT2、BL構成回路,形成輸出信號的負半周,這樣,就可以得到一個完整的信號。
    otl功率放大器電路圖(二)
    說到功放,那么做簡單的一種電路組成形式就是OTL,其電路屬于單端推挽式的無輸出變壓形式的功率放大器。其一般都是采用電源直接供電,首先從電路中串聯兩組晶體管中輸出,然后中點在通過相應的電容輸出信號。
    這種簡單的功放比起過去采用變壓器耦合方式的大功率放大器,解決了其具有的阻抗變換問題,使得電路達到了最佳的負載值。
    OTL功率放大器
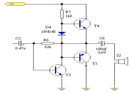
    otl功率放大器電路圖(三)
    OTL功率放大器
    當輸入信號處于正半周期時,T3導通,T2截止,于是T3以射級輸出的形式將信號傳遞給負載,同時向C0充電,因為C0電容量大,其上的電壓基本不變,維持在1/2VCC;
    當輸入信號處在負半周時,T2導通,T3截止,已充電的C0充當T2的電源,同時放電T2也以射級輸出形式將信號傳輸給負載,這樣在負載上得到了完整的輸出波形。
    OTL是“無輸出變壓器”的英文縮寫。世就是說OTL功率放大器不再使用輸出變壓器。因采用交流輸出方式,所以該電路有輸出耦合電容。該形式的放大電路具有效率高、功率大、失真小和安全性高、容易集成等優點,所以得到了廣泛的應用。OTL功率放大器主要有變壓器倒相式、三及管倒相式和互補對稱式三種。
    〈烜芯微/XXW〉專業制造二極管,三極管,MOS管,橋堆等,20年,工廠直銷省20%,上萬家電路電器生產企業選用,專業的工程師幫您穩定好每一批產品,如果您有遇到什么需要幫助解決的,可以直接聯系下方的聯系號碼或加QQ/微信,由我們的銷售經理給您精準的報價以及產品介紹
     
    聯系號碼:18923864027(同微信)
    QQ:709211280

    相關閱讀