最好看的2018免费观看在线-最好看的2019中文电影-最好免费观看高清视频免费-最近免费中文字幕大全免费版视频

您好!歡迎光臨烜芯微科技品牌官網!

深圳市烜芯微科技有限公司

ShenZhen XuanXinWei Technoligy Co.,Ltd
二極管、三極管、MOS管、橋堆

全國服務熱線:18923864027

  • 熱門關鍵詞:
  • 橋堆
  • 場效應管
  • 三極管
  • 二極管
  • 電源電路,可變直流電源電路圖介紹
    • 發布時間:2023-04-21 17:43:08
    • 來源:
    • 閱讀次數:
    電源電路,可變直流電源電路圖介紹
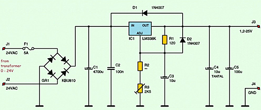
    可變直流電源電路,或者我們可以稱之為可調直流電源,它給我們一個1.2V-25V的輸出電壓。上面的電源原理圖取自 National Semiconductor 制造的穩壓器 LM338K 的數據表。
    該電路使用IC LM338K作為電壓調節器,因此我們將獲得穩定和穩壓的輸出。穩壓器 IC LM338K 提供最大 5A 的輸出電流,以及 1.2 至 32V 的電壓,它還具有集成的熱和短路保護功能。穩壓器輸入和輸出的最大電壓為 35V。
    電源電路
    變壓器電流值取決于您的需要。例如,如果您需要 120W 功率輸出,那么您將需要 5A 變壓器。5A x 24V(全功率)將為您提供 120W 的輸出功率。
    由于這個電源電路描述給我們1.2-25V DC輸出,那么你必須有24V AC輸出的變壓器。
    對于二極管,您可以選擇是否使用4個二極管或單橋二極管。如果計劃使用 PCB 設計,那么您必須使用橋式二極管。二極管的值取決于變壓器的電流值。
    例如,如果電路使用 3A 變壓器,則必須使用至少 3A 的二極管。二極管的電流值越高,價格當然越貴……
    下圖是 PCB 布局設計(底部)和頂部的組件放置。不要忘記為 LM338K 使用散熱器以防止過熱。
    電源電路
    電源電路
    〈烜芯微/XXW〉專業制造二極管,三極管,MOS管,橋堆等,20年,工廠直銷省20%,上萬家電路電器生產企業選用,專業的工程師幫您穩定好每一批產品,如果您有遇到什么需要幫助解決的,可以直接聯系下方的聯系號碼或加QQ/微信,由我們的銷售經理給您精準的報價以及產品介紹
     
    聯系號碼:18923864027(同微信)
    QQ:709211280
    相關閱讀