放大器是電子產品的組成部分,用于放大低幅度信號。放大器在增強信號方面起著非常重要的作用,特別是在音頻和電力電子方面。
什么是自舉?
通常,引導是在啟動時使用部分輸出的技術。在自舉放大器中,自舉用于增加輸入阻抗。因此,對輸入源的加載效果也會降低。該設計看起來類似于達林頓對,具有自舉電容器。
自舉電容用于向晶體管的基極提供交流信號的正反饋。這種正反饋有助于提高基極電阻的有效值。基極電阻的這種增量也由放大器電路的電壓增益決定。
為什么我們需要放大器晶體管的高輸入阻抗?
高輸入阻抗提高了輸入信號的放大率,因此在各種放大器應用中都是必需的。如果我們有低輸入阻抗,我們將得到低放大率。通常,BJT(雙極結型晶體管)具有低輸入阻抗(通常為 1 歐姆至 50 千歐姆)。因此,為此,使用自舉技術來增加輸入阻抗。
輸入阻抗兩端的電壓使用以下公式計算:
V = {(V in .Z in ) / (V in + ZV in )}
因此,根據公式,輸入阻抗與其兩端的電壓成正比。如果輸入阻抗增加,其兩端的電壓也會增加,反之亦然。
所需組件:
NPN 晶體管 – BC547
電阻器 – 1k、10k
電容器 - 33pf
交流或脈沖輸入信號
直流電源 - 9V 或 12V
面包板
連接線
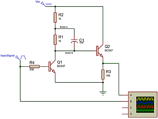
電路原理圖

對于輸入脈沖信號,我們使用了交流信號(使用變壓器),也可以使用PWM輸入。而且,對于 Vcc 輸入,我們在電路中使用 RPS(穩壓正電源)。出于安全原因,保持交流和直流線之間的距離。
自舉放大器的工作
按照電路圖連接電路后,電路看起來類似于達林頓對。在這里,我們使用了自舉技術來增加該放大器電路的輸入阻抗。當三極管Q1的基極為高,B點為低時。因此,電容器充電至 R2 兩端的電壓值。
當 Q1 變低且 Q2 基極電壓開始升高時,電容器緩慢放電。并且為了保持沖鋒,A點也被推高了。因此 B 點的電壓增加,A 點的電壓也不斷上升,直到超過 Vcc。
進入自舉電容器 C1的電荷由電阻器 R1 和 R2 排出。該技術被稱為自舉技術,因為升高電容器一端的電壓會增加電容器另一端的電壓。
注意:僅當 RC 時間常數與驅動信號的單個周期相比更大時,才能使用自舉技術。
下面是帶有放大波形的自舉放大器的 proteus 仿真。

此外,我們在面包板上設計了自舉放大器電路。使用示波器得到的輸出波形如下:

〈烜芯微/XXW〉專業制造二極管,三極管,MOS管,橋堆等,20年,工廠直銷省20%,上萬家電路電器生產企業選用,專業的工程師幫您穩定好每一批產品,如果您有遇到什么需要幫助解決的,可以直接聯系下方的聯系號碼或加QQ/微信,由我們的銷售經理給您精準的報價以及產品介紹
聯系號碼:18923864027(同微信)
QQ:709211280

