最好看的2018免费观看在线-最好看的2019中文电影-最好免费观看高清视频免费-最近免费中文字幕大全免费版视频

您好!歡迎光臨烜芯微科技品牌官網!

深圳市烜芯微科技有限公司

ShenZhen XuanXinWei Technoligy Co.,Ltd
二極管、三極管、MOS管、橋堆

全國服務熱線:18923864027

  • 熱門關鍵詞:
  • 橋堆
  • 場效應管
  • 三極管
  • 二極管
  • 600V無刷電機的MOS管驅動電路設計介紹
    • 發布時間:2023-05-23 16:59:41
    • 來源:
    • 閱讀次數:
    600V無刷電機的MOS管驅動電路設計介紹
    在設計開發無刷電機的應用電路,較為經典的電路設計是選用MOS管的H橋方案,因為H橋方案最大的特點通過4個MOS管,就可以實現無刷電機的正轉與反轉、速度調節的控制。
    無刷電機 MOS管 電路
    無刷電機H橋控制方案
    在MOS管的H橋方案中,4個MOS管分別為2個P溝道MOS管與2個N溝道MOS管,或者全部采用4個N溝道MOS管,無刷電機的 電源 兩端直接連接在Q1、Q3與Q2、Q4的公共端。
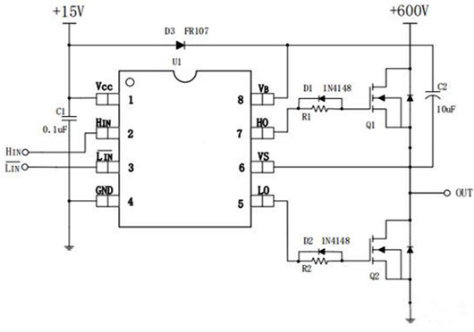
    眾所周知,MOS管的開啟與關斷是由柵極G端電壓控制;在低壓電機電路應用中,如5V電機驅動電路,MOS管的柵極可以直接由單片機的IO口控制;但若在600V的無刷電機控制器電路中,MOS管的驅動電路該如何去設計呢?
    顯然單片機的IO引腳是不能直接驅動600V的高壓MOS管柵極,這是因為在H橋電路中,Q1與Q2的MOS管柵極電壓不能低于600V,單片機普通IO引腳是無法提供滿足這么高的電壓。
    在600V無刷電機控制器項目中,MOS管的驅動電路原理圖:
    無刷電機 MOS管 電路
    Pin2引腳與Pin3引腳直接連接單片機IO口,就可以實現單片機控制600V高壓電機的正轉、反轉以及速度的調控等操作。
    〈烜芯微/XXW〉專業制造二極管,三極管,MOS管,橋堆等,20年,工廠直銷省20%,上萬家電路電器生產企業選用,專業的工程師幫您穩定好每一批產品,如果您有遇到什么需要幫助解決的,可以直接聯系下方的聯系號碼或加QQ/微信,由我們的銷售經理給您精準的報價以及產品介紹
     
    聯系號碼:18923864027(同微信)
    QQ:709211280

    相關閱讀