最好看的2018免费观看在线-最好看的2019中文电影-最好免费观看高清视频免费-最近免费中文字幕大全免费版视频

您好!歡迎光臨烜芯微科技品牌官網!

深圳市烜芯微科技有限公司

ShenZhen XuanXinWei Technoligy Co.,Ltd
二極管、三極管、MOS管、橋堆

全國服務熱線:18923864027

  • 熱門關鍵詞:
  • 橋堆
  • 場效應管
  • 三極管
  • 二極管
  • PMOS應用上電控制,電池防反接,模塊電源開關介紹
    • 發布時間:2023-05-25 19:53:59
    • 來源:
    • 閱讀次數:
    PMOS應用上電控制,電池防反接,模塊電源開關介紹
    上電控制:
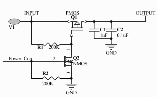
    軟件控制系統上電、下電、不同模式之間切換,一般通過控制 NMOS 進而 PMOS 開關;
    PMOS 電源 開關
    此種設計方式也可以用于多種模式之間的切換,通過不同模式來操作 NMOS ,一路 NMOS 的開關決定了一個模式,從而打開 PMOS 。
    電源開關選擇 PMOS (上圖Q1) 的原因:
    因為 PMOS 是 Vgs<0 時,D、S 之間導通,而 PMOS 的源極 (S) 經常接著是要通過的電壓,比如電池的 3.7V~4.2V,這樣只需柵極 (G) 的電壓一定范圍小于源極的電壓,PMOS 就可以導通,經常使用如上圖,通過一個 NMOS 下拉到地,打開 PMOS。
    而如果采用 NMOS 作為電壓的開關的話,困難就比較大,因為 NMOS 的開啟電壓Vgs =(Vg-Vs)>0,就要求 NMOS 的柵極電壓要大于源極的電壓,這樣在一個系統下,經常是降壓比較多的,就不容易找到一個比連接 NMOS 的源極還跟高的電壓,所以導通電壓常用 PMOS。采用 NMOS也是可以的,只是不如 PMOS 方便控制。
    電池防反接:
    如下圖:上電瞬間,PMOS 管的寄生二極管導通,系統形成回路,源極 S 的電位大約為 Vbat-0.6V,而柵極 G 的電位為0,MOS管的開啟電壓極為:Ugs =0 -(Vbat-0.6),柵極表現為低電平,Vgs<0,PMOS 的 DS 導通,系統通過 PMOS 的 DS 接入形成回路。
    PMOS 電源 開關
    PMOS 電源 開關
    如上圖,USB 上電與 Battery 供電的切換。PMOS Q1 柵極接一個下拉電阻,防止 MOS 管柵極處于懸空,在電池供電的模式,PMOS 的柵極穩定提供一個低電平,保證 Vgs<0,打開 MOS 管,形成完整回路。
    模塊電源開關:
    一些在低功耗場景,或者說設備(或者IC)只有在工作的時候才上電,空閑狀態斷開電源,也可以選用 PMOS 來開關,如下圖:
    PMOS 電源 開關
    如上圖,PMOS 的源極(S)接模塊的輸入電源,漏極(D)接模塊的電源,當需要模塊上電工作的時候,通過主控(MCU)在 PMOS 稍微柵極(G)設置一個低電平輸出,使得 PMOS 的開啟電壓 Vgs =Vg - Vs<0,打開 PMOS ,模塊上電。通過這樣的切換,可以避免外接模塊始終處于上電狀態,而是需要進入工作狀態才上電,靈活控制模塊的上電下電。
    〈烜芯微/XXW〉專業制造二極管,三極管,MOS管,橋堆等,20年,工廠直銷省20%,上萬家電路電器生產企業選用,專業的工程師幫您穩定好每一批產品,如果您有遇到什么需要幫助解決的,可以直接聯系下方的聯系號碼或加QQ/微信,由我們的銷售經理給您精準的報價以及產品介紹
     
    聯系號碼:18923864027(同微信)
    QQ:709211280

    相關閱讀