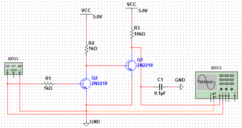
電路設計-OC門

OC門即集電極開路。也就是三極管的集電極什么都不接。當左端輸入低電平時,右端的三極管輸出為低電平。然而當左端輸入高電平時,由于右端的三極管集電極處于開路狀態,所以是無法輸出高電平。因此想要右側輸出高電平即需要通過上拉電阻以及外供電源來滿足高電平的輸出。

此時:
輸入為高電平時,Q1導通,此時A點處于低電平狀態,無法滿足Q2導通,即此刻Q2斷開,輸出為高電平。
輸入為低電平時,Q1斷開,此時A點處于高電平狀態,Q2可導通,此時輸出電壓為低電平。
OC門采用了上拉電阻以輸出高電平。電阻的選擇,應從驅動電流以及降低功耗的原則來進行選擇。
圖為仿真出來的波形:

我們會發現其存在向下的脈沖,此時可以加上一個合適的電容來解決這類問題。

仿真波形圖

〈烜芯微/XXW〉專業制造二極管,三極管,MOS管,橋堆等,20年,工廠直銷省20%,上萬家電路電器生產企業選用,專業的工程師幫您穩定好每一批產品,如果您有遇到什么需要幫助解決的,可以直接聯系下方的聯系號碼或加QQ/微信,由我們的銷售經理給您精準的報價以及產品介紹
聯系號碼:18923864027(同微信)
QQ:709211280

