最好看的2018免费观看在线-最好看的2019中文电影-最好免费观看高清视频免费-最近免费中文字幕大全免费版视频

您好!歡迎光臨烜芯微科技品牌官網!

深圳市烜芯微科技有限公司

ShenZhen XuanXinWei Technoligy Co.,Ltd
二極管、三極管、MOS管、橋堆

全國服務熱線:18923864027

  • 熱門關鍵詞:
  • 橋堆
  • 場效應管
  • 三極管
  • 二極管
  • VCC端串入PMOS管的防反接保護電路介紹
    • 發布時間:2023-07-13 17:09:10
    • 來源:
    • 閱讀次數:
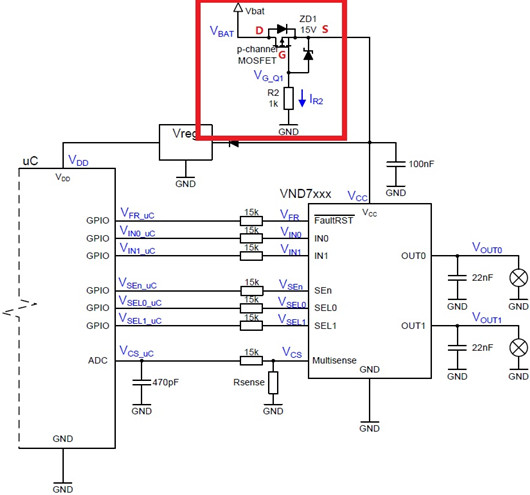
    VCC端串入PMOS管的防反接保護電路介紹
    上篇文章分析了基于 GND 端串入 NMOS 管的防反接電路,本文則對 VCC 端串入 PMOS 管的防反接電路進行分析。相比于以往的防反接電路,MOS 管類型的防反接保護電路,具有低功耗和壓降小的優點。
    原理圖
    VCC PMOS 防反接
    原理分析
    分析方法同上篇文章“GND 端串入 NMOS 管的防反接電路”,只不過需要注意 PMOS 管 VGS<0 時,MOS 管開啟。
    器件分析
    分析方法同上篇文章“GND 端串入 NMOS 管的防反接電路”,這里 R2 取 1K。
    需要注意:
    (1)由于 VBAT 端要提供負載的工作電流,因此,要求 PMOS 管的導通內阻比 NMOS 管要更小。一般來說,導通內阻越小,其 Gate 端的結電容就越大,所以 PMOS 管的開關速度就會越慢,因此,要綜合考慮。
    〈烜芯微/XXW〉專業制造二極管,三極管,MOS管,橋堆等,20年,工廠直銷省20%,上萬家電路電器生產企業選用,專業的工程師幫您穩定好每一批產品,如果您有遇到什么需要幫助解決的,可以直接聯系下方的聯系號碼或加QQ/微信,由我們的銷售經理給您精準的報價以及產品介紹
     
    聯系號碼:18923864027(同微信)
    QQ:709211280

    相關閱讀