最好看的2018免费观看在线-最好看的2019中文电影-最好免费观看高清视频免费-最近免费中文字幕大全免费版视频

您好!歡迎光臨烜芯微科技品牌官網!

深圳市烜芯微科技有限公司

ShenZhen XuanXinWei Technoligy Co.,Ltd
二極管、三極管、MOS管、橋堆

全國服務熱線:18923864027

  • 熱門關鍵詞:
  • 橋堆
  • 場效應管
  • 三極管
  • 二極管
  • SiC MOSFET電路大功率多管并聯實例介紹
    • 發布時間:2023-06-10 17:13:57
    • 來源:
    • 閱讀次數:
    SiC MOSFET電路大功率多管并聯實例介紹
    SiC 功率電子器件的主要優點是開關頻率高、導通損耗低、效率更高且熱管理系統更簡單。與硅基轉換器相比,由于 SiC 功率系統具有這些優勢,因此能夠在要求高功率密度的應用(如太陽能逆變器、儲能系統(ESS)、不間斷電源 (UPS) 和電動汽車)中優化性能。
    但是,由于高電壓轉換速率 (dv/dt) 和電流轉換速率 (di/dt) 是 SiC 功率器件的固有特性,使其與硅基電路相比,這些電路對串擾、誤導通、寄生諧振和電磁干擾 (EMI) 更為敏感。將功率 MOSFET 并聯時,設計人員必須更密切地注意如何最大限度降低這些影響,因為器件之間的電流分配不均會影響性能。
    例如,在開關瞬變過程中,在并聯中增加一個器件會使 di/dt 倍增,從而可能導致更大的電壓過沖。此外,任何寄生電感都可能產生與反饋機制耦合的諧振,從而只會使電流不平衡的情況變得更糟。在這種情況下,PCB 設計人員必須特別注意要降低寄生電感。
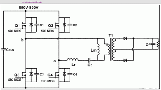
    大功率多管并聯實例
     SiC MOSFET 大功率 并聯
     SiC MOSFET 大功率 并聯
    SiC MOSFET第三代半導體材料,是一種寬禁帶半導體(禁帶寬度>2eV,而SI禁帶寬度僅為1.12eV),因其具有寬帶隙、高臨界擊穿電場、高熱導率、高載流子飽和漂移速度等特點,適用于高溫、高頻、大功率等應用場合。
    1、要求驅動器具有更高的門極峰值輸出電流、更高的dv/dt耐受能力。
    2、要求驅動器的傳播延遲很低且抖動量很小,以便有效傳遞高開關頻率下的非常短的脈沖。
    3、要求驅動器具有雙路輸出端口。
    4、支持高開關頻率(開關頻率至少支持400KHz)
    5、支持高安全隔離電壓
    6、3-5V的負壓關斷,開啟要18V-20V。碳化硅N溝道功率MOSFET與硅MOSFET和硅IGBT解決方案相比,提高了性能,同時降低了高壓應用的總成本。SiC MOSFET具有高效率,可實現更輕、更緊湊的系統,并具有更高散熱能力和更低開關損耗。
    〈烜芯微/XXW〉專業制造二極管,三極管,MOS管,橋堆等,20年,工廠直銷省20%,上萬家電路電器生產企業選用,專業的工程師幫您穩定好每一批產品,如果您有遇到什么需要幫助解決的,可以直接聯系下方的聯系號碼或加QQ/微信,由我們的銷售經理給您精準的報價以及產品介紹
     
    聯系號碼:18923864027(同微信)
    QQ:709211280

    相關閱讀