led亮度調節電路圖
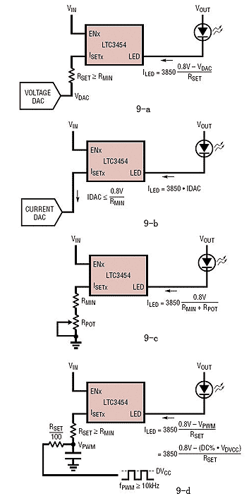
實現LED調光的方法有4種,如圖所示。


圖-a所示為用電壓型DAC來實現調光,ILED與VDAC的關系:
ILED="3850"(0.8V-VDAC)/RSET
RSET≥Rmin (Rmin為不使ILED>1A)
圖-b所示為用電流型DAC來實現調光,ILED與IDAC的關系:
ILED="3850"×IDAC
IDAC≤0.8V/Rmin
圖-c所示為用電位器來調光,ILED與電位器電阻RPOT的關系:
ILED=3850×0.8V/(Rmin+RPOT)
圖-d所示為用PW信號來調光,PWM的頻率≥10kHz,其ILED與PWM的占空比D及幅值電壓DVCC的關系:
ILED=[0.8V-(D%×VDVCC)]/RSET
簡單的LED調光電路


這個LED調光電路,具有2個晶體管,1個電阻器和2個電位器。典型的段式顯示器LED每段功耗約為25mA,應使用電阻器將電流限制在此值。如果要對六位顯示器進行電流限制,則至少需要42個串聯電阻。
段式顯示器不再需要串聯電阻器,從而簡化了PCB設計和構造。該電路只是一個具有可變電壓輸出的穩壓器。
LED的亮度取決于輸出電壓。由于穩壓器是可變的,因此LED的亮度也是可變的。電位計P1用于粗略調整,而P2用于以更精細的分辨率調整亮度。穩壓器電路的輸出可在0至4.3伏范圍內變化。
在調諧電路之前,將電位器設置為零點,然后慢慢調整電位器,直到達到所需的亮度。在典型的六段配電中,最大電流不得超過1安培。例如:如果一個段每個段消耗25mA,則六位數顯示器的7段將消耗大約1050mA。這比1安培多一點!晶體管T1必須散熱,因為高電流消耗會產生大量散熱。
〈烜芯微/XXW〉專業制造二極管,三極管,MOS管,橋堆等,20年,工廠直銷省20%,上萬家電路電器生產企業選用,專業的工程師幫您穩定好每一批產品,如果您有遇到什么需要幫助解決的,可以直接聯系下方的聯系號碼或加QQ/微信,由我們的銷售經理給您精準的報價以及產品介紹
聯系號碼:18923864027(同微信)
QQ:709211280

