最好看的2018免费观看在线-最好看的2019中文电影-最好免费观看高清视频免费-最近免费中文字幕大全免费版视频

您好!歡迎光臨烜芯微科技品牌官網!

深圳市烜芯微科技有限公司

ShenZhen XuanXinWei Technoligy Co.,Ltd
二極管、三極管、MOS管、橋堆

全國服務熱線:18923864027

  • 熱門關鍵詞:
  • 橋堆
  • 場效應管
  • 三極管
  • 二極管
  • 音頻放大電路合集,音頻放大電路設計介紹
    • 發布時間:2024-06-03 17:19:28
    • 來源:
    • 閱讀次數:
    音頻放大電路合集,音頻放大電路設計介紹
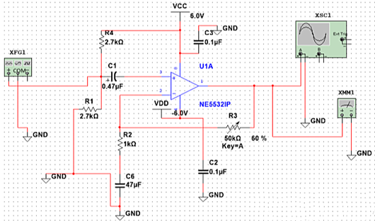
    音頻放大電路圖
    MIC放大電路仿真圖:
    音頻放大電路
    原理:圖中用函數發生器模擬咪頭產生mv級別的信號,C1起濾波作用,濾除直流噪音。R1與R4為咪頭提供偏置電壓。R3與R2決定放大倍數,Av=1+R3/R2,R3為電位器,實現放大倍數可調。
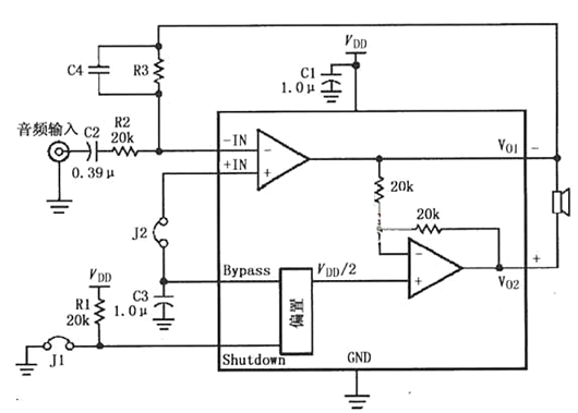
    音頻放大電路圖二
    LM4819的高增益音頻放大電路:
    音頻放大電路
    增大R3即可提高放大器的增益。在R3兩端并聯電容C4,用于對高頻提供低阻通路濾波,防止高頻自激。J1為跳線,當J1接通時,1腳接地,全功率放大工作;當J1斷開時,1腳為VDD,微功耗關斷,放大器不工作。跳線J2也可控制放大器的工作與否,當J2斷開時,+IN端無偏流而使放大器不工作。接通則工作。
    音頻放大電路圖三
    音頻放大電路
    要求一定要三極管,MP3信號輸出,小功率管放大,推動中功率管子,失真小,不耦合,這個三極管電路簡單實用,容易制作。
    LM4906音頻放大電路圖
    音頻放大電路
    如圖所示為LM4906音頻功率放大器的典型應用電路(MSOP封裝)。音頻信號輸入后,經過C2耦合加到放大器的反相輸入端(4腳),功率放大后從 Vo1(5腳)和Vo2(8腳)以電橋輸出的形式加到揚聲器。
    LM4906內部有兩個放大器,第一個放大器的增益可由增益選擇端(3腳)控制,3腳為低電平時增益是6dB,3腳為高電平時增益是12dB。第二個放大器增益由內部兩個20kΩ電阻固定為1。
    LM4906以電橋差動形式輸出時,功率放大器的增益Av為2&TImes;20kΩ/20kΩ或2&TImes;40kΩ/20kΩ。當1腳為邏輯低電平時放大器微功率關斷,為邏輯高電平時放大器全功率工作。
    〈烜芯微/XXW〉專業制造二極管,三極管,MOS管,橋堆等,20年,工廠直銷省20%,上萬家電路電器生產企業選用,專業的工程師幫您穩定好每一批產品,如果您有遇到什么需要幫助解決的,可以直接聯系下方的聯系號碼或加QQ/微信,由我們的銷售經理給您精準的報價以及產品介紹
     
    聯系號碼:18923864027(同微信)
    QQ:709211280

    相關閱讀