最好看的2018免费观看在线-最好看的2019中文电影-最好免费观看高清视频免费-最近免费中文字幕大全免费版视频

您好!歡迎光臨烜芯微科技品牌官網!

深圳市烜芯微科技有限公司

ShenZhen XuanXinWei Technoligy Co.,Ltd
二極管、三極管、MOS管、橋堆

全國服務熱線:18923864027

  • 熱門關鍵詞:
  • 橋堆
  • 場效應管
  • 三極管
  • 二極管
  • 蜂鳴器驅動電路,蜂鳴器驅動電路原理介紹
    • 發布時間:2024-06-19 19:05:47
    • 來源:
    • 閱讀次數:
    蜂鳴器驅動電路,蜂鳴器驅動電路原理介紹
    蜂鳴器是電路設計中常用的器件,廣泛用于工業控制報警、機房監控、門禁控制、計算機等電子產品作預警發聲器件,驅動電路也非常簡單,然而很多人在設計時往往隨意設計,導致實際電路中蜂鳴器不發聲、輕微發聲和亂發聲的情況發生。
    蜂鳴器主要分為壓電式(piezoelectrictype)與電磁式(electromagnetictype)。壓電式蜂鳴器的發聲源通常是指壓電陶瓷片(piezoelectricceramics),在其兩個電極上施加交流信號,其本身就會因徑向振動而發聲。電磁式蜂鳴器可以理解為一個揚聲器,也包含電磁線圈、磁鐵與振動膜片等部件(當然,頻率響應特性要比揚聲器差得多,因為蜂鳴器通常只在簡單發聲場合使用,所以僅在某個比較窄的頻率范圍內的電聲功率轉換效率較高)。
    常見的蜂鳴器驅動電路
    蜂鳴器驅動電路
    NPN三極管控制有源蜂鳴器設計
    蜂鳴器驅動電路
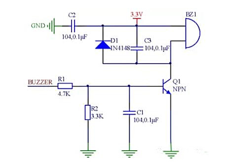
    上圖為通用有源蜂鳴器的驅動電路。電阻R1為限流電阻,防止流過基極電流過大損壞三極管。
    電阻R2有著重要的作用,第一個作用:R2相當于基極的下拉電阻。如果A端被懸空則由于R2的存在能夠使三極管保持在可靠的關斷狀態,如果刪除R2則當BUZZER輸入端懸空時則易受到干擾而可能導致三極管狀態發生意外翻轉或進入不期望的放大狀態,造成蜂鳴器意外發聲。
    第二個作用:R2可提升高電平的門檻電壓。如果刪除R2,則三極管的高電平門檻電壓就只有0.7V,即A端輸入電壓只要超過0.7V就有可能導通,添加R2的情況就不同了,當從A端輸入電壓達到約2.2V時三極管才會飽和導通,具體計算過程如下:
    假定β=120為晶體管參數的最小值,蜂鳴器導通電流是15mA。那么集電極電流IC=15mA。則三極管剛剛達到飽和導通時的基極電流是IB=15mA\u002F120=0.125mA。
    流經R2的電流是0.7V\u002F3.3kΩ=0.212mA,流經R1的電流IR1=0.212mA+0.125mA=0.337mA。最后算出BUZZER端的門檻電壓是0.7V+0.337mA×4.7kΩ=2.2839V≈2.3V。
    圖中的C2為電源濾波電容,濾除電源高頻雜波。C1可以在有強干擾環境下,有效的濾除干擾信號,避免蜂鳴器變音和意外發聲,在RFID射頻通訊、Mifare卡的應用時,這里初步選用0.1uF的電容,具體可以根據實際情況選擇。
    改進方案
    消除蜂鳴器EMI輻射,NPN有源蜂鳴器控制電路改善后電路圖如下所示。
    蜂鳴器驅動電路
    兼容性設計
    作為標準電路,需要考慮電路的兼容性問題,比如同樣耐壓不同功率的有源蜂鳴器,有源蜂鳴器和無源蜂鳴器的兼容性問題。
    兼容同樣耐壓不同功率的有源蜂鳴器電路設計
    為了電路的兼容性和可擴展性,電路需要考慮兼容不同廠家和不同功率的蜂鳴器。同一個耐壓的蜂鳴器主要是蜂鳴器的內阻和工作電流不一樣,一般3V~5V耐壓的蜂鳴器,不同功率的蜂鳴器導通電流是10mA~80mA。我們按照最大功率的蜂鳴器去設計電路即可,即三極管的推動電流按照80mA設計。
    假定:β=120為晶體管參數的最小值,蜂鳴器導通電流是80mA。那么集電極電流IC=80mA。則三極管剛剛達到飽和導通時的基極電流IB=80mA/120=0.667mA。
    流經R2的電流是0.7V/3.3kΩ=0.212mA,所以流經R1的電流應該是IR1=0.667mA+0.125mA=0.792mA。BUZZER端的門檻電壓是設定在2.2V,那么R1=(2.2V-0.7V)\u002F0.792mA=1.89K。電阻取常規2K即可。
    如果電路更換功率稍大一點的有源蜂鳴器,可以按照上面的計算方法計算R1的大小。
    兼容有源蜂鳴器和無源蜂鳴器電路設計
    在電路的設計過程中,往往會碰到需求變更,比如項目前期,對蜂鳴器的發聲頻率沒有要求,但后期有要求,需要更換為無源蜂鳴器,這時就需要修改電路圖,甚至修改PCB,這樣就增加了改動成本、周期和風險。
    有源蜂鳴器和無源蜂鳴器的驅動電路區別主要在于無源蜂鳴器本質上是一個感性元件,其電流不能瞬變,因此必須有一個續流二極管提供續流。
    否則,在蜂鳴器兩端會有反向感應電動勢,產生幾十伏的尖峰電壓,可能損壞驅動三極管,并干擾整個電路系統的其它部分。而如果電路中工作電壓較大,要使用耐壓值較大的二極管,而如果電路工作頻率高,則要選用高速的二極管。這里選擇的是IN4148的開關二極管。
    NPN無源蜂鳴器控制電路圖如下所示。
    蜂鳴器驅動電路
    〈烜芯微/XXW〉專業制造二極管,三極管,MOS管,橋堆等,20年,工廠直銷省20%,上萬家電路電器生產企業選用,專業的工程師幫您穩定好每一批產品,如果您有遇到什么需要幫助解決的,可以直接聯系下方的聯系號碼或加QQ/微信,由我們的銷售經理給您精準的報價以及產品介紹
     
    聯系號碼:18923864027(同微信)
    QQ:709211280
    相關閱讀