最好看的2018免费观看在线-最好看的2019中文电影-最好免费观看高清视频免费-最近免费中文字幕大全免费版视频

您好!歡迎光臨烜芯微科技品牌官網!

深圳市烜芯微科技有限公司

ShenZhen XuanXinWei Technoligy Co.,Ltd
二極管、三極管、MOS管、橋堆

全國服務熱線:18923864027

  • 熱門關鍵詞:
  • 橋堆
  • 場效應管
  • 三極管
  • 二極管
  • 手機充電器電路圖與原理詳解
    • 發布時間:2024-07-08 18:54:02
    • 來源:
    • 閱讀次數:
    手機充電器電路圖與原理詳解
    本文分析一款比較簡潔、容易看懂電路圖、容易查找故障的分立元件充電器電路,這種電路作為小功率負載使用沒問題,且電路結構簡單,體積較小,但它的保護不夠完善,充電電流較小,功率較小,因此現在已經不多見了。
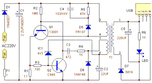
    電路原理圖見下圖:
    手機充電器電路
    手機充電器電路圖分析:
    1、該電路屬于自勵、反激式、變壓器耦合型、PWM開關電源;電源變換過程:交流(AC,輸入市電)→直流(DC)→交流(AC,高頻)→直流(DC,輸出);電路由整流、振蕩、穩壓、保護四大系統組成。
    2、輸入整流、濾波電路:由二極管VD1、電解電容器C1組成,屬于半波整流電路,輸出脈動直流電壓,峰值電壓311v,經電容濾波達到300v左右的直流電壓。VD1為1N4007這個二極管使用比較普遍,最大整流電流1A,最大反向電壓1000v;電解電容器的耐壓要大于300v;
    3、振蕩電路:由R2、VT1、L1、L2、C4、R5組成,如果沒有L2、C4、R5反饋支路的存在,三極管VT1過著一種平淡的田園生活,它通過偏置電阻R2提供合適的偏壓,形成了一般的放大電路,但反饋電路的插足讓它的生活不再平靜,而是動蕩不安--形成了振蕩電流。
    L2為反饋線圈,從圖上L1、L2同名端的關系看出該反饋屬于正反饋,于是形成了振蕩電路,由于電容C4的存在導致該振蕩電路形成的振蕩是間歇振蕩,不是正弦波;
    起振過程:電路接通時,啟動電阻R2為電路提供偏置電流,于是VT1的集電極就有電流Ic通過Ic,當集電極線圈L1電流發生變化時(0→增加),就會產生自感電動勢,方向上+下-,因L2與L1同繞在一個磁心上,于是L2在互感的作用下,產生下+上-的感應電動勢;
    它相當于一個電源,通過C4、R5、三極管VT1的發射結形成了回路進行充電,于是三極管VT1的發射結電壓Ube在原來偏流的基礎上又增加了一個附加電流,Ib增加,Ic隨之增加,相應L2互感電動勢進一步增加,反饋強烈的進行,于是在輸出端形成了很陡峭的一個輸出波形。
    但是這種增加不會無限制的提高,因為電容的充電性質是這樣的:接通瞬間相當于短路,之后慢慢升高,充電電流逐步減小,于是電容C4兩端的電壓逐步升高,極性右+左-,這個逐步增高的電壓對正反饋形成了阻礙,當達到一定值時,其負值電壓與三極管VT1的發射結偏置電壓極性相反,使Ube逐漸減小,減小到0.5v時,三極管就截止了。
    截止時這時電容C4的電壓達到最大,充電電流為零,它不會因之而消停,只要有機會就會放電。它的負電壓為電源電壓對其充電創造了條件,于是電源電壓經過R2對其反充電,不僅抵消了其原有的充電電壓還對其反向充電,使其電壓左+右-,并且逐步升高,當升高超過0.5v時,于是三極管又具備了導通條件,新一輪的振蕩又開始了,如此周而復始的進行著。
    從以上分析可知三極管VT1起到了開關作用,時而導通時而截止,不斷進行著振蕩。
    手機充電器電路
    當三極管VT1截止時,會在L3兩端產生上+下-的互感電動勢,有電能輸出,經二極管整流、濾波之后形成輸出直流;VD7、R6為輸出指示電路;只有截止時才會有輸出,導通時沒有,這就是反激式的來由。
    4、穩壓電路:由三極管VT2、VD3、C3、VD4、VD5組成;VD5在開關三極管VT1截止時導通:L2上+,C3上+、二極管VD5形成回路;C3電壓上+下-,電壓6v,上端接地電位0v,則下端電位-6v,這是一個取樣電壓,為標準值,要使VD4導通,則在VD4左端電位0.2v即可。當電壓增高時,電容C3電壓增高,即下端電位低于-6v,而VD4兩端電壓不變,于是左端電位被拉低,低于0.2v,拉低了三極管VT1的基極電位,使其飽和時間縮短,達到了穩壓目的。
    5、保護電路
    短路保護:由輸入端保護電阻R1實現,但電源出現嚴重的短路故障時,R1會自我犧牲,切斷電路避免進一步的損壞;
    R3、C2、VD2為尖峰吸收電路,用于保護三極管VT1.我們知道,三極管在截止瞬間,會產生一個下+上-的自感電動勢,與電源電壓疊加后超過1000v,遠遠超過了三極管的最大反向電壓,通過這個電路,可以對這部分電能形成回路,進行釋放,同時釋放的過程中,形成變化的電流,可以將能量耦合到L3;
    過流保護:R4為取樣電阻,當三極管VT1的電流增加時,三極管VT1發射極電壓升高,使三極管VT2導通,拉低了VT1的基極電壓,使其飽和時間縮短,達到了保護三極管的目的;
    6、二極管VD1、VD2、VD6、VD5、VD4使用頻率不同,故選擇不同的二極管,高頻的使用快恢復二極管。變壓器采用高頻變壓器。
    分享幾款手機充電器電路圖
    手機充電器電路
    簡單手機充電器電路圖
    5V手機充電器電路圖:5V-USB充電器
    手機充電器電路
    〈烜芯微/XXW〉專業制造二極管,三極管,MOS管,橋堆等,20年,工廠直銷省20%,上萬家電路電器生產企業選用,專業的工程師幫您穩定好每一批產品,如果您有遇到什么需要幫助解決的,可以直接聯系下方的聯系號碼或加QQ/微信,由我們的銷售經理給您精準的報價以及產品介紹
     
    聯系號碼:18923864027(同微信)
    QQ:709211280
    相關閱讀