最好看的2018免费观看在线-最好看的2019中文电影-最好免费观看高清视频免费-最近免费中文字幕大全免费版视频

您好!歡迎光臨烜芯微科技品牌官網!

深圳市烜芯微科技有限公司

ShenZhen XuanXinWei Technoligy Co.,Ltd
二極管、三極管、MOS管、橋堆

全國服務熱線:18923864027

  • 熱門關鍵詞:
  • 橋堆
  • 場效應管
  • 三極管
  • 二極管
  • MOS管驅動電路,低壓,寬壓與雙電壓應用介紹
    • 發布時間:2024-07-25 18:49:14
    • 來源:
    • 閱讀次數:
    MOS管驅動電路,低壓,寬壓與雙電壓應用介紹
    MOS驅動,有幾個特別的需求
    1,低壓應用
    當使用5V電源,這時候如果使用傳統的圖騰柱結構,由于三極管的be有0.7V左右的壓降,導致實際最終加在qate上的電壓只有4.3V。這時候,我們選用標稱gate電壓4.5V的MOS管就存在一定的風險。
    同樣的問題也發生在使用3V或者其他低壓電源的場合,
    2,寬電壓應用
    輸入電壓并不是一個固定值,它會隨著時間或者其他因素而變動。這個變動導致PWM電路提供給MOS管的驅動電壓是不穩定的。
    為了讓MOS管在高qate電壓下安全,很多MOS管內置了穩壓管強行限制qate電壓的幅值,在這種情況下,當提供的驅動電壓超過穩壓管的電壓,就會引起較大的靜態功耗。
    同時,如果簡單的用電阻分壓的原理降低gate電壓,就會出現輸入電壓比較高的時候,MOS管工作良好,而輸入電壓降低的時候gate電壓不足,引起導通不夠徹底,從而增加功耗。
    3,雙電壓應用
    在一些控制電路中,邏輯部分使用典型的5V或者3.3V數字電壓,而功率部分使用12V甚至更高的電壓。兩個電壓采用共地方式連接。
    這就提出一個要求,需要使用一個電路,讓低壓側能夠有效的控制高壓側的MOS管,同時高壓側的MOS管也同樣會面對1和2中提到的問題。
    在這三種情況下,圖騰柱結構無法滿足輸出要求,而很多現成的MOS驅動IC,似乎也沒有包含gate電壓限制的結構。
    于是我設計了一個相對通用的電路來滿足這三種需求。
    電路圖如下:
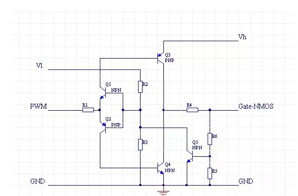
    MOS管驅動電路
    圖1 用于NMOS的驅動電路
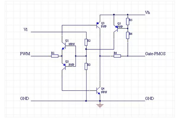
    MOS管驅動電路
    圖2 用于PMOS的驅動電路
    這里我只針對NMOS驅動電路做一個簡單分析:
    Vl和Vh分別是低端和高端的電源,兩個電壓可以是相同的,但是Vl不應該超過Vh。
    Q1和Q2組成了一個反置的圖騰柱,用來實現隔離,同時確保兩只驅動管Q3和Q4不會同時導通。
    R2和R3提供了PWM電壓基準,通過改變這個基準,可以讓電路工作在PWM信號波形比較陡直的位置。
    Q3和Q4用來提供驅動電流,由于導通的時候,03和04相對Vh和GND最低都只有一個Vce的壓降,這個壓降通常只有0.3V左右,大大低于0.7V的Vce。R5和R6是反饋電阻,用于對gate電壓進行采樣,采樣后的電壓通過Q5對Q1和Q2的基極產生一個強烈的負反饋,從而把gate電壓限制在一個有限的數值。這個數值可以通過R5和R6來調節
    最后,R1提供了對Q3和Q4的基極電流限制,R4提供了對MOS管的gate電流限制,也就是Q3和Q4的Ice的限制,必要的時候可以在R4上面并聯加速電容。
    這個電路提供了如下的特性.
    1.用低端電壓和PWM驅動高端MOS管
    2,用小幅度的PWM信號驅動高gate電壓需求的MOS管
    3,gate電壓的峰值限制
    4,輸入和輸出的電流限制
    5,通過使用合適的電阻,可以達到很低的功耗
    面包板社區6,PWM信號反相。NMOS并不需要這個特性,可以通過前置一個反相器來解決。
    〈烜芯微/XXW〉專業制造二極管,三極管,MOS管,橋堆等,20年,工廠直銷省20%,上萬家電路電器生產企業選用,專業的工程師幫您穩定好每一批產品,如果您有遇到什么需要幫助解決的,可以直接聯系下方的聯系號碼或加QQ/微信,由我們的銷售經理給您精準的報價以及產品介紹
     
    聯系號碼:18923864027(同微信)
    QQ:709211280

    相關閱讀