最好看的2018免费观看在线-最好看的2019中文电影-最好免费观看高清视频免费-最近免费中文字幕大全免费版视频

您好!歡迎光臨烜芯微科技品牌官網!

深圳市烜芯微科技有限公司

ShenZhen XuanXinWei Technoligy Co.,Ltd
二極管、三極管、MOS管、橋堆

全國服務熱線:18923864027

  • 熱門關鍵詞:
  • 橋堆
  • 場效應管
  • 三極管
  • 二極管
  • 非同步BUCK的續流二極管解析
    • 發布時間:2024-08-12 18:34:20
    • 來源:
    • 閱讀次數:
    非同步BUCK的續流二極管解析
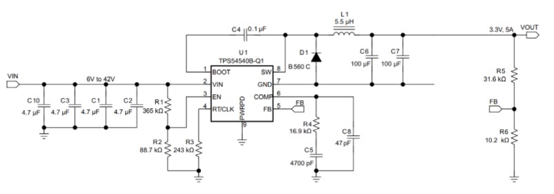
    以BUCK芯片TPS54540為例,下表為系統設計需求:
    非同步BUCK的續流二極管
    典型應用電路如下:
    非同步BUCK的續流二極管
    TPS54540 器件在 SW 引腳和 GND 之間需要一個外部鉗位二極管。
    二極管需求:
    1.反向電壓額定值必須等于或大于VIN(max)
    2.峰值電流額定值必須大于最大電感電流
    3.低正向電壓
    4.合適的額定功率和導熱系數
    手冊推薦PDS760-13,可以看出來VBRmin>42V,Iomax>5A;
    非同步BUCK的續流二極管
    PDS760-13的典型正向電壓在5 A和25℃時為0.52 V,導通壓降較小,符合要求。
    非同步BUCK的續流二極管
    PDS760-13總功耗,包括二極管的傳導損耗和交流損耗。二極管在MOS管關斷期間續流,瞬時傳導損耗以關斷期間的輸出電流乘以二極管的正向電壓來計算。二極管的交流損耗是由于結電容的充放電和反向恢復電荷造成的。
    非同步BUCK的續流二極管
    PDS760-13的耗散功率在5A時為2.2 W > 1.9 W。
    非同步BUCK的續流二極管
    后續如果因為器件成本和貨期原因導致的替代料的選型,直接安照上述參數進行選取就好。
    〈烜芯微/XXW〉專業制造二極管,三極管,MOS管,橋堆等,20年,工廠直銷省20%,上萬家電路電器生產企業選用,專業的工程師幫您穩定好每一批產品,如果您有遇到什么需要幫助解決的,可以直接聯系下方的聯系號碼或加QQ/微信,由我們的銷售經理給您精準的報價以及產品介紹
     
    聯系號碼:18923864027(同微信)
    QQ:709211280

    相關閱讀