最好看的2018免费观看在线-最好看的2019中文电影-最好免费观看高清视频免费-最近免费中文字幕大全免费版视频

您好!歡迎光臨烜芯微科技品牌官網!

深圳市烜芯微科技有限公司

ShenZhen XuanXinWei Technoligy Co.,Ltd
二極管、三極管、MOS管、橋堆

全國服務熱線:18923864027

  • 熱門關鍵詞:
  • 橋堆
  • 場效應管
  • 三極管
  • 二極管
  • 常見的穩壓管應用電路介紹
    • 發布時間:2025-01-11 16:52:14
    • 來源:
    • 閱讀次數:
    常見的穩壓管應用電路介紹
    基本從學物理我們就開始接觸二極管,了解計算它的各種特性,今天旺哥和大家一起了解下二極管里面的一類二極管——穩壓二極管,它很特殊,就是它的工作方式為應用在擊穿狀態,它不特殊,因為它也是也一個二極管,有著二極管的特性。因此穩壓二極管經常應用在各種電路中,比如穩壓電路,過壓保護,限幅,等等眾多電路之中。
    下面和大家一起結合電路了解學習常見的穩壓管應用電路、
    經典的直流穩壓電路
    穩壓管應用電路
    此原理圖可以說是最經典,也是最原始的穩壓管應用電路,它的結構簡單,性能也一般,D2是穩壓二極管,R1是保護穩壓管的限流電阻,不穩定的12V電源電壓經過電阻R1加到穩壓管D2上面,因為穩壓管D2的穩壓值是5V,因此電源電壓遠大于這個值,穩壓管D2處于工作狀態,導通,將電壓穩定在5V左右進行輸出。這里指出一個重點,就是電源電壓不足5V,便不能打開穩壓管,因此穩壓管不工作。當電源電壓大于5V 穩壓管工作,會將電壓穩定在它的穩壓值,直到承受不了高壓損壞。
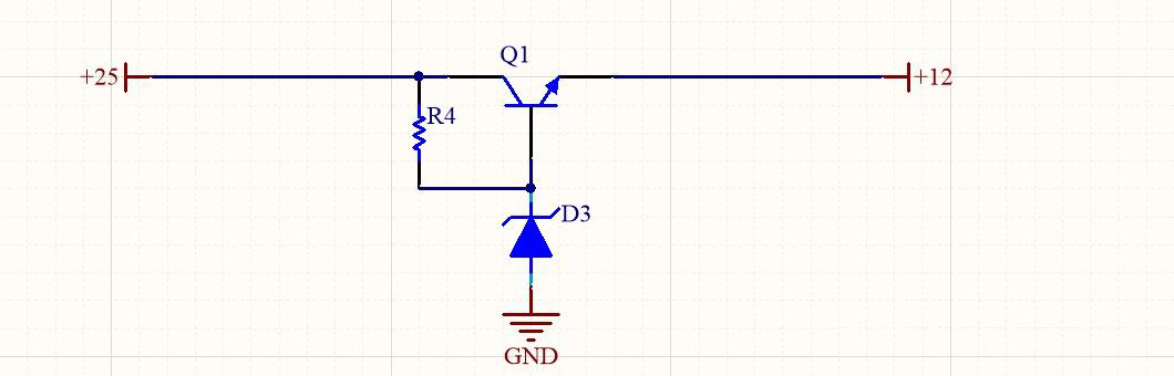
    串聯方式穩壓電路
    穩壓管應用電路
    此電路中,是將穩壓值為13V的穩壓管D3串聯進去,以將三極管的基極電壓穩住來實現輸出一個恒定電壓。下面具體分析:左邊電源電壓為25V,經過電阻R4,打開穩壓管D3,形成一個回路,此時穩壓管D3上面會 穩壓在13V左右,然后三極管Q1的基極被穩壓二極管穩在13V,接著由于三極管Q1里面的基極發射極之間的二極管鉗位原因,會將三極管Q1的發射極鉗位在13-0.7V=12.3V左右,此時這個電路的輸出端就會持續的輸出一個穩定的12V電壓。
    過壓保護
    穩壓管應用電路
    這個電路在以前的電視機等家用電器里面經常用到,當直流電源電壓正常為115V時,兩個電阻分壓不會打開穩壓管,因此不會使電視機進入待機狀態,當直流電源電壓大于115V時,結果相反,下面具體分析:當直流電源電壓為115V時,電阻R6和電阻R7這個分壓電路進行分壓后的電壓加到穩壓管D4右邊,此時不會打開穩壓管,因此三極管Q2也不會動作待機保護電路不動作,電視機正常工作。當直流電源電壓大于115V時,電阻R6,R7進行分壓后的電壓足以使穩壓二極管D4打開,此時經過穩壓管D4,到三極管Q2的基極經發射極進入GND,形成回路,驅動打開三極管Q2,導致待機控制IO被拉到GND,待機控制使電視機進入待機模式。
    〈烜芯微/XXW〉專業制造二極管,三極管,MOS管,橋堆等,20年,工廠直銷省20%,上萬家電路電器生產企業選用,專業的工程師幫您穩定好每一批產品,如果您有遇到什么需要幫助解決的,可以直接聯系下方的聯系號碼或加QQ/微信,由我們的銷售經理給您精準的報價以及產品介紹
     
    聯系號碼:18923864027(同微信)
     
    QQ:709211280

    相關閱讀