最好看的2018免费观看在线-最好看的2019中文电影-最好免费观看高清视频免费-最近免费中文字幕大全免费版视频

您好!歡迎光臨烜芯微科技品牌官網!

深圳市烜芯微科技有限公司

ShenZhen XuanXinWei Technoligy Co.,Ltd
二極管、三極管、MOS管、橋堆

全國服務熱線:18923864027

  • 熱門關鍵詞:
  • 橋堆
  • 場效應管
  • 三極管
  • 二極管
  • 移相全橋控制的原理解析
    • 發布時間:2024-08-16 17:41:39
    • 來源:
    • 閱讀次數:
    移相全橋控制的原理解析
    在中大功率電源中,現在市面上最流行的拓撲結構可謂是移相全橋和LLC了,工程師們也最喜歡將這它們放在一塊作比較,這是由于它們的原邊MOS管都可以實現ZVS,從而降低損耗,提高了功率密度。但它們也各有不同的優缺點,這里我們來分析一下移相全橋的工作特點,而LLC在前段時間發的中已分析過,這里就不再詳細描述。
    移相全橋,顧名思義,首先它的硬件拓撲是一個全橋結構,而“移相”的意思是控制方式采用移相方式。我們知道PWM和PFM的控制原理,那么“移相”控制的控制原理是什么呢?接下來,我們就此說道說道。
    UCC2895是經典的移相全橋控制芯片,圖1是它datasheet中的時序圖。CLOCK是芯片的時鐘,決定了芯片工作頻率;RAMP與環路輸出的COMP信號做比較,決定移相角度大小PWM SIGNGAL,PWM SIGNAL占空比為0時,移相角度為180°,占空比為100%時,移相角度為0。
    移相全橋控制
    圖1
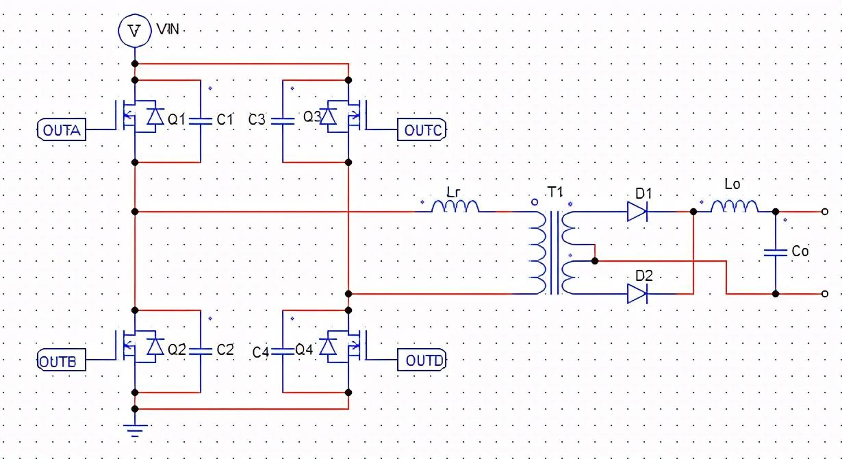
    圖2是驅動的信號的接對應MOS管的驅動方法。在PWM驅動方式控制中,一般是直接控制對管的Q1/Q4、Q2/Q3的驅動信號占空比大小。而在移相方式中,不直接改變單個開關管的驅動占空比,而是保持每個開關管驅動占空比為50%,通過改變驅動信號相位的方式來改變對管同時導通時間,從而調節輸出。所以實際上“移相”也是一種特殊PWM控制方式。
    圖1中,OUTPUTA/OUTPUTB相位超前于OUTPUTC/OUTPUTD,所以我們稱圖2中的Q1和Q2為超前橋臂,Q3和Q4為滯后橋臂。超前橋臂比滯后橋臂更容易實現ZVS,這是為什么呢,后面將會作出解釋。
    移相全橋控制
    圖2
    移相全橋控制
    圖3
    圖3展示了移相全橋工作的實現波形圖,其中Ip為諧振腔的電流,Vrect為變壓器副邊電壓,其值等于VIN/N,N為變壓器匝比。Vrect波形的陰影部分是丟失的波形,即在實際中這部分時間沒有能量傳遞到輸出,相當于這部分MOS管的占空比被間接丟失了,導致有效占空比變小,這在設計時應該考慮補償占空比。
    為什么會出現這種現象呢?這是因為這個時間段的原邊電流較小,不足于提供輸出電流,而副邊電感維持輸出電流使得D1、D2均導通,相當于副邊繞組短路。隨著下一組對管的同時導通,電流迅速增大到一定值才能將能能量傳遞到輸出。而此時原邊電流增大的速率與諧振電感Lr大小有關,Lr越大,電流增大的速率越小,使得丟失的占空比越大,所以Lr越小越好?討論這個問題時,我們會涉及到前文提到的“超前橋臂比滯后橋臂更容易實現ZVS”的問題。
    首先我們要知道原邊MOS管是如何實現ZVS的,它是通過電感電流不能斷續的特性來抽取MOS管寄生電容Cds的電能,以此使得在MOS管開通前Vds降為0。例如,圖2中,Q1關斷后,Lr電流繼續流向變壓器,在Q2開通前,其電流回路只能通過C1和C2,此時,C1是充電,C2是放電。其實這個時候,不僅是Lr參與抽取電流,輸出電感Lo通過變壓器映射到原邊也參與抽取電流,但對于Q3、Q4的關斷時刻,由于丟失占空比,副邊繞組相當于短路Lo不能映射到原邊,不參與抽取電流,所以Q3、Q4相比于Q1、Q2更難實現ZVS。
    綜上,諧振電感Lr太大會導致丟失占空比嚴重,不利于調節控制;Lr太小不利于實現原邊MOS管的ZVS,所以在設計時需要綜合考量,選擇適合Lr。一般可以通過以下兩個方程選擇Lr的的大小。
    移相全橋控制
    移相全橋控制
    其中,Dloss為丟失占空比,fsw為開關頻率,Io為輸出電流。
    最后我們對比一下LLC和移相全橋的異同。
    移相全橋控制
    移相全橋控制
    移相全橋仿真波形
    〈烜芯微/XXW〉專業制造二極管,三極管,MOS管,橋堆等,20年,工廠直銷省20%,上萬家電路電器生產企業選用,專業的工程師幫您穩定好每一批產品,如果您有遇到什么需要幫助解決的,可以直接聯系下方的聯系號碼或加QQ/微信,由我們的銷售經理給您精準的報價以及產品介紹
     
    聯系號碼:18923864027(同微信)
    QQ:709211280

    相關閱讀