最好看的2018免费观看在线-最好看的2019中文电影-最好免费观看高清视频免费-最近免费中文字幕大全免费版视频

您好!歡迎光臨烜芯微科技品牌官網!

深圳市烜芯微科技有限公司

ShenZhen XuanXinWei Technoligy Co.,Ltd
二極管、三極管、MOS管、橋堆

全國服務熱線:18923864027

  • 熱門關鍵詞:
  • 橋堆
  • 場效應管
  • 三極管
  • 二極管
  • ?電動車防盜報警器驅動電路圖,工作原理解析
    • 發布時間:2025-05-22 18:52:41
    • 來源:
    • 閱讀次數:
    ?電動車防盜報警器驅動電路圖,工作原理解析
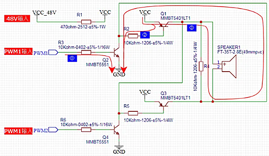
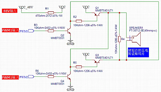
    電動車防盜報警器電路解析
    電動車防盜報警器的喇叭驅動電路,核心在于壓電陶瓷蜂鳴片的驅動發聲機制。
    電路圖中,最右側的 SPEAKER1 為壓電陶瓷蜂鳴片,型號是 FT - 35T - 2.8E,配備直徑 49mm 的 PVC 膜。
    ?電動車防盜報警器驅動電路
    以輸入電壓 48V 為例進行說明。PWM1 和 PWM2 是兩個關鍵的輸入控制信號,實質上是音頻信號。這兩個信號不能同時處于高電平狀態,否則會導致短路。
    當 PWM1 處于高電平、PWM2 處于低電平時,Q4 和 Q3 不導通,此時蜂鳴片通過 Q2 和 Q1 導通來驅動發聲,導通過程如下:
    PWM1 高電平使 Q2 的 be 極正向導通。
    Q2 導通后,Q1 的 eb 極正向導通。
    Q1 導通,進而驅動壓電陶瓷蜂鳴片發聲。
    ?電動車防盜報警器驅動電路
    相反地,當 PWM2 為高電平、PWM1 為低電平時,Q2 和 Q1 不導通,蜂鳴片則通過 Q4 和 Q3 導通來驅動發聲,具體過程為:
    PWM2 高電平使 Q4 的 be 極正向導通。
    Q4 導通后,Q3 的 be 極正向導通。
    Q3 導通,驅動壓電陶瓷蜂鳴片發聲。
    ?電動車防盜報警器驅動電路
    利用示波器測量 PWM1 和 PWM2 的實際控制波形可以發現,兩者不會同時出現高電平。若出現同時高電平的情況,Q1、Q2、Q3、Q4 會同時導通,導致電源 VCC 直接對地短路。
    ?電動車防盜報警器驅動電路
    PWM1 和 PWM2 信號可以由語音芯片產生,這里以 NY3P35B 為例進行說明。可以將指定聲音文件燒錄進該芯片,通過 GPIO1 和 GPIO2 兩個信號對語音芯片進行控制。
    ?電動車防盜報警器驅動電路
    注意事項
    電路圖中已標注各元器件參數,在元器件選型時需特別留意。鑒于電路在較高的 48V 直流電壓下工作,三極管需選用高耐壓型號,其中 NPN 三極管選用 MMBT5551,PNP 三極管選用 MMBT5401LT1。對于需承受高壓的電阻,應選用 1206 封裝,因為 0402 封裝的耐壓性能不足。
    〈烜芯微/XXW〉專業制造二極管,三極管,MOS管,橋堆等,20年,工廠直銷省20%,上萬家電路電器生產企業選用,專業的工程師幫您穩定好每一批產品,如果您有遇到什么需要幫助解決的,可以直接聯系下方的聯系號碼或加QQ/微信,由我們的銷售經理給您精準的報價以及產品介紹
     
    聯系號碼:18923864027(同微信)
     
    QQ:709211280

    相關閱讀