最好看的2018免费观看在线-最好看的2019中文电影-最好免费观看高清视频免费-最近免费中文字幕大全免费版视频

您好!歡迎光臨烜芯微科技品牌官網!

深圳市烜芯微科技有限公司

ShenZhen XuanXinWei Technoligy Co.,Ltd
二極管、三極管、MOS管、橋堆

全國服務熱線:18923864027

  • 熱門關鍵詞:
  • 橋堆
  • 場效應管
  • 三極管
  • 二極管
  • 雙電源切換電路,電源切換電路介紹
    • 發布時間:2025-06-30 19:32:52
    • 來源:
    • 閱讀次數:
    雙電源切換電路,電源切換電路介紹
    雙電源切換電路設計解析
    雙電源切換電路
    本電路設計旨在實現USB直流電源與鋰電池供電之間的高效切換,以確保電路系統的穩定運行。
    一、電路組成與核心元件
    電路中,USB_PWR代表外接的5VUSB直流電源,而BAT_PWR則表示鋰電池供電電源,其最大輸出電壓為4.2V。系統供電引腳VCC可從BAT_PWR或USB_PWR獲取電源。整個電路的核心元件是一個P溝道增強型場效應管(PMOS),其開關特性與PNP型三極管相似。
    二、場效應管工作原理
    以相應開關電路為例,當柵極輸入為低電平“L”時,場效應管VT1處于導通狀態,相當于閉合的開關。
    雙電源切換電路
    相反,當柵極輸入為高電平“H”時,VT1處于截止狀態,相當于斷開的開關。
    雙電源切換電路
    只有當柵-源電壓(VGS)為負值時,PMOS才會導通,數據手冊中會明確標注相應的閾值電壓。需注意,VGS不可過小,以免擊穿絕緣層而損壞場效應管。
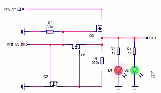
    三、5V雙電源切換電路設計
    雙電源切換電路
    在5V雙電源切換電路中,通過控制PMOS的柵極電壓,實現USB直流電源與鋰電池供電之間的自動切換。當USB電源接入且電壓高于鋰電池時,控制信號使PMOS截止,電路系統由USB_PWR供電。而當USB電源斷開或電壓低于鋰電池時,PMOS導通,系統自動切換至BAT_PWR供電。這種設計確保了電路系統在不同電源條件下的可靠運行,提升了設備的穩定性和用戶體驗。
    〈烜芯微/XXW〉專業制造二極管,三極管,MOS管,橋堆等,20年,工廠直銷省20%,上萬家電路電器生產企業選用,專業的工程師幫您穩定好每一批產品,如果您有遇到什么需要幫助解決的,可以直接聯系下方的聯系號碼或加QQ/微信,由我們的銷售經理給您精準的報價以及產品介紹
    聯系號碼:18923864027(同微信)
     
    QQ:709211280

    相關閱讀