最好看的2018免费观看在线-最好看的2019中文电影-最好免费观看高清视频免费-最近免费中文字幕大全免费版视频

您好!歡迎光臨烜芯微科技品牌官網!

深圳市烜芯微科技有限公司

ShenZhen XuanXinWei Technoligy Co.,Ltd
二極管、三極管、MOS管、橋堆

全國服務熱線:18923864027

  • 熱門關鍵詞:
  • 橋堆
  • 場效應管
  • 三極管
  • 二極管
  • 場效應管逆變器,場效應管制作逆變器電路圖介紹
    • 發布時間:2025-07-05 15:00:13
    • 來源:
    • 閱讀次數:
    場效應管逆變器,場效應管制作逆變器電路圖介紹
    一、逆變器概述
    逆變器是一種能夠將直流電能轉換為交流電能的電力電子設備。圖1所示的逆變器屬于高頻逆變器,通常用于驅動功率在幾百瓦的燈泡,可輕松滿足戶外照明等用電需求。因其高效的電能轉換能力與可靠的運行特性,在眾多領域都發揮著重要作用。
    二、選用場效應管的原因
    場效應管被應用于逆變器制作,主要基于以下幾個關鍵特性:
    電壓控制器件:場效應管屬于電壓控制型半導體器件,它依據柵源電壓(VGS)來調控漏極電流(ID)。相較于電流控制型器件,電壓控制方式在電路控制與信號傳輸過程中更具優勢,能夠實現更為精確、便捷的電流調控,從而提升逆變器的控制精度與穩定性。
    高輸入電阻特性:場效應管的輸入端電流微乎其微,這意味著它擁有極高的輸入電阻。在電路應用中,高輸入電阻的優勢顯著,它能夠有效減小信號源的負載效應,確保輸入信號的完整性與準確性,進而提升整個逆變器電路的性能表現。
    良好溫度穩定性:場效應管的導電機制主要依賴于多數載流子的運動。相較于依賴于少數載流子的器件,場效應管的溫度穩定性更為出色。在逆變器工作過程中,溫度變化是不可避免的,而場效應管的這一特性使其能夠更好地應對溫度波動,保證逆變器在不同溫度環境下的穩定運行,延長設備的使用壽命。
    低電壓放大系數:雖然場效應管組成的放大電路的電壓放大系數通常小于三極管組成放大電路的電壓放大系數,但這一特性在逆變器應用中卻具有獨特優勢。它有助于避免電路中的過量信號放大,從而減小信號失真,提升逆變器輸出交流電能的質量,確保其在各類負載下的可靠供電。
    強抗輻射能力:在一些特殊的工業、軍事或航空航天等應用場景中,設備可能面臨著各種輻射環境的考驗。場效應管具有較強的抗輻射能力,使其能夠在這些復雜環境下穩定工作,保障逆變器的正常運行,為關鍵設備提供可靠的電力支持。
    低噪聲特性:場效應管內部不存在因雜亂運動的少數載流子擴散而引起的散粒噪聲,因此其噪聲水平較低。在逆變器中,低噪聲特性有助于提高電能轉換的效率與質量,減少噪聲干擾對電路其他部分及負載設備的影響,尤其適用于對信號純凈度要求較高的精密儀器設備供電場景。
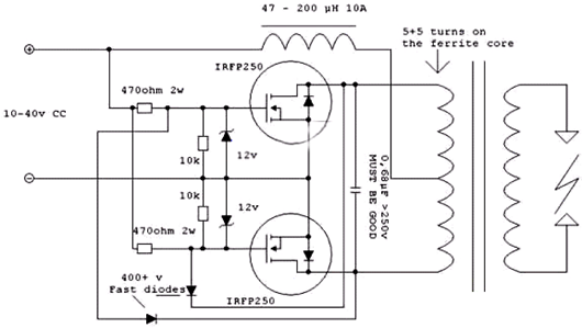
    三、場效應管逆變器電路實例
    (一)電路結構
    以下介紹的是一種基于場效應管的MOS場效應管工頻100W逆變電源電路,其采用ZVS(軟開關電路)設計,具有電路簡單、易于調試、性能可靠等諸多優點,同時具備逆變和充電自動轉換功能,并帶有電瓶電量指示,極大地提升了使用的便利性與設備的智能化水平。
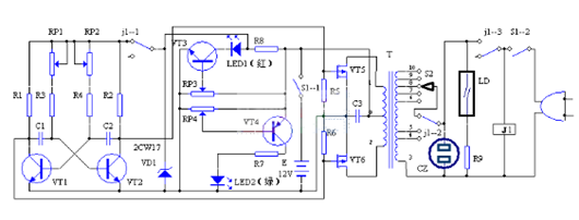
    場效應管逆變器
    電路中,VT1和VT2組成多諧振蕩器,其振蕩頻率設定為5Hz。為確保在電壓下降時振蕩頻率的穩定性,該多諧振蕩器由穩壓管VD1穩壓后的電源進行供電,從而保障了振蕩信號的穩定輸出。多諧振蕩器產生的方波電壓直接驅動VMOS大功率管,經變壓器升壓后,能夠從插座CZ輸出220V的交流電,以滿足各類電器設備的用電需求。
    場效應管逆變器
    (二)工作原理
    逆變工作過程:當電網正常供電時,繼電器J1通電。此時,J1-3接通電網電源,為整個電路提供穩定的電力支持。同時,J1-2從變壓器T的⑧腳切換至⑤腳,使得變壓器的①、②腳相對0腳產生15V的交流電壓。J1-1則斷開多諧振蕩器的電源,導致VMOS管柵極電壓降為零,VMOS管在這種狀態下相當于一個二極管。15V的交流電經VMOS管進行全波整流后,對電瓶進行充電操作,為電瓶補充能量,確保在電網停電等情況下逆變器能夠正常工作,提供持續的電力供應。
    充電工作過程及指示功能:在充電過程中,LED1作為充電結束指示燈,當電瓶電量充足時,LED1會點亮,提示用戶充電已完成;而LED2則用于指示放電完畢狀態,方便用戶及時了解電瓶的電量使用情況。氖燈LD主要用于指示高電壓狀態,提醒用戶注意操作安全。
    電源開關控制:當電網送電但電瓶已處于充足電狀態,或者雖然停電但暫時不需要逆變器工作時,可通過關斷電源開關S1來停止逆變器的工作,實現對設備的便捷控制,同時也有助于節約能源,避免不必要的電能損耗。
    〈烜芯微/XXW〉專業制造二極管,三極管,MOS管,橋堆等,20年,工廠直銷省20%,上萬家電路電器生產企業選用,專業的工程師幫您穩定好每一批產品,如果您有遇到什么需要幫助解決的,可以直接聯系下方的聯系號碼或加QQ/微信,由我們的銷售經理給您精準的報價以及產品介紹
    聯系號碼:18923864027(同微信)
     
    QQ:709211280

    相關閱讀