最好看的2018免费观看在线-最好看的2019中文电影-最好免费观看高清视频免费-最近免费中文字幕大全免费版视频

您好!歡迎光臨烜芯微科技品牌官網!

深圳市烜芯微科技有限公司

ShenZhen XuanXinWei Technoligy Co.,Ltd
二極管、三極管、MOS管、橋堆

全國服務熱線:18923864027

  • 熱門關鍵詞:
  • 橋堆
  • 場效應管
  • 三極管
  • 二極管
  • 觸摸開關電路圖,工作原理介紹
    • 發布時間:2025-07-10 18:58:25
    • 來源:
    • 閱讀次數:
    觸摸開關電路圖,工作原理介紹
    一、觸摸開關電路基本原理
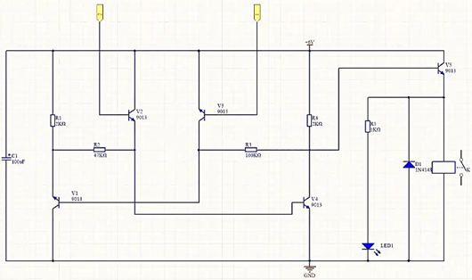
    觸摸開關電路主要由觸發控制器電路與控制執行電路兩大部分構成。其中,V1、V2、V3、V4組件與R1、R2、R3、R4等電阻元件共同搭建起觸摸控制電路的核心架構。
    觸摸開關電路圖
    觸摸電極“1”時的電路響應:當人體手部觸及電極“1”瞬間,人體所攜帶的感應信號經由V3進行放大處理。放大后的信號足以使V1導通,此時V1的集電極電位被拉低至低電平。與之相連的V4基極也隨之變為低電平,進而導致V4處于截止狀態。由于V4截止,其集電極輸出高電平,該高電平信號傳遞至V5的基極,促使V5導通。V5導通后,繼電器K線圈得電并吸合,其常開觸點隨之閉合。與此同時,并聯在繼電器K線圈兩端的LED1被點亮,以光信號直觀指示開關處于吸合導通的工作狀態。
    觸摸電極“2”時的電路響應:同理,當手部觸及電極“2”時,人體感應信號經V2放大。放大后的信號驅動V4導通,此時V4集電極電位被拉低至低電平,進而使得V5的基極電位也隨之變為低電平。低電平信號致使V5處于截止狀態,繼電器K線圈因失去供電而釋放,其常開觸點斷開。此時,LED1也因回路斷開而熄滅,指示開關處于斷開的非工作狀態。
    二、觸摸延時開關電路原理
    經典觸摸式延時開關電路具備獨特的觸摸控制功能,其原理圖中各元件協同工作實現延時效果。
    觸摸開關電路圖
    電路組成與作用:圖中左側的開關S1是一個物理開關,在正常情況下處于閉合狀態。設置此物理開關的目的是在緊急突發狀況下,能夠迅速切斷交流電,保障電路及設備的安全。橋式整流電路D4負責將220V交流電轉換為直流電,為后續的控制電路提供必要的直流工作電源。單向晶閘管Q3作為主要的控制元件,承擔著控制左側燈泡開關的重任。三極管Q4、電容C3、三極管Q5、觸摸片以及電阻R11、R12等元件共同構成觸摸延時控制電路,通過對單向晶閘管Q3導通與截止的精準控制,進而操控照明燈的亮滅狀態。
    未觸摸時電路狀態:當觸摸金屬片未被觸及,即無人體感應信號輸入時,三極管Q5處于截止狀態。此時,電容C3通過電阻R10進行充電,直至保持滿電狀態。電容C3滿電后,電流經三極管Q4的基極與發射極,驅動三極管Q4導通。三極管Q4導通后,將單向晶閘管Q3的觸發電壓拉低至GND水平,使得單向晶閘管Q3處于截止狀態,左側照明燈因此不會被點亮。
    觸摸時電路響應:當人體觸摸金屬片時,人體感應電壓經安全隔離電阻R11加至三極管Q5的基極。三極管Q5獲得驅動信號后導通,其集電極與發射極相當于短路狀態。此時,滿電狀態的電容C3通過三極管Q5迅速放電,導致三極管Q4的基極電壓被拉低至0V。三極管Q4因失去驅動而截止,其集電極電壓在電阻R9的作用下被拉高至高壓水平。這一高壓信號傳遞至單向晶閘管Q3的控制極,促使單向晶閘管Q3導通,左側照明燈隨之點亮。
    停止觸摸后的延時過程:當人體停止觸摸金屬片后,三極管Q5因失去驅動信號而恢復至截止狀態。此時,橋式整流電路D4輸出的直流電經電阻R10對電容C3進行充電。隨著充電過程的進行,電容C3上的電壓逐漸升高。當電容C3上的電壓超過三極管Q4的導通電壓閾值時,三極管Q4重新導通,將單向晶閘管Q3的控制極電壓拉低,促使單向晶閘管Q3截止,左側照明燈因回路斷開而熄滅。電容C3的充電時間即決定了整個延時的時間長度,可根據實際應用需求通過調整相關元件參數進行靈活調整。發光二極管D5作為電路指示燈,用于指示觸摸開關的具體位置,方便用戶準確找到觸摸區域。
    〈烜芯微/XXW〉專業制造二極管,三極管,MOS管,橋堆等,20年,工廠直銷省20%,上萬家電路電器生產企業選用,專業的工程師幫您穩定好每一批產品,如果您有遇到什么需要幫助解決的,可以直接聯系下方的聯系號碼或加QQ/微信,由我們的銷售經理給您精準的報價以及產品介紹
    聯系號碼:18923864027(同微信)
     
    QQ:709211280

    相關閱讀